群发资讯网

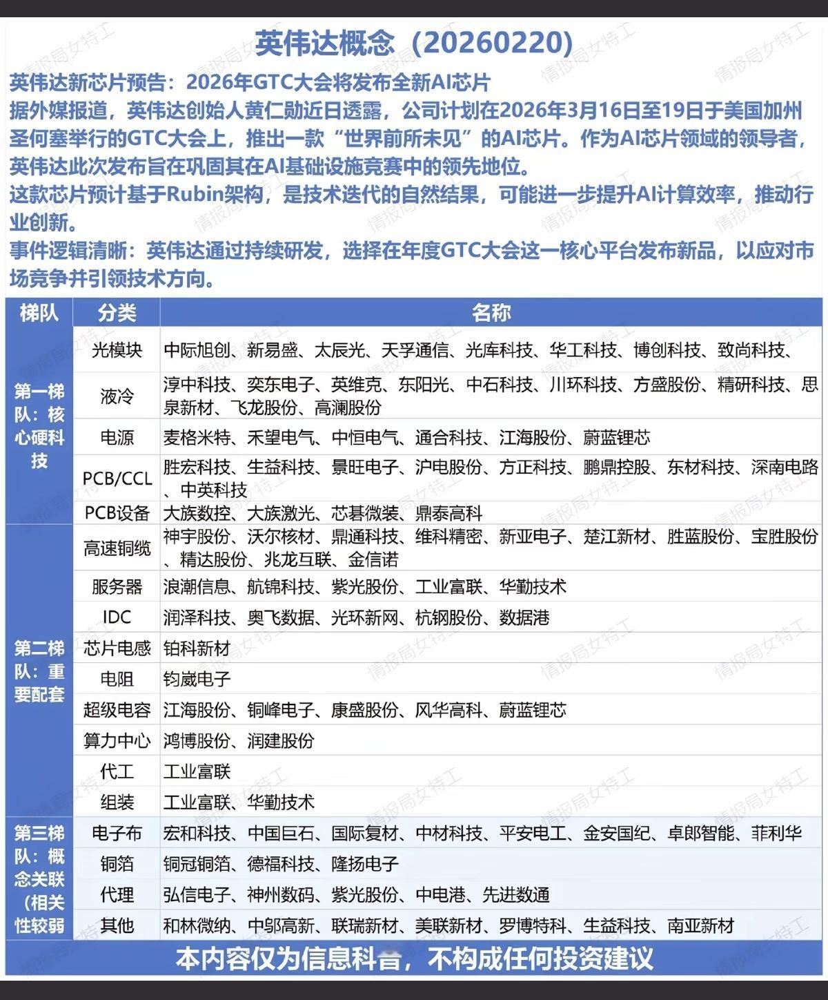
英伟达——全新AI芯片 概念! 英伟达新芯片预告:2026年GTC大会将发布全

英伟达——全新AI芯片 概念! 英伟达新芯片预告:2026年GTC大会将发布全新AI芯片! 据外媒报道,英伟达创始人黄仁勋近日透露,公司计划在3月16日至19日于美国加州举行的GTC大会上推出一款“世界前所未见”的AI芯片! 1.核心硬科技(液冷,光模块,PCB) 2.重要配套(超级电容、算力、高速铜缆) 3.关联个股(电子布、铜箔)