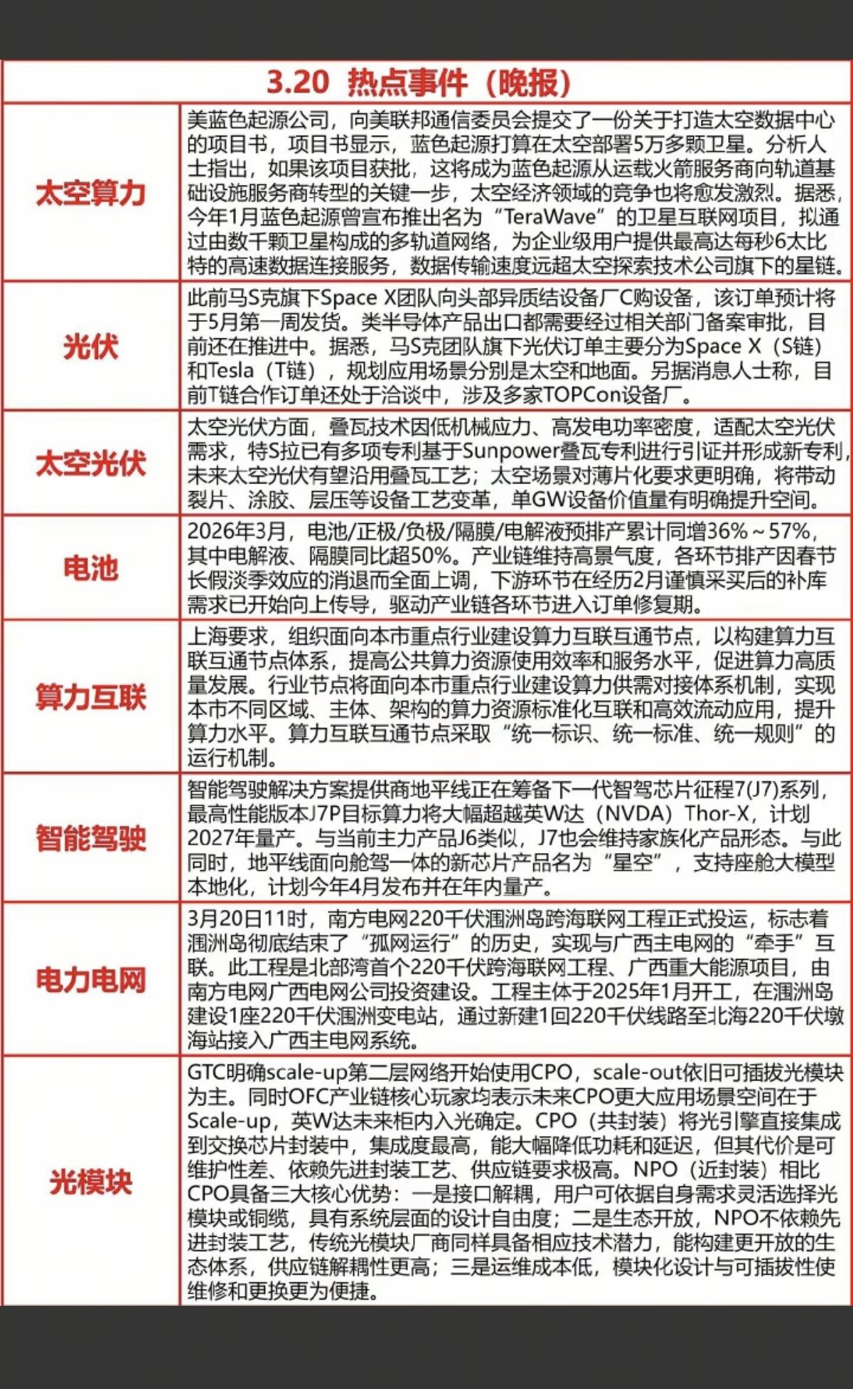
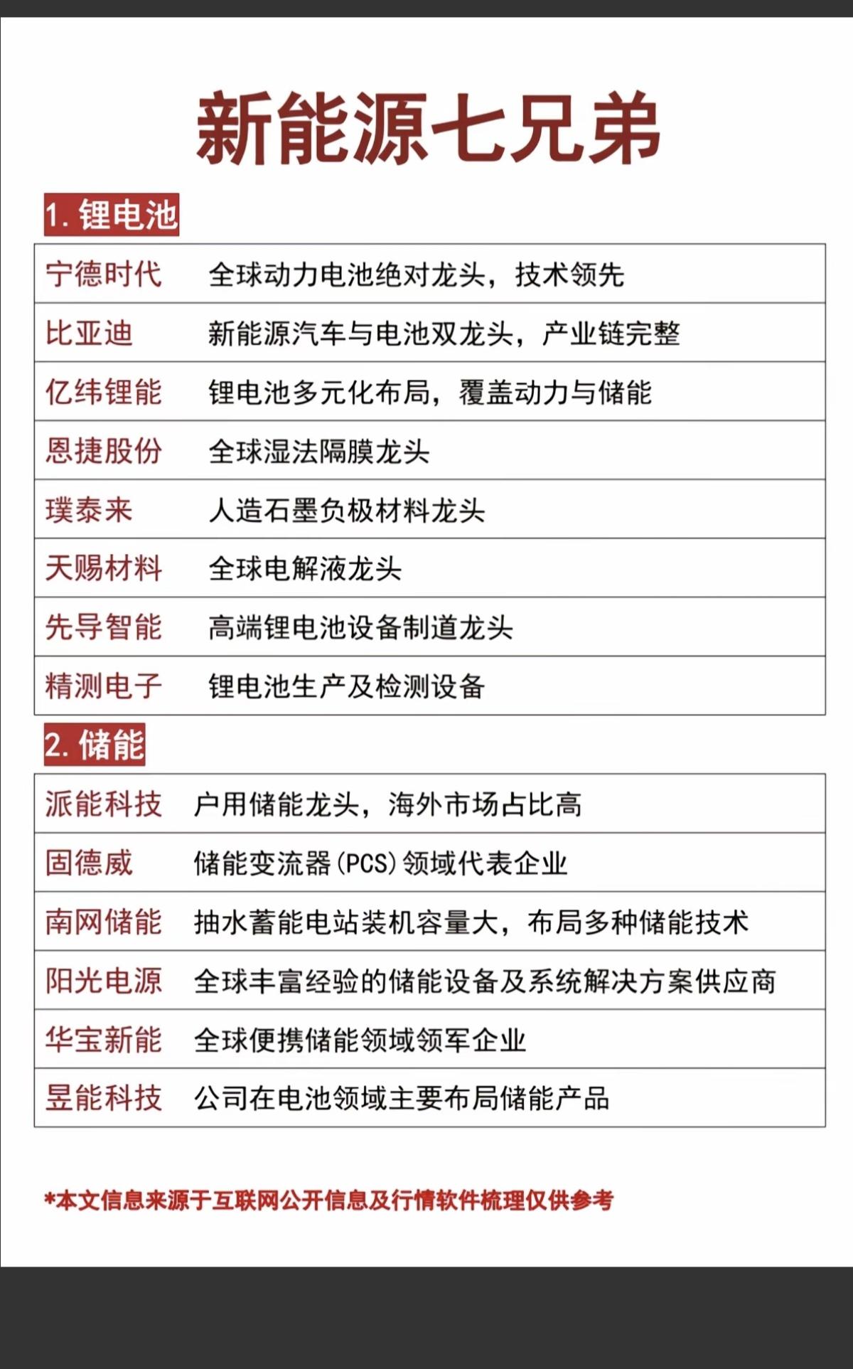
群发资讯网

金鸡牛鸣笙的文章

美以袭击伊朗——利好A股板块分析!

1.油气产业链(最直接)
2.贵金属
3.

美以袭击伊朗——利好A股板块分析! 1.油气产业链(最直接) 2.贵金属 3.

美以袭击伊朗——利好A股板块分析! 1.油气产业链(最直接) 2.贵金属 3.
美以伊冲突概念!四大板块直接利好!

1.石油天然气
2.军工电子
3.黄金白银

美以伊冲突概念!四大板块直接利好! 1.石油天然气 2.军工电子 3.黄金白银

美以伊冲突概念!四大板块直接利好! 1.石油天然气 2.军工电子 3.黄金白银
下周大事件前瞻!(3月1日~3月6日)

1.美以袭击伊朗:石油油运黄金军工化工

下周大事件前瞻!(3月1日~3月6日) 1.美以袭击伊朗:石油油运黄金军工化工

下周大事件前瞻!(3月1日~3月6日) 1.美以袭击伊朗:石油油运黄金军工化工
美以袭击伊朗——利好A股板块分析!

1.油气产业链(最直接)
2.贵金属
3.

美以袭击伊朗——利好A股板块分析! 1.油气产业链(最直接) 2.贵金属 3.

美以袭击伊朗——利好A股板块分析! 1.油气产业链(最直接) 2.贵金属 3.
突发!伊朗战争概念!

1.油气开采
2.油气设备
3.油运,港口
4.煤炭,煤

突发!伊朗战争概念! 1.油气开采 2.油气设备 3.油运,港口 4.煤炭,煤

突发!伊朗战争概念! 1.油气开采 2.油气设备 3.油运,港口 4.煤炭,煤
2.28周六  成交活跃个股+热搜人气榜!

1.油气油服
2.黄金,白银
3.

2.28周六 成交活跃个股+热搜人气榜! 1.油气油服 2.黄金,白银 3.

2.28周六 成交活跃个股+热搜人气榜! 1.油气油服 2.黄金,白银 3.
2.28周六  下周热点事件!核心梳理:

1.云计算、计算机
2.PCB+消费

2.28周六 下周热点事件!核心梳理: 1.云计算、计算机 2.PCB+消费

2.28周六 下周热点事件!核心梳理: 1.云计算、计算机 2.PCB+消费
2.28   周五  游资大佬抢筹 龙虎榜!

市场热点:稀土永磁、金属钨锂、化

2.28 周五 游资大佬抢筹 龙虎榜! 市场热点:稀土永磁、金属钨锂、化

2.28 周五 游资大佬抢筹 龙虎榜! 市场热点:稀土永磁、金属钨锂、化
3月份:A股大事件前瞻!+两会

1.大消费提振,两会
2.SpaceX,试飞第

3月份:A股大事件前瞻!+两会 1.大消费提振,两会 2.SpaceX,试飞第

3月份:A股大事件前瞻!+两会 1.大消费提振,两会 2.SpaceX,试飞第
Deepseek  V4优先适配华为昇腾!
六大核心细分方向!

1.升腾服务器

Deepseek V4优先适配华为昇腾! 六大核心细分方向! 1.升腾服务器

Deepseek V4优先适配华为昇腾! 六大核心细分方向! 1.升腾服务器
中东真的开打了,周一市场大幅低开了!

油气开采,黄金白银,航运,军工。

中东真的开打了,周一市场大幅低开了! 油气开采,黄金白银,航运,军工。

中东真的开打了,周一市场大幅低开了! 油气开采,黄金白银,航运,军工。
伊以冲突:受益A胡公司,最全梳理!

2.28下午15点,最新消息以色列已经开始

伊以冲突:受益A胡公司,最全梳理! 2.28下午15点,最新消息以色列已经开始

伊以冲突:受益A胡公司,最全梳理! 2.28下午15点,最新消息以色列已经开始
美伊如果开战:利好公司行业全面梳理!

1.能源产业链(最核心)
2.贵金属
3

美伊如果开战:利好公司行业全面梳理! 1.能源产业链(最核心) 2.贵金属 3

美伊如果开战:利好公司行业全面梳理! 1.能源产业链(最核心) 2.贵金属 3
钇和钪元素告急———稀土+高端材料!
钇和钪,真正的卡脖子元素!

美国航天航空

钇和钪元素告急———稀土+高端材料! 钇和钪,真正的卡脖子元素! 美国航天航空

钇和钪元素告急———稀土+高端材料! 钇和钪,真正的卡脖子元素! 美国航天航空
两会前瞻:六大科技核心赛道,引关注!

1.算力、电力、AI
2.机器人时代
3

两会前瞻:六大科技核心赛道,引关注! 1.算力、电力、AI 2.机器人时代 3

两会前瞻:六大科技核心赛道,引关注! 1.算力、电力、AI 2.机器人时代 3
2.28周六   热点题材+大会前瞻!

1.电算一体化(电力+算力)
2.智能

2.28周六 热点题材+大会前瞻! 1.电算一体化(电力+算力) 2.智能

2.28周六 热点题材+大会前瞻! 1.电算一体化(电力+算力) 2.智能
2026:最具潜力的小金属!

第一梯队:高确定性、高成长
第二梯队:高成长+国

2026:最具潜力的小金属! 第一梯队:高确定性、高成长 第二梯队:高成长+国

2026:最具潜力的小金属! 第一梯队:高确定性、高成长 第二梯队:高成长+国
2.28周六  财经信息汇总!

1.MLCC涨价
2.油价银价大幅上涨
3.稀

2.28周六 财经信息汇总! 1.MLCC涨价 2.油价银价大幅上涨 3.稀

2.28周六 财经信息汇总! 1.MLCC涨价 2.油价银价大幅上涨 3.稀
全球市场“稀土荒”,供应短缺加剧!

美国航空航天和半导体公司的供应商,正面临日

全球市场“稀土荒”,供应短缺加剧! 美国航空航天和半导体公司的供应商,正面临日

全球市场“稀土荒”,供应短缺加剧! 美国航空航天和半导体公司的供应商,正面临日
高盛大摩推出:中国HALO资产概念!

面对AI引发的快速变革,寻求“重资产、低

高盛大摩推出:中国HALO资产概念! 面对AI引发的快速变革,寻求“重资产、低

高盛大摩推出:中国HALO资产概念! 面对AI引发的快速变革,寻求“重资产、低