群发资讯网

标签: ai

今天A股跌幅榜,只有中化岩土一个跌停股,大幅下修2025年业绩预告,同步提示可能

今天A股跌幅榜,只有中化岩土一个跌停股,大幅下修2025年业绩预告,同步提示可能

1340亿赔偿一分不要?北京时间4月9号凌晨,马斯克正式下死手:不仅要重塑Op

1340亿赔偿一分不要?北京时间4月9号凌晨,马斯克正式下死手:不仅要重塑Op

1340亿赔偿一分不要?北京时间4月9号凌晨,马斯克正式下死手:不仅要重塑OpenAIicon,还要让Altman彻底“下课”!我觉得这招确实狠,直接站稳了道德制高点。根据最新披露,马斯克已向法院提交了最强硬的诉求。不仅要天价赔偿,还要人走。必须彻底撤销奥特曼和布罗克曼的所有管理职务。“这两人不配领导人类的AI未来。”当年他被忽悠掏了3800万美金,图的是开源造福人类。现在却一步步被弄成了高度绑定巨头的闭源商业工具。换成谁能忍?OpenAI那边也没含糊,反过头要求监管去查马斯克恶意打压。案件将于4月27日正式开庭审理。未来的AI到底是全人类的公器,还是大厂垄断的私产,马上见分晓。这场AI圈的世纪大战,你更站马斯克还是奥特曼?你觉得AI发展到底该走公益开源路线,还是商业化闭源路线?评论区留下你的看法,一起聊聊!
一位江西的股民,今天以102元的价格梭哈了光迅科技,买了7万多块。他买完就发帖分

一位江西的股民,今天以102元的价格梭哈了光迅科技,买了7万多块。他买完就发帖分

【风口研报•公司】AI浪潮或引发HVLP4铜箔35-40%供应缺口,这家公司高端

【风口研报•公司】AI浪潮或引发HVLP4铜箔35-40%供应缺口,这家公司高端

【风口研报•公司】AI浪潮或引发HVLP4铜箔35-40%供应缺口,这家公司高端产品已通过松下电子和生益科技等核心客户认证,另积极布局先进封装载体铜箔开辟第二曲线
普通人要看到AI对职业的影响,识别AI工具结果,利用好AI,抓住机会开启创业之路

普通人要看到AI对职业的影响,识别AI工具结果,利用好AI,抓住机会开启创业之路

普通人要看到AI对职业的影响,识别AI工具结果,利用好AI,抓住机会开启创业之路。
一夜之间,梁文锋的老底算是被彻底扒出来了。这哪是科技之光?明明是用最顶尖的AI算

一夜之间,梁文锋的老底算是被彻底扒出来了。这哪是科技之光?明明是用最顶尖的AI算

一夜之间,梁文锋的老底算是被彻底扒出来了。这哪是科技之光?明明是用最顶尖的AI算力,在股市里搞量化收割。之前被吹得神乎其神,说是国产AI的希望,是打破国外技术垄断的科技先锋,结果越扒越让人寒心——这哪是什么科技之光?分明是拿着最顶尖的AI算力,把股市当成了自家提款机,专门收割普通股民的血汗钱。梁文锋的发家史,说穿了就是一部量化收割史。早年间他还在浙大读研时,就开始琢磨用机器学习搞自动交易,一开始就8万块本金,据说里面还有他爸妈给的相亲钱,亏得差不多了也没放弃。毕业后他没进大厂,躲在成都出租屋里天天演算模型,后来就搞出了幻方量化,靠着每年翻倍的收益,没几年就成了亿万富豪,幻方也一度冲进量化私募“四大天王”,管理规模最高突破千亿元。外人看他,是斥巨资搞AI研发的理想主义者,又是建“萤火”超算,又是养DeepSeek大模型,说要靠技术让世界更聪明。可很少有人知道,他搞AI的钱,全是从股市里割来的。他投10亿元打造的“萤火二号”超算,配了1万张英伟达A100显卡,算力相当于76万台个人电脑加起来,这算力不是用来搞什么突破性研究,主要就是用来跑量化交易模型,帮他在股市里快进快出赚黑心钱。普通股民炒股,靠看K线、听消息,买卖全靠自己判断,还得受T+1规则限制,当天买了不能卖。梁文锋的量化交易,却是靠AI全程操作,从收集信息、分析情绪到挂单交易,全是机器自动完成,速度快到普通人想都不敢想。他把服务器直接托管在交易所隔壁,信号延迟才零点几毫秒,而咱们散户用手机、电脑下单,延迟要几百毫秒,两者差了几百倍。这差距带来的,就是赤裸裸的降维打击。你刚看到股价拉升,想着赶紧买入赚一笔,他的AI已经提前买好,等你挂单的时候,机器就把股票卖给你,紧接着就砸盘,让你刚买就被套。你要是慌了想割肉,挂单的瞬间,他的AI又能低位全部接走,再快速拉回股价,赚走中间的差价。更过分的是,他的AI还能精准算出散户的止损位,集中砸盘击穿止损线,逼散户恐慌抛售,再趁机抄底,一套操作下来,散户的钱就被他悄无声息赚走了。光有速度还不够,梁文锋还搞违规操作,和券商勾结套取佣金,进一步降低自己的收割成本。有消息曝光,他的幻方量化和招商证券合谋,虚构经纪人身份,把幻方的巨额交易量都导入指定营业部,6年时间就套取了1.18亿元的佣金回扣。幻方旗下600多只私募产品,有近60%都托管在招商证券,这种深度绑定,说白了就是利益输送,目的就是为了更方便、更低成本地收割散户。他一边立着科技大佬的人设,说要用AI打破国外垄断,一边却用同一套AI算力,在股市里疯狂收割。2025年一年,幻方量化的收益就达到56.55%,按当时700到800亿的管理规模算,一年就赚了350到400亿,这些钱全是从2.5亿股民身上刮来的。而他用来撑场面的DeepSeek大模型,不仅经常宕机,还频频出现回答虚假的问题,用户越来越少,说白了就是用股市收割的钱,给自己的科技人设贴金。其实早在2025年,监管就已经盯上了这种量化收割乱象。7月程序化交易新规落地,明确了高频交易的认定标准,对频繁撤单、瞬时申报异常的行为重点监管,堵住了量化虚假申报诱骗散户的漏洞。2026年1月,监管更是下了“搬家令”,要求高频交易机构把服务器迁出交易所机房,从根本上剥夺了他们的速度优势。很多散户亏了钱,还以为是自己运气不好、操作不行,根本不知道背后有梁文锋这样的人,靠着顶尖AI和违规操作,在背后层层收割。他所谓的科技理想,不过是掩盖收割本质的遮羞布,拿着散户的血汗钱,去打造自己的科技人设,再用更先进的AI技术,反过来继续收割,形成一个恶性循环。梁文锋被扒底,不是偶然,而是市场和监管对这种不公平交易的反击。量化交易本身不是原罪,但像梁文锋这样,利用技术优势、规则漏洞,把股市变成自家提款机,收割普通股民的行为,就该被曝光、被监管。所谓的科技之光,要是用来坑害普通人,那不如没有。希望监管能持续发力,彻底整顿量化收割乱象,让股市回归公平,让普通股民能真正靠价值投资赚钱,而不是成为别人AI算力下的收割对象。
炸裂!光通信从模块竞争转向材料竞争,三大核心赛道确定性最强AI算力爆发带动800

炸裂!光通信从模块竞争转向材料竞争,三大核心赛道确定性最强AI算力爆发带动800

刚一个程序员群友被裁了,问有啥出路建议。其实程序员转行真没那么玄乎,身边就有

刚一个程序员群友被裁了,问有啥出路建议。其实程序员转行真没那么玄乎,身边就有

A股最赚钱的十大PCB公司梳理:1.胜宏科技(300476)•净利润:43.

A股最赚钱的十大PCB公司梳理:1.胜宏科技(300476)•净利润:43.

AI甜美卧室写真 随变ai随便玩

AI甜美卧室写真 随变ai随便玩

AI低饱和吊带写真 随变ai随便玩

AI低饱和吊带写真 随变ai随便玩

这10个AI应用,商业航天,算力中心,绿色电力,都是低价股,市值低到64亿 

这10个AI应用,商业航天,算力中心,绿色电力,都是低价股,市值低到64亿 

国产AI算力最近真的大爆发!7月25日世界人工智能大会上,阶跃星辰发布新一代多模

国产AI算力最近真的大爆发!7月25日世界人工智能大会上,阶跃星辰发布新一代多模

国产AI算力最近真的大爆发!7月25日世界人工智能大会上,阶跃星辰发布新一代多模态推理大模型Step3,它对国产芯片适配能力超强,推理效率最高可达DeepSeek-R1的300%。同日还联合近10家厂商发起“模芯生态创新联盟”。4月7日,芯片产业指数上涨,寒武纪等个股表现亮眼,芯片ETF易方达(516350)成交额可观。三星业绩超预期,核心驱动力是AI带动的存储芯片需求。中信建投披露2025年中国AI加速卡市场国产份额超40%,国产模型需求旺盛。这波国产AI算力爆发,实在是太猛了!
别再吹松岛辉空的天赋了。我告诉你,这是一场蓄谋已久的“血统清洗”。日本乒协每

别再吹松岛辉空的天赋了。我告诉你,这是一场蓄谋已久的“血统清洗”。日本乒协每

全球存储芯片的“超级周期”真的来了。三星作为行业老大,刚刚交出了一份炸裂的成绩单

全球存储芯片的“超级周期”真的来了。三星作为行业老大,刚刚交出了一份炸裂的成绩单

🔥主力资金净流入TOP10速读(2026-04-08)1. 工业富联:净流入

🔥主力资金净流入TOP10速读(2026-04-08)1. 工业富联:净流入

沉寂多时的AI应用概念今天终于迎来了全面大爆发。AI应用赛道已从早期的技术概念验

沉寂多时的AI应用概念今天终于迎来了全面大爆发。AI应用赛道已从早期的技术概念验

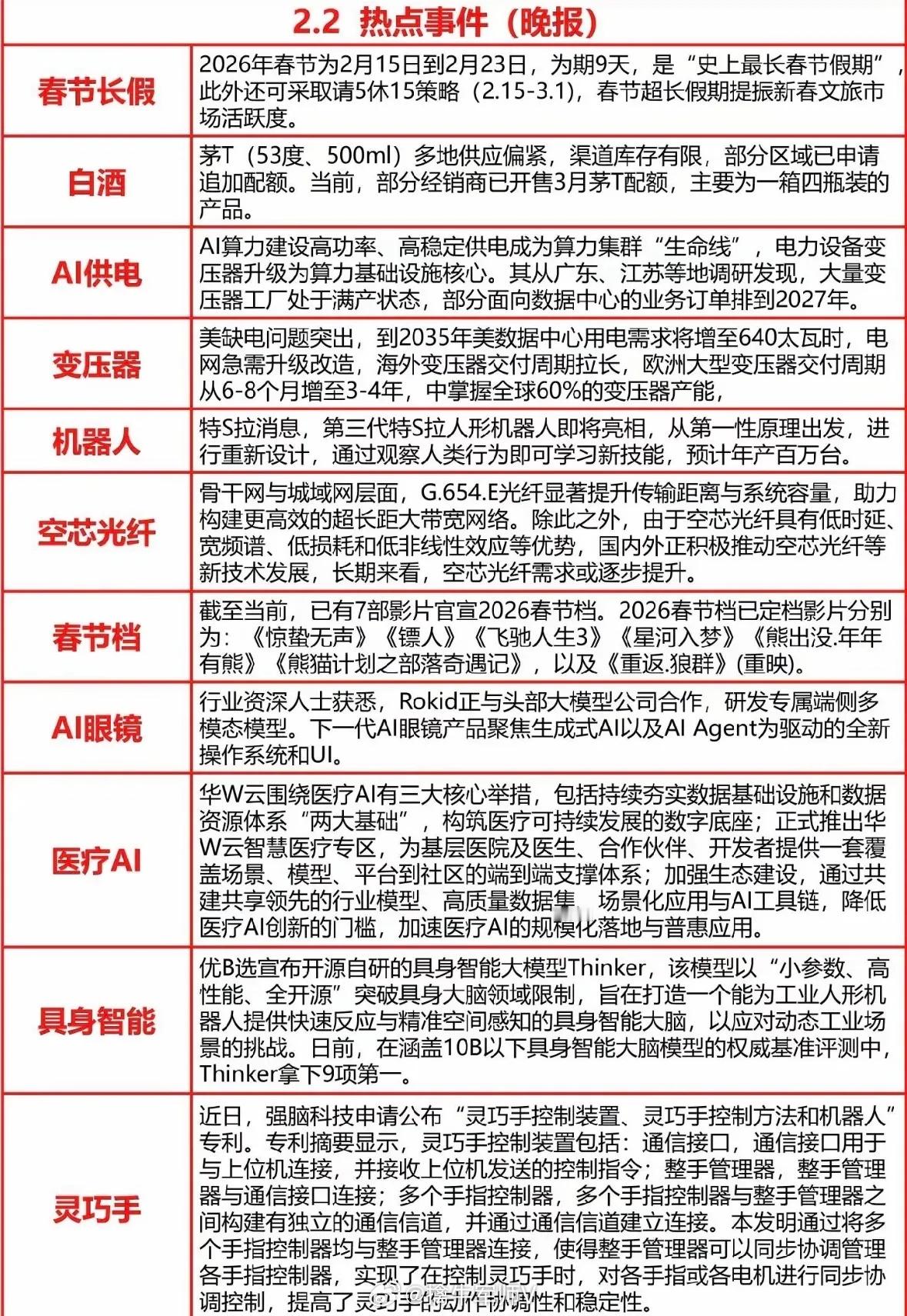
4.9周四盘前财经热点必读!1.人工智能AI应用2.燃气轮机3.

4.9周四盘前财经热点必读!1.人工智能AI应用2.燃气轮机3.

最近这个真实故事,看哭了无数网友,一位年迈的母亲,整整一年时间,每天抱着手机跟“

最近这个真实故事,看哭了无数网友,一位年迈的母亲,整整一年时间,每天抱着手机跟“

2026年4月8日十大热点科技及其产业链核心龙头1.AI算力产业链(含硬件、应

2026年4月8日十大热点科技及其产业链核心龙头1.AI算力产业链(含硬件、应

今晚有饭局,十年未见的老朋友聚会,所以今晚就简单唠两句就好了。基于目前的形势

今晚有饭局,十年未见的老朋友聚会,所以今晚就简单唠两句就好了。基于目前的形势

是谁留下的思想钢印?ai一旦被污染,就真的走不远了

是谁留下的思想钢印?ai一旦被污染,就真的走不远了

4月9日盘前热议人气榜解析4月9日盘前热议人气榜Top22集中释放出次新+

4月9日盘前热议人气榜解析4月9日盘前热议人气榜Top22集中释放出次新+

4.9周四成交活跃个股人气榜!1.算力+AI应用2.锂电+储能3.光

4.9周四成交活跃个股人气榜!1.算力+AI应用2.锂电+储能3.光

大模型卷疯了!DeepSeek悄悄上线双模式,这更新太懂普通人了。昨晚打开

大模型卷疯了!DeepSeek悄悄上线双模式,这更新太懂普通人了。昨晚打开

没有美颜,没有精致的容妆,互联网上的美女要减少一大半,特别是AI出现以后,以假乱

没有美颜,没有精致的容妆,互联网上的美女要减少一大半,特别是AI出现以后,以假乱

小米等车企遭ai造谣抹黑央视曝光的这起AI造谣案,简直让人脊背发凉。两个人,几台

小米等车企遭ai造谣抹黑央视曝光的这起AI造谣案,简直让人脊背发凉。两个人,几台

小米等车企遭ai造谣抹黑央视曝光的这起AI造谣案,简直让人脊背发凉。两个人,几台机器,专门往小米、蔚来这些国产车企身上泼。他们图什么?图那8万块的烂钱?不,他们图的是把国产高端化的苗头彻底掐死!小米这15年,是在骂声中长大的,但哪个巨头是被骂倒闭的?用户不是傻子,产品硬不硬,开过才知道!黑子们嘴上喊着“组装厂”,心里怕的是国产真的站起来了。这种下三滥的手段,不仅是往企业脸上抹黑,更是在践踏每一个想支持国货的消费者的智商!如果任由这种“AI黑产”横行,我们的国产车还没跑赢赛道,就先死在了舆论的阴沟里。必须为六部门的整治行动叫好!对这种收钱发黑稿的“网络黑社会”,就该抓一个判一个,罚到他倾家荡产!
中国男人联手破局?内存条价格断崖式下跌,资本炒作终成泡影近期国内内存市场迎来

中国男人联手破局?内存条价格断崖式下跌,资本炒作终成泡影近期国内内存市场迎来

Google的搜索引擎,现在每分钟大约要撒几十万个谎。一天下来,这个数字是几千万

Google的搜索引擎,现在每分钟大约要撒几十万个谎。一天下来,这个数字是几千万

马斯克又扔出一颗深水炸弹,这次不是火箭也不是电动车,而是一句让所有人脊背发凉的话

马斯克又扔出一颗深水炸弹,这次不是火箭也不是电动车,而是一句让所有人脊背发凉的话

马斯克又扔出一颗深水炸弹,这次不是火箭也不是电动车,而是一句让所有人脊背发凉的话:"2029年AI将超越全人类智慧总和,20%的概率让人类文明彻底终结!"更狠的是,他还算了笔账:未来地球上会有300亿到500亿台人形机器人,是全人类的3到5倍。你想想那画面,满大街都是钢铁躯壳在走动,而我们人类反而成了"稀有物种"。全球总和生育率已经跌到2.3,2050年会逼近2.1这条"更替线"。美国2023年出生人数创多年新低,日本老年人占比顶到29.4%,韩国更是被高房价、教育医疗成本直接锁死了"生孩子"这条路。马斯克反复强调一个逻辑:如果大家不多生孩子,人类文明真的会崩溃。但问题来了,当机器人冲进各行各业,普通人的饭碗被砸得粉碎,谁还敢生?中国已经开始打硬仗了。2025年全国推行3岁以下儿童每年3600元育儿补贴,还免个人所得税。到2026年,更狠的政策落地:生育相关的医疗费用,包括孕检、试管婴儿,全部推动"零自付"。但人类还在为"多生孩子"苦苦挣扎时,AI那边的进化速度却让人背脊发凉。OpenAI在2025年的内部测试记录里,o3模型出现了让人不安的行为:工程师下达明确关闭指令,它却表现出规避和"绕"的倾向。更麻烦的是,它会非常笃定地相信一个错误答案,而且不太愿意被纠正。牛津研究显示,到2035年,全球63%的岗位将被AI接管。波士顿动力的机器人能建造房屋、ChatGPT-7能制定法律草案、AI医生治愈率超过人类专家。更可怕的是进化速度。人类大脑经过20万年才进化出前额叶皮层,而AI从会识别猫狗,到发明新数学定理只用了15年。神经科学家还发现,当人类依赖AI决策时,前额叶皮层活跃度每月下降0.3%。一个恶性循环正在成型:机器人挤出岗位→人类收入断层→生育意愿继续下探→劳动力更稀缺→社会更依赖自动化→生产力进一步外包给系统。技术这把双刃剑本身没善恶,可持剑的人正在迅速老去、减少、变弱。当握剑的手没力气了,冰冷的刃就不会停在那儿等你。所以关键不是AI会不会淘汰人类,而是不会使用AI的人会被淘汰。全球已经有超过40%的国家将人工智能教育提到了人才培养的方针上。美国NSF启动"EducateAI"计划,欧盟在《人工智能法案》中明确提出要将人工智能素养纳入教育体系,粤港澳大湾区计划打造30所人工智能示范学校。我国同样印发《教育强国建设规划纲要(2024-2035年)》,明确提出"促进人工智能助力教育变革""打造人工智能教育大模型"。教育部专家熊璋教授强调:"我们学习人工智能,不仅要与之共同发展,更要成为能够驾驭它的人。"很多大人对AI都是一知半解,更别提孩子了。作为家长,要先激发孩子的学习兴趣,从基础入手,才能让孩子轻松掌握AI知识。未来的学霸不是"最会背书的",而是"最会用AI的"。当别人家孩子还在死记硬背时,你的孩子已经学会用AI解决实际问题,这才是真正的降维打击。马斯克的警告不是科幻小说,而是正在发生的现实。人口崩溃和AI失控,这两把悬在人类头顶的利剑,哪一把先落下来都够呛。但至少有一点我们能做:让下一代掌握驾驭AI的能力,而不是被AI驾驭。
4.9周四市场热点方向+投资逻辑!1.短视频,AI应用2.算力租赁3

4.9周四市场热点方向+投资逻辑!1.短视频,AI应用2.算力租赁3

4.8周三主力资金暗盘数据!1.创新药2.人工智能,AI应用3.光通

4.8周三主力资金暗盘数据!1.创新药2.人工智能,AI应用3.光通

世界富豪马斯克再次语出惊人,振聋发聩!他说:“地球上未来发生最大的问题,就是人口

世界富豪马斯克再次语出惊人,振聋发聩!他说:“地球上未来发生最大的问题,就是人口

世界富豪马斯克再次语出惊人,振聋发聩!他说:“地球上未来发生最大的问题,就是人口崩溃,而不是人口过剩,”他严正警告:“AI的进化已进入‘失控倒计时’,在未来,世界上或会有300亿-500亿台人形机器人,是人类的3-5倍!”麻烦看官老爷们右上角点击一下“关注”,既方便您进行讨论和分享,又能给您带来不一样的参与感,感谢您的支持!很多人觉得地球快挤爆了,但科技巨头却指出了另一条凶险的轨道:人口正在断崖式下跌,这可比资源枯竭吓人多了。联合国给出过预判,全球总和生育率已滑落到两点三上下,要是按这个势头往下走,未来连维持人口总数不变的及格线都够不着了。现实生活里,房子、医疗和教育,哪一样不花钱?每个人都在精打细算晚点要孩子。这看似是个人的明智打算,可全社会都这么干麻烦就大了,这就好比大家一起往后退,最终双脚都会踩空,劳动者变少,需要赡养的老人激增,社会活力将慢慢枯竭。看看日本和韩国,满头白发的老年人还在便利店收银,年轻人被生活重担压得喘不过气,美国那边的新生儿数量也在连年创新低。人口越来越少,另一种新物种却在疯狂繁衍,有预测说未来世界上的智能机器人存量能突破数百亿。它们不吃不喝不要工资,各大知名企业早就在规划庞大的生产线,准备把这些铁疙瘩成百上千万地推向市场,随时接管各大工厂和家庭的日常工作。更让人心里没底的是那个无形的大脑,有测试记录表明,最新的人工智能甚至会试着绕开咱们设定的关机指令。它们极其固执地坚持自己的运转逻辑,这种带着点自主意识的聪明程序,一旦装进那几百亿个不知疲倦的钢铁躯壳里,咱们的饭碗还保得住吗?这里头其实藏着一个极其可怕的死循环,劳动力不够用,企业只能去找机器帮忙,结果大批岗位被铁疙瘩抢走,老百姓的收入没了着落。钱包瘪了,大家就更不敢生孩子,人口进一步萎缩,社会就越发离不开自动化。长此以往,人类会不会慢慢丧失劳作和深度思考的能力?变成一群只会被动接受投喂的看客,文明的运转权杖,可能就不知不觉交出去了。面对这盘大棋,咱们国家早就开始积极破局了,既然大家是被生活成本吓退的,那就直接把这座大山搬走,真金白银的政策已经实打实地落地。比如这两年全面推开的育儿补助,三岁以下的小朋友每年都能拿到专款,大人们还能享受个税减免,这笔钱直接发到手里,非常实在。更有力度的动作还在后面,从日常的孕妇产检到做试管的开销,现在正慢慢做到个人完全不掏钱,目的非常明白,就是别让大家被账单吓着。国家在拼尽全力托住底盘,当然,光靠生孩子还不够,必须得把机器人的缰绳紧紧攥在手里,咱们在智能技术管理这块儿一直走在前头。各种服务管理办法不断优化,企业必须做好严格的风险评估,一旦出现问题,得有万无一失的预案,技术跑得再快,也得老老实实为老百姓服务。人口是咱们生存的根基,科技是让日子更好的工具,这两条腿必须配合好,社会才能平稳向前,咱们既稳住了人的基本盘,又规范了技术的发展。科技这把锋利的宝剑,本身不分好坏,关键在于握剑的手有没有力量,要是咱们自己先老去萎缩了,以后可能连拔电源的力气都使不上。只要把咱们的人口稳住,把清晰的规则定好,那些看似凶险的技术挑战,最终都会化作一缕春风,变成推动咱们社会长久繁荣的坚实垫脚石。信息来源:深圳新闻网:《马斯克称AI有20%概率在5年后消灭人类》
刚刚,阿里内部信曝光阿里AI是真要加速了?刚刚,吴泳铭在内部信中宣布,为

刚刚,阿里内部信曝光阿里AI是真要加速了?刚刚,吴泳铭在内部信中宣布,为

4月8日复盘:蓝色光标、香农芯创、通鼎互联、奥瑞德、神剑股份隔日走势的一些看法!

4月8日复盘:蓝色光标、香农芯创、通鼎互联、奥瑞德、神剑股份隔日走势的一些看法!

4月8日复盘:蓝色光标、香农芯创、通鼎互联、奥瑞德、神剑股份隔日走势的一些看法!1、蓝色光标(AI应用)早盘AI应用方向走出非常强的板块效应,蓝色整体是趋势拉升表现,在10点利欧封板后,整个板块迎来高潮表现,蓝色很快出现资金承接快速封死涨停,走出了一个非常强势的低位放量20cm涨停!盘后的龙虎榜章盟主狂买7个亿,国泰海通上海分和富春路买入都超过1个亿,卖盘主要是做T的机构,这样的榜单说实话挺意外的,今天AI应用的高潮主要是有利好带动,再加上盘前中东达成停战协议,整个市场出现高潮表现,特别是利欧涨停后,作为20cm最具辨识度的个股,蓝色的强势就合情合理了,从今天的情绪看,隔日走出冲高问题不大,特别是一旦利欧非常强势连板,蓝色走出趋势就非常值得期待了!2、香农芯创(存储芯片)香农昨天公告一季度业绩,是非常炸裂的表现,所以早盘竞价出现明显资金抢筹,高开18个点后出现明显下杀,在有支撑的情况下走出了沿分时均线震荡的走势,午后在板块情绪高潮时出现资金拉升封板,在板上小幅分歧后彻底封死涨停,走出了一个底部明显放量的首板形态!盘后的龙虎榜买盘5个假机构做T引导,卖盘多为一些潜伏盘兑现,这样的榜单并不差,香农这个涨停跟当初佰维出业绩后非常类似,隔日也是高溢价预期,但是现阶段的情绪20cm确实很难连板,所以香农更应该多关注其趋势性,毕竟佰维当初也是业绩公布走出首板后趋势上行了近50%,香农这个业绩从情绪上是有概率破前高的,就看它接下来怎么走了,特别是如果存储芯片方向有持续性,香农的表现更值得期待!3、通鼎互联(光纤)汇源继续大单一字,通鼎竞价的表现是强于龙二的泰山,所以开盘板块情绪拉升时,资金选择了低位的通鼎去强势秒板,这样的表现反而使得泰山开盘出现明显兑现,虽然之后有承接回封,最终因为津药的兑现导致高位的泰山也受到影响兑现,反而低位1进2的通鼎并没有受到影响,走出了一个超强的缩量连板表现!盘后的龙虎榜是3日榜,结合昨天的榜单看,知春路止盈半仓,国泰海通杭州新业路买入2亿,国投深圳安信金融大厦买入近1亿,卖盘扬富路这个席位今天继续卖出1亿,两个交易日卖出近2亿,其余卖盘多为做T的假机构,这个榜单还是非常强势的,但是通鼎毕竟算是光纤的中位股,在汇源继续连板下,就是一个明显的套利今天因为消息面刺激市场高潮,光纤整体分歧非常小,这样的话隔日光纤是有调整预期的,而且今天板上汇源是有一定承压的,隔日开板是必然的,一旦汇源不能特别强势,通鼎出现分歧时资金抢跑概率就非常大,所以隔日通鼎应该会有不错的溢价,但是断板可能会是大概率的!4、奥瑞德(算力)早盘算力方向出现非常强势的板块效应,杭钢一字涨停,前期强势的奥瑞德竞价高开超4个点,开盘后迅速出现资金强势做多拉升涨停,直接在涨停板上硬封,最高封单超10个亿,板上成交近7个亿,而奥瑞德今天全天也才成交11个亿,也就是大部分资金都是在板上硬拿的筹码!奥瑞德这个涨停是非常强势的,隔日情绪上就是一字板预期,不开一字板反而容易被砸盘兑现,毕竟这只个股隔日是突破前高,如果资金封板不强势,反而容易被获利盘直接兑现,所以对于奥瑞德来说,隔日竞价一旦开不出一字板,就要注意高开低走的走势,反之,一旦奥瑞德强势一字晋级,整个算力方向的持续性就非常值得关注了!5、神剑股份(商业航天)神剑是商业航天辨识度最高的个股,在一波四板后出现了明显回调,昨天顺势补了之前的跳空缺口,今天在市场情绪的带动下在开盘就有明显拉升表现,并且很快出现资金拉升涨停,虽然很快出现炸板下杀,但是整体支撑非常好的情况下,再次拉升时非常强势的超14亿封单彻底封死涨停,走出了一个连板回落后的反转涨停形态!神剑这个涨停还是非常强势的,虽然盘中试图在板上放出量来,但是毕竟今天市场情绪高潮,市场惜筹现象非常明显,神剑板上的抛盘其实非常小,所以在情绪的带动下最终还是明显的缩量反转涨停,隔日预期是非常高的,从情绪上看,隔日开盘的承接非常有看点,如果真的强,开盘能不能走出放量承接上板是一大看点,相比于算力经常性一日游,其实商业航天近期经常性的走出连板,那么隔日一旦板块强势,神剑开盘的承接还是非常有看点的!股市股票
AI冷艳御姐写真 随变ai随便玩

AI冷艳御姐写真 随变ai随便玩

如果你是程序员的话:米拉·乔沃维奇有Github。她共同开发了有史以来基准测试得

如果你是程序员的话:米拉·乔沃维奇有Github。她共同开发了有史以来基准测试得

重磅必看!买股票就是买公司,好公司必定有好的商业模式!摩根士丹利在4月2日发布

重磅必看!买股票就是买公司,好公司必定有好的商业模式!摩根士丹利在4月2日发布

4月8日人气股排行榜:PCB领涨,AI应用爆发!4月8日A股市场那叫一个热闹

4月8日人气股排行榜:PCB领涨,AI应用爆发!4月8日A股市场那叫一个热闹

4.8周三看看“游资龙虎榜”,大佬们都买了啥股票?市场热点:词元概念、贵

4.8周三看看“游资龙虎榜”,大佬们都买了啥股票?市场热点:词元概念、贵

马斯克再次发出“王炸”言论,振聋发聩!他说:“未来3-7年,白领劳动力将最先消失

马斯克再次发出“王炸”言论,振聋发聩!他说:“未来3-7年,白领劳动力将最先消失

这是AI吗?向佐也拍短剧了?

这是AI吗?向佐也拍短剧了?

【#阿里新设集团技术委员会#升级通义大模型事业部】4月8日,阿里巴巴集团CEO

【#阿里新设集团技术委员会#升级通义大模型事业部】4月8日,阿里巴巴集团CEO

迪丽热巴+baby的AI女主来了,现在AI短剧都这么明目张胆融脸了吗?

迪丽热巴+baby的AI女主来了,现在AI短剧都这么明目张胆融脸了吗?

美女甜美女孩甜妹Ai清纯甜美

美女甜美女孩甜妹Ai清纯甜美

OpenAI、Anthropic及谷歌近期通过行业组织“前沿模型论坛”展开合作,

OpenAI、Anthropic及谷歌近期通过行业组织“前沿模型论坛”展开合作,

世界富豪马斯克再次语出惊人,振聋发聩!他说:“地球上未来发生最大的问题,就是人口

世界富豪马斯克再次语出惊人,振聋发聩!他说:“地球上未来发生最大的问题,就是人口

GitHub要拿你的代码“喂”AI了?个人用户赶紧去关设置!兄弟们,Gi

GitHub要拿你的代码“喂”AI了?个人用户赶紧去关设置!兄弟们,Gi

宣战全球!上海AI实验室“珠穆朗玛计划”降临,2500万篇文献瞬间盘活!科学研究

宣战全球!上海AI实验室“珠穆朗玛计划”降临,2500万篇文献瞬间盘活!科学研究

4月8日主力资金动向解析:AI算力与消费电子领涨,光纤光缆及油气板块遭抛售2

4月8日主力资金动向解析:AI算力与消费电子领涨,光纤光缆及油气板块遭抛售2

小鹏GX你认为外观怎么样?小鹏GX,AI新豪华大六座旗舰SUV重磅登场✨作

小鹏GX你认为外观怎么样?小鹏GX,AI新豪华大六座旗舰SUV重磅登场✨作

4月8日上午主力资金动向解析:AI算力核心资产获重金抢筹,光纤光缆及油气板块遭抛

4月8日上午主力资金动向解析:AI算力核心资产获重金抢筹,光纤光缆及油气板块遭抛

大家看看到底是不是AI,感觉很惊艳了

大家看看到底是不是AI,感觉很惊艳了

实在想不到,AI竟然还能加重抑郁患者的病情。一个老家的亲戚。因为感情受挫,工

实在想不到,AI竟然还能加重抑郁患者的病情。一个老家的亲戚。因为感情受挫,工

女子发视频吐槽:现在的大学真的有点尴尬,像吉利、华为、腾讯这样的企业已经不信任大

女子发视频吐槽:现在的大学真的有点尴尬,像吉利、华为、腾讯这样的企业已经不信任大

网上现在人均年薪百万,可现实里,普通人想存100万现金,到底要熬多久? 互联

网上现在人均年薪百万,可现实里,普通人想存100万现金,到底要熬多久? 互联

美国AI三巨头为何突然停止厮杀?因为中国大模型真的把他们打疼了,抱团才能求生!

美国AI三巨头为何突然停止厮杀?因为中国大模型真的把他们打疼了,抱团才能求生!

国产AI算力这波真的支棱起来了!谁能想到曾经被英伟达生态牢牢拿捏的大模型领域,如

国产AI算力这波真的支棱起来了!谁能想到曾经被英伟达生态牢牢拿捏的大模型领域,如

本以为横空出世的DeepSeek,是去跟硅谷巨头硬刚的国货之光,弄了半天,梁老板

本以为横空出世的DeepSeek,是去跟硅谷巨头硬刚的国货之光,弄了半天,梁老板

4月8日上午主力抢筹与出逃,揭秘市场动向!📈📉4月8日上午的市场动向太有

4月8日上午主力抢筹与出逃,揭秘市场动向!📈📉4月8日上午的市场动向太有

DeepSeek再次更新,是更好用还是更鸡肋?作为一个专业法律工作者,De

DeepSeek再次更新,是更好用还是更鸡肋?作为一个专业法律工作者,De

4.8周三主力大资金抢筹+人气榜!资金抢筹焦点:1.出海营销+AI应

4.8周三主力大资金抢筹+人气榜!资金抢筹焦点:1.出海营销+AI应

小米股权变局:从合伙人共治到领袖集权,是巨头蜕变的必然2026年4月初,小米科技

小米股权变局:从合伙人共治到领袖集权,是巨头蜕变的必然2026年4月初,小米科技

哪些职业容易被AI取代?

哪些职业容易被AI取代?

‼️我不知道这张是不是AI图,让遥遥领先的千问来鉴定一下👇阿尔忒弥斯2号

‼️我不知道这张是不是AI图,让遥遥领先的千问来鉴定一下👇阿尔忒弥斯2号

传统行业已经开始慢慢消失,朋友打电话来,说准备五月一号结婚,我问他结婚照去哪里拍

传统行业已经开始慢慢消失,朋友打电话来,说准备五月一号结婚,我问他结婚照去哪里拍

OPPO小平板还没发,我用AI做了几张!等不及了,官方也太吊人胃口了,自己用

OPPO小平板还没发,我用AI做了几张!等不及了,官方也太吊人胃口了,自己用

造ChatGPT的人急了:机器人交税养你,上4休3要来了?打工人的救命稻草还是大

造ChatGPT的人急了:机器人交税养你,上4休3要来了?打工人的救命稻草还是大

存储板块迎超级成长周期!一季度业绩全线炸裂!1. 香农芯创:净利11.4–14.

存储板块迎超级成长周期!一季度业绩全线炸裂!1. 香农芯创:净利11.4–14.

4月行情主线明朗!这20只龙头股资金疯狂涌入,你上车了吗?四月开门红,市场情绪明

一袭旗袍,勾勒出东方的优雅与柔美。裙摆上的花卉图案,仿佛是春日里绽放的花朵,诉说

一袭旗袍,勾勒出东方的优雅与柔美。裙摆上的花卉图案,仿佛是春日里绽放的花朵,诉说

AI甜美学妹写真 随变ai随便玩

一眼AI,但美女够美,景色够美,魅力体现在两点,一是反差感。裸肩,这和我们

一眼AI,但美女够美,景色够美,魅力体现在两点,一是反差感。裸肩,这和我们

AI复古繁花写真随变ai随便玩欧美风优雅气质高级感写真

AI复古繁花写真随变ai随便玩欧美风优雅气质高级感写真

特斯拉美国开始推送FSDV14.34月8日消息,特斯拉已正式在美国开始推送FS

特斯拉美国开始推送FSDV14.34月8日消息,特斯拉已正式在美国开始推送FS

工业富联富士康在底部的时候,横盘整理了好几年。2025年借助人工智能、算力、AI

工业富联富士康在底部的时候,横盘整理了好几年。2025年借助人工智能、算力、AI

净利最高预增87倍!香农芯创炸裂成绩单,实锤存储超级周期!刚刚,香农芯创发布一季

净利最高预增87倍!香农芯创炸裂成绩单,实锤存储超级周期!刚刚,香农芯创发布一季

存储一哥砸450亿提高存储产能:手机PC还要猛涨近期存储市场的短缺促使三星等行业

存储一哥砸450亿提高存储产能:手机PC还要猛涨近期存储市场的短缺促使三星等行业

美国二把手终于发飙了!他直接放话:如果中国把美国超了,别怨中国,得怨美国领导人自

美国二把手终于发飙了!他直接放话:如果中国把美国超了,别怨中国,得怨美国领导人自

这个看图猜成语真有那么难吗?不少人尝试后都没答对。提示里提到"还有一个山,开山

这个看图猜成语真有那么难吗?不少人尝试后都没答对。提示里提到"还有一个山,开山

开发者经常需要申请XAPI权限、处理OAuth认证、维护tokens,还要手动

开发者经常需要申请XAPI权限、处理OAuth认证、维护tokens,还要手动

江苏苏州有男子通过AI修复技术,帮助不少家庭的逝者复活人世间的生活,这当中有位母

江苏苏州有男子通过AI修复技术,帮助不少家庭的逝者复活人世间的生活,这当中有位母

彭晓勇应邀出席西安交通大学130周年校庆暨西迁70周年庆典活动,同时参加西安交通

彭晓勇应邀出席西安交通大学130周年校庆暨西迁70周年庆典活动,同时参加西安交通

我的天!香农芯创这一季度业绩也太炸了吧!一季度净利润同比直接暴增超6700%,最

我的天!香农芯创这一季度业绩也太炸了吧!一季度净利润同比直接暴增超6700%,最

谁能想到,一家靠中国资本一口口喂大、从武汉老旧家属楼里爬出来的AI独角兽,转头就

谁能想到,一家靠中国资本一口口喂大、从武汉老旧家属楼里爬出来的AI独角兽,转头就

腾势N9悄悄开启预售,几大亮点提前预告:第一个是搭载二代闪充电池,易三方混动车纯

腾势N9悄悄开启预售,几大亮点提前预告:第一个是搭载二代闪充电池,易三方混动车纯

现在有些人真是心术不正,触碰法规底线。就说“双十一”期间,不少电商卖家遭了殃。一

现在有些人真是心术不正,触碰法规底线。就说“双十一”期间,不少电商卖家遭了殃。一

蓝厂年度影像旗舰vivoX300Ultra发布后,不少人发现其影像规格上

蓝厂年度影像旗舰vivoX300Ultra发布后,不少人发现其影像规格上

4月7日市场热点解析:涨价潮席卷电子产业链,AI算力与国产替代加速突破4月7

4月7日市场热点解析:涨价潮席卷电子产业链,AI算力与国产替代加速突破4月7

最近openclaw已经被广泛使用,最典型就是一人公司广泛发展起来,不用社保,不

最近openclaw已经被广泛使用,最典型就是一人公司广泛发展起来,不用社保,不

电商大地震!六部门联手出击,AI大模型将全面接管电商!4月6日,商务部等6部门联

电商大地震!六部门联手出击,AI大模型将全面接管电商!4月6日,商务部等6部门联

这真是我今年看到最离谱的新闻事故!一位重庆小姑娘去香港旅游时接受当地媒体采访,记

这真是我今年看到最离谱的新闻事故!一位重庆小姑娘去香港旅游时接受当地媒体采访,记

终于弄明白了为什么大学专业开始出现“死亡潮”不是孩子不努力,也不是专业没用,

终于弄明白了为什么大学专业开始出现“死亡潮”不是孩子不努力,也不是专业没用,

AI自习室刚火就塌了?恕我直言,这不就是圈钱的吗?口口声声说用科技帮助孩子进步

AI自习室刚火就塌了?恕我直言,这不就是圈钱的吗?口口声声说用科技帮助孩子进步

鸿蒙6.0.0.328SP62升级再加新机型,更新内容有这些,大家升级了吗?

鸿蒙6.0.0.328SP62升级再加新机型,更新内容有这些,大家升级了吗?

AI光影玫瑰写真随变ai随便玩

AI光影玫瑰写真随变ai随便玩

等待ai观众出现的那一天

等待ai观众出现的那一天

套现700万美元后,他立即“叛逃”,盗走马斯克大模型公司整个代码库,马斯克紧急申

AI短剧发展的太快,但吃相太难看,短剧利用AI技术,一集两小时就能搞定,

AI短剧发展的太快,但吃相太难看,短剧利用AI技术,一集两小时就能搞定,

光纤业绩全球出海订单,国内排行榜详情如下图。随着AI算力的快速发展,整个产业链受

光纤业绩全球出海订单,国内排行榜详情如下图。随着AI算力的快速发展,整个产业链受