A股年度业绩报告的大幕正在拉开,近段时间的业绩预告密集披露,却释放出了刺耳的风险警报。
截至1月16日,已有296家上市公司披露2025年度业绩预告,其中105 家明确预告亏损,占预告总数的35.47%。更令人警惕的是,此次预亏潮并非零星企业的个体困境,而是呈现出“行业全覆盖、龙头陷危机、退市风险集中”的危险特征,普通投资者若不及时规避,恐将面临资产大幅缩水的惨痛代价。
上市公司年报季不是抄底季,而是避雷季;在退市新规这下,垃圾股难有翻身的机会,只有退市的结局!
对于普通投资,我们捕获信息的敏锐度弱,辨识公司优劣的能力差,一不小心就会踩雷踏坑。但,我们只要不碰【营收+净利双负】的公司、远离连续亏损超3年的企业、 果断清理账户中【大额减值、跨界并购、账户冻结】的个股,放弃投机思维、坚守价值投资、严守风控纪律,就能游刃有余地收获应得的回报。
退而言之,倘若我们对业绩预告呈现亏损的公司一概予以回避,便能够切实保障投资本金的安全。
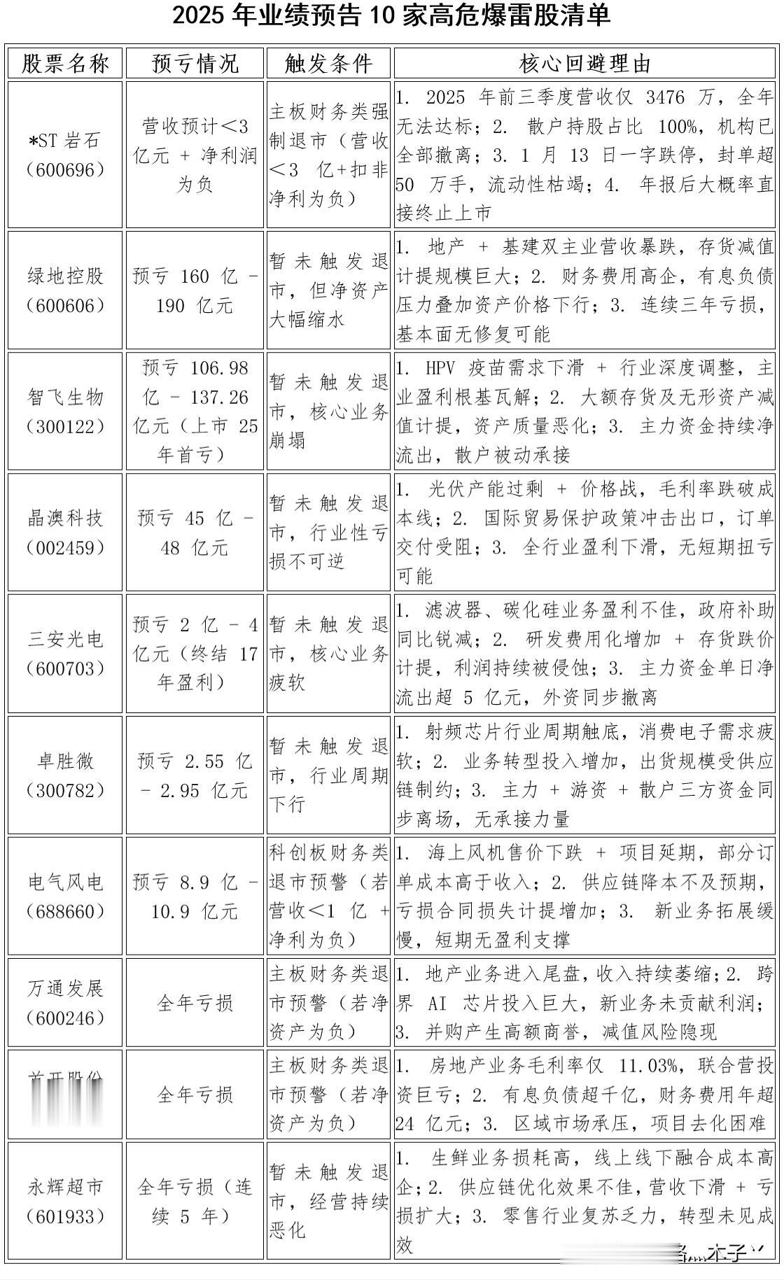
以下梳理出截至目前预告2025年业绩亏损的公司名单,以及10家业绩处于高危状态的企业名单。诸位不妨将其收藏,用以核查自身的持仓账户。
一、预告2025年业绩亏损的105家公司


二、2025年业绩预告10家业绩高危企业名单
风险提示:投资有风险,决策需谨慎。本文仅为信息梳理,不构成任何投资建议。