群发资讯网

潜伏特斯拉供应链最深的中国公司,要上市了?

特斯拉CEO埃隆·马斯克再次点燃了全球对人形机器人的狂热。近日,马斯克声称Optimus人形机器人将在三年内实现规模化应

特斯拉CEO埃隆·马斯克再次点燃了全球对人形机器人的狂热。

近日,马斯克声称Optimus人形机器人将在三年内实现规模化应用,超越全球最顶尖的人类外科医生,并表示具备顶尖外科手术水平的Optimus数量届时或将超过全球人类外科医生的总和。

此前,马斯克已明确表示,Optimus第三代将在2026年第一季度发布,并于年底前开启量产。

尽管其言论时常伴随争议与延期,但这些消息无疑为全球人形机器人产业的发展注入了一剂强心针。

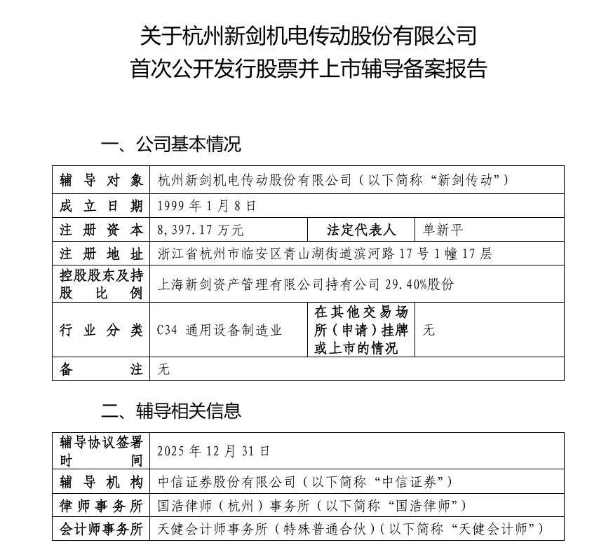
在这样的消息浪潮中,证监会官网的一则上市辅导备案公告,让杭州新剑机电传动股份有限公司(下称 “新剑传动”)悄然走到了聚光灯下。

它不仅被业内视为特斯拉人形机器人核心零部件“行星滚柱丝杠”的关键供应商,更被传出已拿下特斯拉灵巧手总成的量产订单。

这家成立26年的“隐形冠军”,以中信证券为辅导机构正式启动上市进程,而其背后绑定的特斯拉 Optimus 产业链、年产 100 万台丝杠的超级产能,以及打破海外垄断的核心技术,正将人形机器人行业的目光牢牢锁定在这家中国企业身上。

▍丝杠:人形机器人的“核心命脉”,20% 价值量的竞争高地

要理解新剑传动的价值,首先要理解丝杠在人形机器人中的地位。

人形机器人要实现精准的肢体运动、稳定的承重支撑,核心在于传动部件的性能突破。丝杠作为连接电机与执行机构的关键组件,承担着将旋转运动转化为直线运动的核心功能,其精度、承载能力与寿命直接决定了机器人的运动流畅度与可靠性。

其中,行星滚柱丝杠凭借多线接触的结构设计,实现了高精度、高承载、长寿命的三重优势,被业内公认为“丝杠中的奢侈品”。因其技术壁垒极高,曾长期被海外企业所垄断。

而新剑传动,正是国内少数在此领域实现突破并达到国际先进水平的公司之一。

作为国家级专精特新企业,新剑传动从2008年便开始专注于行星滚柱丝杠的研发,经过十余年积累,已形成涵盖反向式行星滚柱丝杠、灵巧手微分行星滚柱丝杠等全系列产品,能够满足人形机器人的需求。

截至2025 年,公司已拥有发明、实用新型专利100多项。据悉,其产品不仅应用于半导体设备、高端汽车,更早于2022年便已进入特斯拉Optimus的供应链。可以说,在特斯拉决定押注人形机器人之初,新剑传动就已经在为其打磨最关键的“关节”。

更值得关注的是丝杠在人形机器人中的价值占比。在一台人形机器人的总成本中,丝杠的价值占比高达约20%,是单件价值量最高的核心硬件之一。若以特斯拉Optimus未来百万台年产规模、单台成本2万美元计算,仅特斯拉带来的丝杠市场就将形成40亿美元的庞大空间。

而新剑传动作为国内少数能量产高规格行星滚柱丝杠的企业,自然成为这场产业红利中的核心受益者。

▍26年深耕:从齿轮专家到特斯拉一级供应商

新剑传动的崛起,并非一蹴而就。回溯其发展历程,这家成立于1999年的企业,始终踩准产业升级的节奏,在细分领域持续深耕。

1999年,新剑传动在杭州临安成立,初期以滚轧成型蜗杆齿轮、座椅水平驱动器为核心产品,深耕汽车及新能源、半导体等传统领域。凭借精密制造的技术积累,公司逐步成为国内小模数蜗杆齿轮领域的领先企业,为后续切入高端丝杠市场奠定了基础。

2005年,新剑传动成立研发中心;2015 年,上海研发中心实验室分部成立,形成了由50余名博士、硕士、本科组成的专业研发团队,建立起技术创新体系,精准把握前沿科技和未来产品发展趋势。

真正的转折点来自前瞻性的布局。早在人形机器人概念尚未普及的2008年,新剑传动就判断丝杠将成为高端装备的核心部件,提前布局相关技术研发。

这份远见,在特斯拉Optimus项目启动后迎来了关键机遇。经过多轮筛选与验证,新剑传动凭借过硬的产品性能,成功跻身特斯拉供应链,成为Optimus丝杠的核心供应商。

更具行业意义的是,新剑传动在特斯拉供应链中的地位正在持续升级。此前市场普遍认为,特斯拉机器人身体部分的线性执行器总成由三花智控、拓普集团等大型供应商负责集成,新剑作为丝杠供应商位列二级。

但2025年下半年传出的一则尚未被官方证实但流传甚广的订单传闻,改写了市场对其供应链层级的认知。

多个独立信源指出,特斯拉已向新剑传动下达量产灵巧手总成订单,量级在1000台及以上,是包含丝杠、传感器、电机的完整总成。

这一消息如若属实,意义非同小可。它意味着新剑传动在特斯拉供应链中的地位,发生了根本性的跃迁。灵巧手作为机器人最复杂、技术难度最高的部件,拿下其总成订单,意味着新剑传动已掌握灵巧手总成的集成技术,从特斯拉的二级供应商升级为一级供应商。

▍豪赌未来:26亿重注,押宝百万台产能

在技术与订单双重突破的同时,新剑传动的产能布局也已先人一步。2024年12月,新剑传动总部暨年产100万台人形机器人及汽车行星滚柱丝杠产业化项目正式通过审批。

2025年1月,该项目奠基仪式成功举行,标志着国内规模最大的行星滚柱丝杠生产基地进入建设阶段。2025年10月,该项目主体已全部完工。

据公开信息显示,该项目总投资达26亿元,分两期建设:一期投入10亿元,建设工程技术应用AI自学习串联数据的智能物联制造产线,形成年产100万台人形机器人行星滚柱丝杠的产能;项目总建筑面积约7.1万平方米,建成后将成为国内领先的集研发、生产、销售、运维服务于一体的人形机器人零部件产业基地。

产能布局的背后,是新剑传动清晰的市场战略。100万台的产能规划,与特斯拉的长期目标形成了精准呼应。新剑传动的产能落地,将为特斯拉的量产计划提供关键支撑,同时也能满足智元、宇树科技等国内人形机器人企业的需求。

新剑传动的产能落地,不仅能满足自身订单需求,更能带动国内供应链的协同发展。目前,公司已与多家上市公司建立战略合作关系:2025年3月,与五洲新春签订协议,推动行星滚柱丝杠、微型滚珠丝杠等产品的生产配套;2025年8月 ,与信质集团子公司浙江鸿辉电机达成合作,深耕人形机器人灵巧手及关节模组等传动执行器领域。

这些合作不仅锁定了上游原材料和加工能力,更通过强强联合,构筑了更稳固的产业护城河。

与此同时,新剑传动的资本化道路也同步开启。2026年1月9日,公司正式启动上市辅导,由头部券商中信证券担任辅导机构。根据流程,辅导人员将在2026年4月至5月对公司进行综合评估,并协助准备IPO申请文件。

上市融资无疑将为公司的产能扩张、技术研发和市场拓展注入更强的资本动能。

▍结语与未来

从蜗杆齿轮到行星滚柱丝杠,从二级供应商到潜在的一级总成伙伴,新剑传动的26年发展历程,是中国制造业从“精专”到“高端”的缩影。

在人形机器人产业即将迎来规模化量产的关键节点,新剑传动启动上市进程,不仅是企业自身发展的里程碑,更是中国人形机器人核心零部件产业崛起的重要信号。

随着Optimus第三代发布与量产的临近,全球人形机器人产业将进入新的发展阶段。新剑传动凭借在丝杠领域的技术积累、产能布局与供应链地位,有望成为这场产业革命的核心受益者。

未来,随着技术的持续迭代、产能的逐步释放、市场的不断拓展,新剑传动有望从中国“丝杠王者”成长为全球人形机器人核心零部件的领军企业,在百万台量产的浪潮中,书写中国制造业的新传奇。

(更多人形机器人赛道深度文章,请关注微信公众号“人形机器人发布”)