群发资讯网
标签: 欣旺达
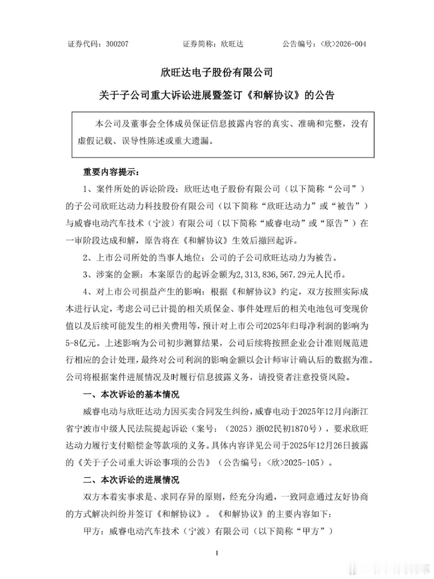
23.14亿诉讼案达成和解,欣旺达认赔6.08亿
2026-02-07 11:16
芯智讯
2月6日晚间,国内动力电池大厂欣旺达电子股份有限公司(以下简称“欣旺达”)发布公告称,其子公司欣旺达动力科技股份有限公司(以下简称“欣旺达动力”或“被告”)与威睿电动汽车技术(宁波)有限公司(以下简称“威睿电动”...
诉讼风险待解 欣旺达赴港上市添悬念
2026-02-07 03:45
新浪财经
2025年年底,欣旺达曾披露称,子公司欣旺达动力科技股份有限公司(以下简称“欣旺达动力”)因买卖合同纠纷被起诉,原告方为威睿电动汽车技术(宁波)有限公司(以下简称“威睿技术”)。根据彼时披露信息,威睿技术诉欣旺达...
欣旺达终于认错了,向吉利赔付6个亿!
2026-02-07 00:09
新浪财经
2月6日晚间,欣旺达发布重磅公告,其控股子公司欣旺达动力科技股份有限公司与威睿电动在一审阶段达成和解,这场涉案金额超23亿元的买卖合同纠纷终迎阶段性结果。根据和解协议,欣旺达动力需向威睿电动支付6.08亿元赔偿款,且分...
不用打官司了?!欣旺达和吉利的23亿电池索赔突然和解了,换电池包的钱俩人按比例摊
2026-02-06 21:50
傲之笑谈汽车啦
【#欣旺达公告23亿元索赔案已和解#,预计影响归母净利超5亿元】2025年末,吉
2026-02-06 21:38
湾财社
【#欣旺达公告23亿元索赔案已和解#,预计影响归母净利超5亿元】2025年末,吉利汽车旗下一公司曾以欣旺达子公司交付的电芯存在质量问题,并造成损失为由,向后者提起诉讼并索赔23亿元,此事近期迎来新进展。2月6日,欣旺达及...
23亿诉讼落幕 欣旺达子公司与威睿电动达成和解
2026-02-06 21:34
上海证券报
上证报中国证券网讯(记者郑维汉)2月6日晚,欣旺达公告,公司子公司欣旺达动力(被告)与威睿电动(原告)在一审阶段达成和解并签订《和解协议》,原告将在《和解协议》生效后撤回起诉。公告显示,根据《和解协议》约定,双方...
欣旺达:公司股价波动受多重因素影响
2026-02-06 21:08
新浪财经
证券日报网讯2月6日,欣旺达在互动平台回答投资者提问时表示,公司股价波动受宏观经济形势、行业发展趋势、投资者偏好和预期等多重因素影响。公司严格按照相关法律法规要求及时履行信息披露义务,不存在应披露而未披露信息。
欣旺达和吉利和解了,这个23亿“问题电芯”诉讼算是暂告一段落,欣旺达将分5年支付
2026-02-06 21:04
汽车Lab
吉利和欣旺达电池这事和解了,吉利撤诉,双方同意按照实际成本更换电池包,而且处理后
2026-02-06 21:00
谷槐深扒汽车啊
“电芯纠纷”引23亿元索赔!欣旺达与威睿电动和解,5年分期方案出炉
2026-02-06 20:38
新浪财经
2月6日,欣旺达(300207.SZ)公告,旗下子公司欣旺达动力与吉利系威睿电动汽车技术(宁波)有限公司(下称:威睿电动)就23.14亿元电芯质量索赔案达成一审和解。威睿电动是吉利汽车和极氪汽车的合资公司,前身是吉利汽车新能源...
好吧,吉利和欣旺达和解了。大家私下解决,就别对簿公堂了,弄得双方那个股票都不好看
2026-02-06 20:22
映菡谈汽车啊
欣旺达与吉利系达成和解,预计2025年净利润减少逾5亿2月6日,欣旺达发布公
2026-02-06 17:47
晓亦评汽车啊
欣旺达:前期已计提相关质保金,详情可查阅相关公告
2026-02-06 17:35
新浪财经
投资者提问: ...董秘回答(欣旺达SZ300207): 您好!感谢您对公司的关注与支持。公司前期已计提相关质保金,具体内容您可查阅公司于2026年2月6日披露的《关于子公司重大诉讼进展暨签订和解协议>的公告》,谢谢。
欣旺达:子公司诉讼已达成和解,详情可查阅相关公告
2026-02-06 17:34
新浪财经
董秘回答(欣旺达SZ300207): 您好!感谢您对公司的关注与支持。公司子公司欣旺达动力科技股份有限公司已与威睿电动汽车技术(宁波)有限公司就买卖合同纠纷事项达成和解。具体内容您可查阅公司于2026年2月6日披露的《关于子...
欣旺达:董秘回应提及公司为客户相关问题
2026-02-06 17:32
新浪财经
投资者提问: 现在吉利还是不是公司的客户?和欣旺达还有没有其他合作。董秘回答(欣旺达SZ300207): 您好!感谢您对公司的关注与支持。您提及的公司为公司客户,谢谢。
江湖里谈的不是打打杀杀,谈妥了就成
2026-02-06 17:29
田田谈汽车啊
欣旺达:将审慎评估不实信息,必要时合法维护声誉与投资者权益
2026-02-06 17:28
新浪财经
董秘回答(欣旺达SZ300207): 您好!感谢您对公司的关注与支持。公司密切关注网络上的相关讨论,对于其中不实或误导性信息,公司将依据其传播范围、影响程度等因素进行审慎评估。如发现编造、散布虚假信息,损害公司及投资者...
欣旺达:子公司重大诉讼达成和解,具体进展可查阅公告
2026-02-06 17:27
新浪财经
董秘回答(欣旺达SZ300207): 您好!感谢您对公司的关注与支持。公司始终高度重视品牌声誉与投资者关系,并严格按照相关法规履行信息披露义务。公司子公司欣旺达动力科技股份有限公司已与威睿电动汽车技术(宁波)有限公司就...
欣旺达:子公司诉讼达成和解,将合法维护自身及投资者权益
2026-02-06 17:22
新浪财经
董秘回答(欣旺达SZ300207): 您好!感谢您对公司的关注与支持。公司子公司欣旺达动力科技股份有限公司已与威睿电动汽车技术(宁波)有限公司就买卖合同纠纷事项达成和解。具体内容您可查阅公司于2026年2月6日披露的《关于子...
欣旺达:欣旺达动力与威睿电动就买卖合同纠纷达成和解
2026-02-06 17:09
观点机构
观点网讯:2月6日,欣旺达电子股份有限公司发布公告,其子公司欣旺达动力与威睿电动汽车技术(宁波)有限公司就买卖合同纠纷达成和解。根据公告内容,威睿电动于2025年12月向浙江省宁波市中级人民法院提起诉讼,案号为(2025)...
哎,吉利索赔欣旺达23亿这事儿你怎么看?要我说这事儿还真不一定怪欣旺达.....
2026-02-05 13:32
老郭机械橘啊
4.15亿元!欣旺达山东滕州项目有新进展
2026-02-05 11:57
新浪财经
滕州欣旺达再生资源有限公司拟投资4.15亿元于滕州市东沙河街道高新区新能源产业园开展废旧锂电池回收综合利用项目,目前该项目已在山东省投资项目在线审批监管平台备案。近日,山东省枣庄市生态环境局发布了《滕州欣旺达再生...
欣旺达跌2.02%,成交额2.68亿元,主力资金净流出617.24万元
2026-02-05 10:01
新浪财经
欣旺达今年以来股价跌10.98%,近5个交易日跌1.61%,近20日跌8.71%,近60日跌31.27%。资料显示,欣旺达电子股份有限公司位于广东省深圳市宝安区石岩街道石龙社区颐和路2号综合楼,香港铜锣湾希慎道33号利园1期19楼1919室,成立...
欣旺达2月3日获融资买入1.04亿元,融资余额19.20亿元
2026-02-04 09:14
新浪财经
2月3日,欣旺达涨2.73%,成交额9.07亿元。两融数据显示,当日欣旺达获融资买入额1.04亿元,融资偿还8276.14万元,融资净买入2102.80万元。截至2月3日,欣旺达融资融券余额合计19.25亿元。融资方面,欣旺达当日融资买入1.04亿元...
欣旺达:子公司持深向科技0.67%股份,上市预计无重大财务影响
2026-02-02 16:07
新浪财经
董秘回答(欣旺达SZ300207): 您好!感谢您对公司的关注与支持。公司全资子公司目前持有深向科技股份有限公司0.67%股份,持股比例较小,其上市预计不会对公司产生重大财务影响,敬请投资者注意投资风险,谢谢。
欣旺达:投资者质疑股价下跌,董秘称受多因素影响将做好经营
2026-02-02 16:06
新浪财经
董秘回答(欣旺达SZ300207): 您好!感谢您对公司的关注与支持。公司股价受宏观经济形势、行业发展趋势、投资者偏好和预期等多重因素影响,公司将努力做好经营管理等各项工作,保障公司健康稳定发展,谢谢。
理想1月份的销量为27668辆,仍比蔚来高一些,但蔚来是涨了96.1%,理想去年
2026-02-02 12:21
初雪论汽车啊
欣旺达1月30日获融资买入9455.62万元,融资余额18.93亿元
2026-02-02 09:14
新浪财经
1月30日,欣旺达跌0.97%,成交额11.14亿元。两融数据显示,当日欣旺达获融资买入额9455.62万元,融资偿还1.14亿元,融资净买入-1949.92万元。截至1月30日,欣旺达融资融券余额合计18.99亿元。融资方面,欣旺达当日融资买入9455...
欣旺达最近有点不太顺...12月27日,极氪旗下的威睿诉讼欣旺达索赔23亿。12
2026-02-01 01:09
啊夏瑶看汽车
吉利换标星越L在韩国卖太好,LG下黑手起诉吉利和欣旺达侵犯专利[汗]吉利和
2026-01-31 19:57
啊玉泽聊汽车
欣旺达和吉利的诉讼还没结束,又遭韩国LG新能源、日本松下能源联合成立的专利池管理
2026-01-31 19:25
啊妙柏说汽车
理想汽车公关谈i6被造谣好巧不巧,我前几天还去试驾了理想i6……还聊了电池这件事
2026-01-31 16:30
西瓜说科技
欣旺达重新提交H股发行申请 借力资本市场深化全球布局
2026-01-30 21:36
上海证券报
上证报中国证券网讯(记者俞立严)1月30日,欣旺达电子股份有限公司(简称“欣旺达”)披露,公司在香港联交所更新了发行申请及部分公司信息和财务数据等,并于同日在香港联交所网站刊登了相关更新文件。欣旺达介绍,公司于...
锂电池企业欣旺达再次向港交所递交上市申请
2026-01-30 19:16
观点机构
观点网讯:1月30日,欣旺达电子股份有限公司再次向港交所递交招股说明书,拟在香港主板上市。作为锂电池科技创新的领军企业,欣旺达致力于提供可持续、高效的新能源一体化解决方案。主营业务涵盖锂电池的研发、设计、制造与...
欣旺达股价连续5天下跌累计跌幅7.61%,广发基金旗下1只基金持1490.13万股,浮亏损失2875.96万元
2026-01-30 15:00
新浪财经
1月30日,欣旺达跌0.97%,截至发稿,报23.43元/股,成交11.14亿元,换手率2.78%,总市值432.86亿元。欣旺达股价已经连续5天下跌,区间累计跌幅7.61%。资料显示,欣旺达电子股份有限公司位于广东省深圳市宝安区石岩街道石龙社区...
欣旺达股价连续5天下跌累计跌幅7.61%,国泰基金旗下1只基金持55.92万股,浮亏损失107.93万元
2026-01-30 15:00
新浪财经
1月30日,欣旺达跌0.97%,截至发稿,报23.43元/股,成交11.14亿元,换手率2.78%,总市值432.86亿元。欣旺达股价已经连续5天下跌,区间累计跌幅7.61%。资料显示,欣旺达电子股份有限公司位于广东省深圳市宝安区石岩街道石龙社区...
欣旺达股价连续5天下跌累计跌幅7.61%,交银施罗德基金旗下1只基金持49.24万股,浮亏损失95.04万元
2026-01-30 15:00
新浪财经
1月30日,欣旺达跌0.97%,截至发稿,报23.43元/股,成交11.14亿元,换手率2.78%,总市值432.86亿元。欣旺达股价已经连续5天下跌,区间累计跌幅7.61%。资料显示,欣旺达电子股份有限公司位于广东省深圳市宝安区石岩街道石龙社区...
欣旺达股价连续5天下跌累计跌幅7.61%,安信基金旗下1只基金持29.4万股,浮亏损失56.74万元
2026-01-30 15:00
新浪财经
1月30日,欣旺达跌0.97%,截至发稿,报23.43元/股,成交11.14亿元,换手率2.78%,总市值432.86亿元。欣旺达股价已经连续5天下跌,区间累计跌幅7.61%。资料显示,欣旺达电子股份有限公司位于广东省深圳市宝安区石岩街道石龙社区...
欣旺达股价连续5天下跌累计跌幅7.61%,贝莱德基金旗下1只基金持15.52万股,浮亏损失29.95万元
2026-01-30 15:00
新浪财经
1月30日,欣旺达跌0.97%,截至发稿,报23.43元/股,成交11.14亿元,换手率2.78%,总市值432.86亿元。欣旺达股价已经连续5天下跌,区间累计跌幅7.61%。资料显示,欣旺达电子股份有限公司位于广东省深圳市宝安区石岩街道石龙社区...
最近一连串的事件,让欣旺达这家电池厂商雪上加霜...
2026-01-30 14:51
云锂的车啊
理想还是蛮惨的,感觉这波理想i6是受这波欣旺达电池影响,选择可靠的供应商真的很重
2026-01-30 14:17
凡阳夜谈汽车啊
欣旺达1月29日获融资买入1.30亿元,融资余额19.13亿元
2026-01-30 09:15
新浪财经
1月29日,欣旺达跌2.23%,成交额10.90亿元。两融数据显示,当日欣旺达获融资买入额1.30亿元,融资偿还9363.26万元,融资净买入3637.14万元。截至1月29日,欣旺达融资融券余额合计19.18亿元。融资方面,欣旺达当日融资买入1.30...
理想回应i6交付推迟理想官宣i6交付推迟4-6周,核心症结是宁德时代电池供应不足
2026-01-29 20:15
曹休看汽车
理想回应i6交付推迟理想i6交付延期虽糟心,但这波应对太圈粉!三项方案全覆盖用户
2026-01-29 20:08
桐乐评汽车啦
某一群体造谣成性,说新能源汽车动力电池的专利数比亚迪只有1000多个,根据企查查
2026-01-29 13:47
吕公笑说汽车啊
理想说更换为欣旺达电池版本可以更早提车,而阿占说给理想i6的电池产能规划充足,
2026-01-29 12:12
子莱笑谈汽车啊
理想i6交付延期了。理想的官方说法是,更换欣旺达电池的版本,则可以更早提车。所以
2026-01-29 09:21
啊夏瑶看汽车
i6电池影响到交付这个事,说到底也很简单“你对我不忠,我的承诺就是一张废纸”不忠
2026-01-29 09:20
又槐看汽车啊
如果你问我怎么选,果断方案二。
2026-01-29 01:16
特特新车
欣旺达1月22日获融资买入7614.12万元,融资余额18.09亿元
2026-01-23 09:15
新浪财经
1月22日,欣旺达跌0.78%,成交额9.33亿元。两融数据显示,当日欣旺达获融资买入额7614.12万元,融资偿还8082.52万元,融资净买入-468.39万元。截至1月22日,欣旺达融资融券余额合计18.16亿元。融资方面,欣旺达当日融资买入...
吉利经过欣旺达一事算是想明白了,果然电池还是得自研啊
2026-01-22 17:58
果果说汽车啊
欣旺达跌2.05%,成交额4.19亿元,主力资金净流出2004.08万元
2026-01-20 09:56
新浪财经
欣旺达今年以来股价跌6.69%,近5个交易日跌0.41%,近20日跌14.39%,近60日跌22.04%。资料显示,欣旺达电子股份有限公司位于广东省深圳市宝安区石岩街道石龙社区颐和路2号综合楼,香港铜锣湾希慎道33号利园1期19楼1919室,成立...
欣旺达1月19日获融资买入1.51亿元,融资余额18.17亿元
2026-01-20 09:14
新浪财经
1月19日,欣旺达跌0.52%,成交额12.71亿元。两融数据显示,当日欣旺达获融资买入额1.51亿元,融资偿还1.56亿元,融资净买入-541.37万元。截至1月19日,欣旺达融资融券余额合计18.25亿元。融资方面,欣旺达当日融资买入1.51亿元...
欣旺达电池出事了,沃尔沃全球召回EX30,背后真相让人意外。最近...
2026-01-20 00:19
汽车闲聊站
欣旺达1月16日获融资买入1.59亿元,融资余额18.23亿元
2026-01-19 09:13
新浪财经
1月16日,欣旺达涨0.40%,成交额14.75亿元。两融数据显示,当日欣旺达获融资买入额1.59亿元,融资偿还1.59亿元,融资净买入-9.73万元。截至1月16日,欣旺达融资融券余额合计18.30亿元。融资方面,欣旺达当日融资买入1.59亿元。...
欣旺达:最近用我电芯的,又不止你一家,你电池有问题,凭什么怪我呀?吉利:最近我
2026-01-17 20:40
中源谈汽车啊
欣旺达:最近用我电芯的,又不止你一家,你电池有问题,凭什么怪我呀?吉利:最近我
2026-01-17 13:40
中源谈汽车啊
沃尔沃进行大规模电动车召回,欣旺达董事长断臂自救
2026-01-16 11:36
汽车闲聊站
吉利起诉欣旺达这个事,当初是吉利先不给钱被欣旺达起诉了,吉利说他质量不行,我不能
2026-01-15 23:48
果果说汽车啊
评了几句欣旺达和威睿,昨天就看到有人说我黑吉利,你们认真的?我坂道kaka,黑吉
2026-01-15 20:01
俊健说汽车啊
欣旺达董事长采访称:相关的电池组由沃尔沃系统工厂提供,电芯是山东吉利各资公司生
2026-01-15 19:00
凡阳夜谈汽车啊
沃尔沃因电池缺陷召回EX30,欣旺达称电芯来自合资公司,自己持股三成吉利持股七成
2026-01-15 18:39
新识研究所
欣旺达回应沃尔沃全球召回X30,此前吉利起诉欣旺达电芯存质量问题 据界面新闻报道,近日,沃尔沃因高压电池潜在安全风险在全球多地启动EX30车型召回事件持续发酵,电池相关方欣旺达针对网络传言及此前与吉利系公司的法律纠纷...
欣旺达回应沃尔沃召回事件欣旺达董事长回应沃尔沃召回关于欣旺达回应的几个观点:1
2026-01-15 18:01
周瑜谈汽车啊
欣旺达董事长回应沃尔沃召回事件:涉事电池非公司供货
2026-01-15 12:14
新浪财经
欣旺达已第一时间对相关信息进行了内部核查与供应链溯源,确认被外界讨论的沃尔沃召回车型所涉及的电池组,并不在欣旺达的供货范围之内。特别声明:以上内容仅代表作者本人的观点或立场,不代表新浪财经头条的观点或立场。如因...
吉利和欣旺达的纠纷还没完事,感觉又有升级的趋势,上次是因为极氪,这次是沃尔沃。主
2026-01-15 10:45
晓丝聊汽车
欣旺达1月14日获融资买入2.02亿元,融资余额17.66亿元
2026-01-15 09:15
新浪财经
1月14日,欣旺达涨0.53%,成交额19.14亿元。两融数据显示,当日欣旺达获融资买入额2.02亿元,融资偿还2.40亿元,融资净买入-3825.89万元。截至1月14日,欣旺达融资融券余额合计17.74亿元。融资方面,欣旺达当日融资买入2.02亿...
沃尔沃EX30被召回,欣旺达董事长回应:涉事电池组与公司无关
2026-01-14 17:05
PChome
1月14日消息,近日有消息称沃尔沃EX30车型因电池存在安全隐患问题,已在全球多个国家和地区对此车型发起召回,并称这些电池由电池制造商欣旺达供应。据九派财经报道,欣旺达董事长王威在受访时明确表示,相关网络传言不实。他...
欣旺达否认沃尔沃召回关联自身,行业责任归属之争烽烟再起
2026-01-14 16:28
新浪财经
对于欣旺达而言,此次回应既是对市场传言的澄清,也是对行业责任划分问题的一次发声。近期,“沃尔沃因电池安全隐患拟在全球召回EX30车型”的消息引发新能源汽车行业广泛关注,涉事电池供应商被指向欣旺达,一时间市场议论纷纷...
欣旺达董事长回应沃尔沃汽车召回事件:传言不属实,涉事电池组不是欣旺达供货
2026-01-14 13:20
BiaNews
今日,据九派财经消息,近日,有媒体报道称,沃尔沃汽车因电池制造商欣旺达供应的电池存在安全隐患,已在全球多个国家和地区启动召回沃尔沃EX30车型。对此,欣旺达董事长王威回应,相关网络传言并不属实。王威表示,涉事的电池...
车圈23亿官司罗生门:吉利欣旺达互怼,电芯缺陷or 用错了?
2026-01-13 17:38
明镜汽车
去年年底的12月26日,欣旺达(300207.SZ)发布公告称,子公司欣旺达动力在2025年12月25日收到宁波市中级人民法院送达的民事起诉状,原告威睿电动汽车技术(宁波)有限公司起诉欣旺达动力在2021年6月至2023年12月期间向威睿交付...
沃尔沃因欣旺达电池启动全球车辆召回!
2026-01-12 18:25
Bianews
据CarNewsChina报道,吉利控股集团旗下沃尔沃汽车因电池制造商欣旺达供应的电池存在安全隐患,已启动全球车辆召回。此次召回发生前不久,吉利旗下另一家子公司刚因电池质量问题对欣旺达提起巨额诉讼。汽车媒体Hypermiler报道称...
欣旺达股价跌5.31%,嘉实基金旗下4只基金重仓,合计持有467.46万股浮亏损失635.75万元
2026-01-12 09:46
新浪财经
资料显示,欣旺达电子股份有限公司位于广东省深圳市宝安区石岩街道石龙社区颐和路2号综合楼,香港铜锣湾希慎道33号利园1期19楼1919室,成立日期1997年12月9日,上市日期2011年4月21日,公司主营业务涉及锂离子电池模组的研发、...
欣旺达股价跌5.31%,圆信永丰基金旗下2只基金重仓,合计持有60.79万股浮亏损失82.67万元
2026-01-12 09:46
新浪财经
资料显示,欣旺达电子股份有限公司位于广东省深圳市宝安区石岩街道石龙社区颐和路2号综合楼,香港铜锣湾希慎道33号利园1期19楼1919室,成立日期1997年12月9日,上市日期2011年4月21日,公司主营业务涉及锂离子电池模组的研发、...
欣旺达股价跌5.31%,广发基金旗下10只基金重仓,合计持有2707.34万股浮亏损失3681.99万元
2026-01-12 09:46
新浪财经
资料显示,欣旺达电子股份有限公司位于广东省深圳市宝安区石岩街道石龙社区颐和路2号综合楼,香港铜锣湾希慎道33号利园1期19楼1919室,成立日期1997年12月9日,上市日期2011年4月21日,公司主营业务涉及锂离子电池模组的研发、...
欣旺达股价跌5.31%,南方基金旗下4只基金重仓,合计持有2357.98万股浮亏损失3206.85万元
2026-01-12 09:46
新浪财经
资料显示,欣旺达电子股份有限公司位于广东省深圳市宝安区石岩街道石龙社区颐和路2号综合楼,香港铜锣湾希慎道33号利园1期19楼1919室,成立日期1997年12月9日,上市日期2011年4月21日,公司主营业务涉及锂离子电池模组的研发、...
比23亿更严重: 欣旺达或让数万海外车主陷入安全隐患
2026-01-11 20:26
新浪财经
国内被天价索赔,海外又给数万名车主带来安全隐患,欣旺达怎么了?
2026-01-11 17:59
新能源行业观察
近日,英国汽车媒体披露,沃尔沃汽车已确认在英国市场有超过1万辆EX30车型因搭载使用的欣旺达高压电池存在安全隐患而受到影响。始于欧洲的风暴迅速演变为一场跨越大洲的连锁反应。调查显示,沃尔沃同期生产的约3.3万辆使用欣...
看网传的理想2026新品计划,L9降到L8价位、L9L堆配置、i8
2026-01-10 16:51
小德想聊车
刷到一个「网传理想2026年计划表」,随便看看吧。L8不是36-39万区间,所
2026-01-07 22:23
梓东聊汽车啊
吉利索赔欣旺达23亿:一石几鸟?不进法院看江湖“23亿!吉利一纸诉状,就
2026-01-01 10:52
丹云谈汽车呀
极氪换电背后,吉利索赔23亿,欣旺达还能扛住吗?极氪换电背后,吉利索赔...
2025-12-31 09:46
汽车闲聊站
涉电芯质量问题、欣旺达遭极氪子公司索赔 前者客户还包括理想、零跑等
2025-12-30 22:46
绕车一周
编辑导语:因电芯质量问题,欣旺达遭到极氪旗下子公司“威睿电动”索赔,此前,极氪因电池问题曾大面积更换过极氪001的电池包。欣旺达在答复媒体时表示,其他客户尚未出现问题。在吉利系之外,欣旺达的重点客户,还包括理想、...
吉利子公司起诉欣旺达索赔23.14亿元,起因是搭载其电芯的极氪001车型出现充电
2025-12-30 16:36
宛菡用汽车啊
极氪民间新闻发言人又来给大家做QA了。1.老001we86车型,怎么判断你的电池
2025-12-30 13:45
雅柏聊汽车啊
欣旺达电芯质量问题一旦坐实,大半新能源车企要遭殃!极氪旗下公司状告欣旺达,因为电
2025-12-30 13:31
旭彤笑谈汽车啊
吉利起诉欣旺达的事情,很多人好奇几十个亿是怎么算出来的,其实就是极氪那一批换电池
2025-12-30 12:36
冰珍说汽车啊
讲真,欣旺达这个事,我不认为对理想会有太大影响一个,极氪之前用欣旺达时,理想也在
2025-12-30 11:38
果果说汽车啊
这两天欣旺达被讹诈是热点事件!之前我也写了点自己的看法!在工厂里打过工的就懂我的
2025-12-30 01:31
心态决定财成败
比亚迪全链布局的含金量还在上升!吉利子公司威睿起诉欣旺达,看了一下,原因是欣旺达
2025-12-30 00:05
含依看汽车啊
欣旺达携手中伟股份进军固态电池领域 近四年研发费119.85亿
2025-12-29 16:55
新浪财经
根据公告,欣旺达子公司欣旺达动力科技股份有限公司(以下简称“欣旺达动力”)与中伟股份于2025年12月25日签署了《固态电池战略合作框架协议》,双方将共同开发固态电池应用系列的新能源电池材料,推动固态电池应用系列新能源...
60个“小目标”没了!欣旺达被威睿索赔23亿元后,股价一日跌超10%
2025-12-29 15:41
时代周报
此前在12月26日,欣旺达公告称子公司欣旺达动力科技股份有限公司(下称“欣旺达动力”)被威睿电动汽车技术(宁波)有限公司(下称“威睿”)提起诉讼。公告显示,威睿以欣旺达动力于2021年6月至2023年12月期间向原告交付的...
吉利状告欣旺达索赔23.14亿元极氪汽车起诉了国内著名动力电池制造厂商欣旺达动
2025-12-29 12:30
琪琪说汽车啊
吉利诉欣旺达索赔23亿背后:新能源车电池质量争议升级2025年12月,吉利旗
2025-12-29 11:36
宛菡用汽车啊
欣旺达:子公司诉讼案件尚未开庭审理 后续判决结果存在不确定性
2025-12-29 11:36
新浪财经
12月26日晚间,锂电池行业头部企业欣旺达(300207.SZ)发布公告称,子公司欣旺达动力科技股份有限公司,因买卖合同纠纷被吉利汽车子公司威睿电动汽车技术(宁波)有限公司诉至法院,涉案索赔金额达23.14亿元。欣旺达表示,截至...
吉利对欣旺达23亿天价索赔案闹得沸沸扬扬,直接把新能源汽车行业的遮羞布撕开了。2
2025-12-29 08:42
佛山红宝石
理想和领跑等车的电池:欣旺达,究竟如何?全球锂离子电池领军企业欣旺达(3002
2025-12-28 21:20
乌镇小导游一枚
吉利为什么把欣旺达给告了很多朋友看到这个新闻都懵逼了咱们今天就来捋一捋1、原告威
2025-12-28 19:56
星儿评商业
排在电池行业第二梯队的欣旺达被吉利旗下子公司一纸诉状告上法庭,索赔高达23亿元!
2025-12-28 17:21
啊妙柏说汽车
欣旺达被告,就挺好,起到了示范作用。在欣旺达电芯之前,极氪一直是零自燃金身不破,
2025-12-28 11:01
思枫聊汽车
【吉利状告欣旺达索赔23.14亿元!】2021年4月,欣旺达动力获威睿(
2025-12-28 06:50
弘耀谈汽车
热门分类
推荐
热榜
军事
NBA
体育
社会
明星八卦
娱乐
财经
科技
汽车
历史
国际
游戏
动漫
公益
搞笑
商业
互联网
数码
国际足球
房产
家居
时尚
科学探索
职场
育儿
股票
教育
影视
情感
热点
中国军情
武器
中国南海
中国足球
亚洲杯
科比
综合体育
CBA
投资
楼市
大咖秀
外汇
创业
风口
SUV
豪车
概念车
优惠
新能源
美国
欧洲
朝日韩
俄罗斯
孕期
街拍
恋爱攻略
婚姻
正能量