群发资讯网

上海人今天坚持住!最近一钻被窝就浑身痒?其实是种病!很多人都在吐槽

坊友们昨晚睡得可好? 早上起来后 有没有舍不得离开被窝? 冷空气叠加辐射降温效应 今天是近期最冷的一天 今晨中心城区最

坊友们昨晚睡得可好?

早上起来后

有没有舍不得离开被窝?

冷空气叠加辐射降温效应

今天是近期最冷的一天

今晨中心城区最低气温2℃,郊区在-3℃~0℃,有薄冰或冰冻,白天升温乏力,最高气温止步7℃。好在明天风力减弱,明天偏北风3-4级,沿江沿海地区4-5级阵风6级,下午转东北风3-4级,相对湿度在80%-40%之间。

这几天上海天气干燥晴冷

注意保暖的同时

大家也要加强润燥保湿

因为听说最近不少人都有

和小坊有同款烦恼...

↓↓↓

秋冬的夜晚

刚钻进被窝准备美美睡觉

结果腿上、胳膊或后背突然开始发痒

起初只是轻微的不适感

可越抓越痒,越痒越抓

最后皮肤被挠得通红发热

甚至出现血痕

最近社交平台上

不少网友发出一模一样的哀嚎

↓↓↓

你可能怀疑过床单

担心过螨虫

排查过皮肤过敏

但真相可能远比想象中简单!

这其实是一种名为

“乏脂性湿疹”(又称干性湿疹)

的皮肤问题

而本质就是皮肤干到屏障受损

引发了炎症反应

"干"是怎么引起这种湿疹的?

皮肤表面原本覆盖着一层薄薄的皮脂膜,就像天然的保湿锁,能牢牢锁住水分。但秋冬季节本身就是一年中最干燥的时期,空气湿度大幅下降,再加上室内暖气、空调、电热毯等取暖设备的使用,会进一步加速空气干燥,直接破坏这层宝贵的保护屏障。

对于部分人群来说,皮肤水分流失的情况会格外严重,进而出现“经表皮失水”现象:皮肤屏障受损后,无法有效锁住水分,水分加速流失,导致皮肤变得干燥、紧绷、脱屑,出现类似干裂土地的细小纹路,甚至形成裂口,有时还会伴随发红和小疙瘩。

而晚上钻进被窝后,体温升高会加快皮肤表面水分蒸发,被窝内的干燥环境和皮肤与被子的摩擦,会进一步刺激神经末梢,从而引发强烈的痒感,形成“越抓越痒”的恶性循环。其中,小腿前侧、手臂外侧等皮脂腺分布较少、保湿能力弱的部位,往往是“重灾区”。

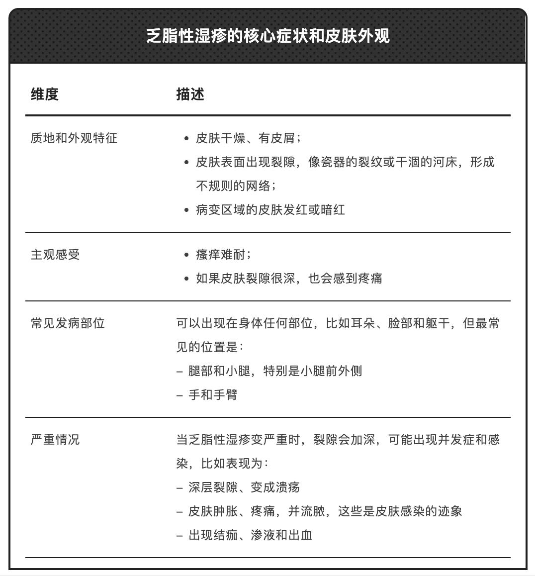
如何判断自己是不是乏脂性湿疹?

可以对照以下特征自查

⬇️⬇️⬇️

乏脂性湿疹的皮肤病变图

⬇️⬇️⬇️

需要注意的是,60岁以上人群由于皮肤腺体功能减退,汗水和油脂分泌减少,皮肤保护屏障更弱,更容易出现这种问题,也是这类湿疹的高发人群。

做好4点搞定“被窝痒”从根源修复皮肤干

1、保湿:重中之重,做好这3点才有效

保湿是治疗

和缓解乏脂性湿疹的核心

能补充皮肤流失的水分和油脂

修复受损屏障

还能预防感染和炎症加重

1⃣️选对产品:放弃清爽型乳液,优先选择质地厚重、封闭性强的霜剂、膏剂(成分表中含有神经酰胺、尿素、透明质酸的产品更佳,能帮助修护屏障;含有N-棕榈酰乙醇胺、N-乙酰乙醇胺的磷脂类保湿剂,可提升角质层完整性)。

2⃣️用对方法:每天至少涂抹2次,洗澡后是黄金时机,趁着皮肤还带有轻微湿润感,及时全身涂抹,能牢牢锁住水分。杭州市第一人民医院皮肤科医生建议一周要用掉100毫升的润肤露。

3⃣️调对环境:开启加湿器,提升室内湿度;避免直接接触电热毯、暖气片、壁炉等加热源,减少皮肤水分蒸发。

2、洗澡:别太热,别太久

不当的洗澡习惯会加重皮肤屏障损伤,诱发或加剧湿疹,正确做法请参考:

3、穿衣:穿柔软宽松的衣服

皮肤屏障受损后会变得格外脆弱

日常穿衣需遵循

“柔软、宽松、无刺激”原则:

✅避免穿紧身、修身的衣物,减少对皮肤的压迫和摩擦;

✅贴身衣物优先选择纯棉等肤感舒适的面料;

✅尽量避免羊毛等容易引发刺激的材质直接接触皮肤。

核心原则就是:穿衣后不会加重皮肤瘙痒、刺痛等不适。

4、用药:严重时别硬扛,遵医嘱治疗

如果皮肤已经出现明显发红、炎症反应,单纯依靠保湿无法缓解时,就需要借助药物控制炎症。

建议在皮肤科医生指导下用药,且药物治疗需与日常保湿防护配合进行,才能达到最佳效果。

轻度至中度炎症:可选用温和偏弱效的糖皮质激素药膏,如地奈德乳膏、丁酸氢化可的松乳膏。用药方式:一般每天涂抹1-2次,连续使用至皮肤红痒、裂隙等症状完全消失,通常需要1-2周。

小坊温馨提示:

乏脂性湿疹容易随季节反复

若不消除干燥、

不当洗澡习惯等诱因

来年秋冬可能会复发

做好长期保湿和习惯调整

才能真正远离它~

坊友们有这种困扰吗?

欢迎在评论区说说~

也请把这些实用的建议转发给

有同样困扰的人!

来源:新闻坊综合申工社、丁香医生、兴安疾控等