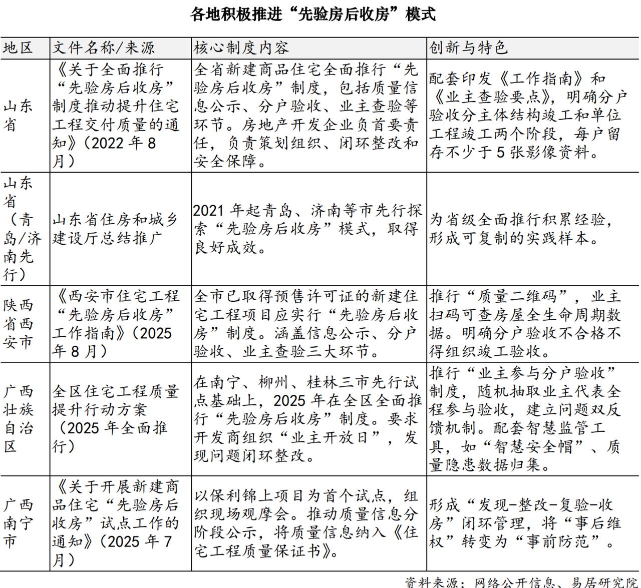
早该这样了!“先验房后收房”制度全国推广,把收房的主动权还给买房人,终于不用再为房屋质量提心吊胆了! 过去多年,“先收房后验房”的模式让无数买房人踩坑,收房签字后发现的墙面开裂、漏水等问题,开发商要么拖延整改,要么以已收房为由拒绝负责,维权之路漫漫。而如今多地推行的先验后收制度,彻底打破了这种不合理模式,业主查验成法定环节,问题不整改就不能交房,直接把事后维权变成了事前防范。山东全省落地后住宅满意度达97.4%,桂林首创业主参与分户验收,南宁实现交付即办证,各地的实践证明,只要把质量监管前置、把业主权益做实,房屋质量问题就能大幅减少。 虽然目前部分中小房企还存在走过场的问题,但随着监管加码、数字化溯源,买房的保障只会越来越足。这才是真正为购房者办实事的好政策!

