群发资讯网

朵朵漫说娱乐的文章

成毅真空黑西装太蛊惑了!年上感拉满了!

成毅真空黑西装太蛊惑了!年上感拉满了!

成毅真空黑西装太蛊惑了!年上感拉满了!
据说绽家的洗衣液留香很持久,以后在路上不光可以看衣识同担,还可以闻香识同担了!i

据说绽家的洗衣液留香很持久,以后在路上不光可以看衣识同担,还可以闻香识同担了!i

据说绽家的洗衣液留香很持久,以后在路上不光可以看衣识同担,还可以闻香识同担了!i
刚和我妹聊天还在说绽家洗衣液怎么还不来?家里快没了……我妹说,都在沉浸式买GAP

刚和我妹聊天还在说绽家洗衣液怎么还不来?家里快没了……我妹说,都在沉浸式买GAP

刚和我妹聊天还在说绽家洗衣液怎么还不来?家里快没了……我妹说,都在沉浸式买GAP
成毅即将官宣绽家品牌全球代言人

成毅即将官宣绽家品牌全球代言人

成毅即将官宣绽家品牌全球代言人
成毅博🧱够100w 了!接着来iejj们都来🧱GAP官宣铁网页链接  声量期

成毅博🧱够100w 了!接着来iejj们都来🧱GAP官宣铁网页链接 声量期

成毅博🧱够100w 了!接着来iejj们都来🧱GAP官宣铁网页链接 声量期
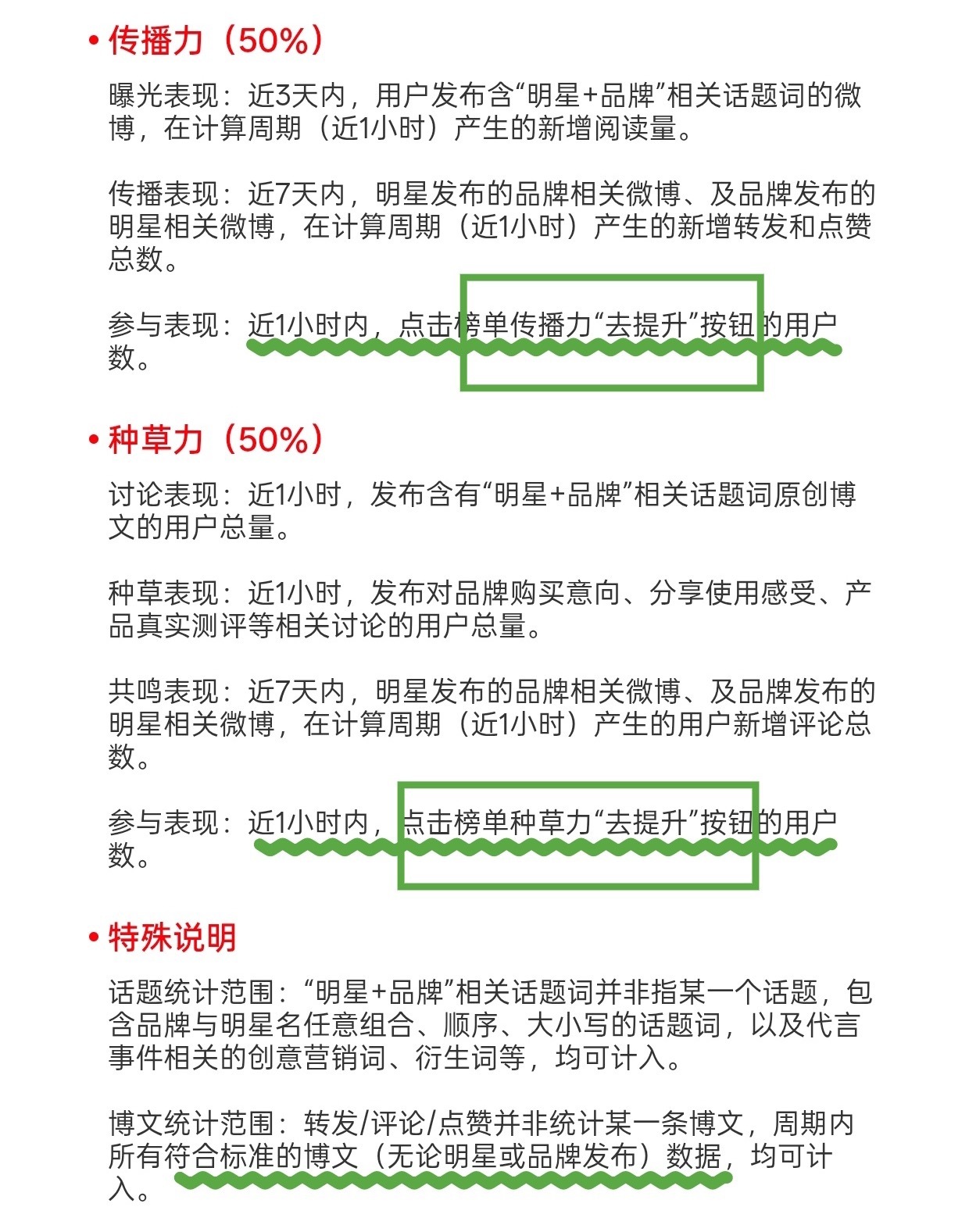
🔥成毅GAP星品冲榜速看!👇🏻1️⃣成毅官宣博转评赞,从「去提升」点进去发

🔥成毅GAP星品冲榜速看!👇🏻1️⃣成毅官宣博转评赞,从「去提升」点进去发

🔥成毅GAP星品冲榜速看!👇🏻1️⃣成毅官宣博转评赞,从「去提升」点进去发
不喧哗  却更有力量不张扬  却步步回响希望我们都有从挫折中从头再来的勇气走入人

不喧哗 却更有力量不张扬 却步步回响希望我们都有从挫折中从头再来的勇气走入人

不喧哗 却更有力量不张扬 却步步回响希望我们都有从挫折中从头再来的勇气走入人
谁不想拥有成毅这样的代言人啊!GAP品牌直播间的员工轻松就把货卖完了,业绩UPU

谁不想拥有成毅这样的代言人啊!GAP品牌直播间的员工轻松就把货卖完了,业绩UPU

谁不想拥有成毅这样的代言人啊!GAP品牌直播间的员工轻松就把货卖完了,业绩UPU
下单满一元就可以抽亲签,一周过去了497个参加的,连一盘土豆丝都凑不齐冬天不爱喝

下单满一元就可以抽亲签,一周过去了497个参加的,连一盘土豆丝都凑不齐冬天不爱喝

下单满一元就可以抽亲签,一周过去了497个参加的,连一盘土豆丝都凑不齐冬天不爱喝
成毅GAP新物料真的是仙品!不停安利,终于热源了!全世界都来看窝e美貌!成毅粉丝

成毅GAP新物料真的是仙品!不停安利,终于热源了!全世界都来看窝e美貌!成毅粉丝

成毅GAP新物料真的是仙品!不停安利,终于热源了!全世界都来看窝e美貌!成毅粉丝
成毅续签GAP,线下快闪店人头火爆到需要安保人员维持秩序的程度!成毅的国民度和号

成毅续签GAP,线下快闪店人头火爆到需要安保人员维持秩序的程度!成毅的国民度和号

成毅续签GAP,线下快闪店人头火爆到需要安保人员维持秩序的程度!成毅的国民度和号
成毅同款GAP上线即秒空,淘宝男装榜直接屠榜前十!线下快闪店工作日依旧排长队,G

成毅同款GAP上线即秒空,淘宝男装榜直接屠榜前十!线下快闪店工作日依旧排长队,G

成毅同款GAP上线即秒空,淘宝男装榜直接屠榜前十!线下快闪店工作日依旧排长队,G
成毅官宣GAP新品首天,淘宝男装榜被GAP承包了!划不到头,根本划不到头!成毅的

成毅官宣GAP新品首天,淘宝男装榜被GAP承包了!划不到头,根本划不到头!成毅的

成毅官宣GAP新品首天,淘宝男装榜被GAP承包了!划不到头,根本划不到头!成毅的
亲签永远在陪跑几百个人都抽不中别说9999的人了!成毅,什么时候宠我一次!GAP

亲签永远在陪跑几百个人都抽不中别说9999的人了!成毅,什么时候宠我一次!GAP

亲签永远在陪跑几百个人都抽不中别说9999的人了!成毅,什么时候宠我一次!GAP
又不是买啤酒🍺想怎么买就怎么买!成毅同款GAP礼盒统统拿下!卫衣礼盒差点点没抢

又不是买啤酒🍺想怎么买就怎么买!成毅同款GAP礼盒统统拿下!卫衣礼盒差点点没抢

又不是买啤酒🍺想怎么买就怎么买!成毅同款GAP礼盒统统拿下!卫衣礼盒差点点没抢
成毅能不能搂着我这个300+月的宝宝,捏捏我脸!

成毅能不能搂着我这个300+月的宝宝,捏捏我脸!

成毅能不能搂着我这个300+月的宝宝,捏捏我脸!
一言不合就抽7管血每年住院都有这一遭……

一言不合就抽7管血每年住院都有这一遭……

一言不合就抽7管血每年住院都有这一遭……

海河乳品致歉现在直播的门槛真的太低了,什么bro都可以直播的吗?长的都挺冒昧的!

海河乳品致歉现在直播的门槛真的太低了,什么bro都可以直播的吗?长的都挺冒昧的!
内娱东施,酷爱效颦藤壶一样果然让人生理不适。

内娱东施,酷爱效颦藤壶一样果然让人生理不适。

内娱东施,酷爱效颦藤壶一样果然让人生理不适。
GAP成毅最新视频下的🔎是,GAP为什么突然火了~是的!是的!是的!因为他们请

GAP成毅最新视频下的🔎是,GAP为什么突然火了~是的!是的!是的!因为他们请

GAP成毅最新视频下的🔎是,GAP为什么突然火了~是的!是的!是的!因为他们请