群发资讯网

羊城晚报的文章

【#伊朗袭击致迪拜街头空旷#】据美国有线电视新闻网(CNN)报道,受伊朗袭击影响

【#伊朗袭击致迪拜街头空旷#】据美国有线电视新闻网(CNN)报道,受伊朗袭击影响

【#伊朗袭击致迪拜街头空旷#】据美国有线电视新闻网(CNN)报道,受伊朗袭击影响
【#美以袭击伊朗冲击中东金融市场#,#沙特埃及股市大跌#】北京时间2月28日,美

【#美以袭击伊朗冲击中东金融市场#,#沙特埃及股市大跌#】北京时间2月28日,美

【#美以袭击伊朗冲击中东金融市场#,#沙特埃及股市大跌#】北京时间2月28日,美
【#黄金暗盘跳水#】#美以袭击伊朗金价为何下跌#当地时间2月28日,美以袭击伊朗

【#黄金暗盘跳水#】#美以袭击伊朗金价为何下跌#当地时间2月28日,美以袭击伊朗

【#黄金暗盘跳水#】#美以袭击伊朗金价为何下跌#当地时间2月28日,美以袭击伊朗
【#中国游客称阿曼转机机票疯涨6倍#】2月28日,美国和以色列对伊朗展开联合军事

【#中国游客称阿曼转机机票疯涨6倍#】2月28日,美国和以色列对伊朗展开联合军事

【#中国游客称阿曼转机机票疯涨6倍#】2月28日,美国和以色列对伊朗展开联合军事
#迪拜遇袭当地华人在家戴头盔睡觉#【#导弹碎片落入迪拜市区当地华人发声#:我很怕

#迪拜遇袭当地华人在家戴头盔睡觉#【#导弹碎片落入迪拜市区当地华人发声#:我很怕

#迪拜遇袭当地华人在家戴头盔睡觉#【#导弹碎片落入迪拜市区当地华人发声#:我很怕
【中国驻以使馆:#台胞可持台胞证登记撤离以色列#】2月28日,美国和以色列对伊朗

【中国驻以使馆:#台胞可持台胞证登记撤离以色列#】2月28日,美国和以色列对伊朗

【中国驻以使馆:#台胞可持台胞证登记撤离以色列#】2月28日,美国和以色列对伊朗
#中国游客迪拜参加婚礼目睹导弹飞过#【中国游客到迪拜参加婚礼被困:目睹导弹从上空

#中国游客迪拜参加婚礼目睹导弹飞过#【中国游客到迪拜参加婚礼被困:目睹导弹从上空

#中国游客迪拜参加婚礼目睹导弹飞过#【中国游客到迪拜参加婚礼被困:目睹导弹从上空
【#巴林首都麦纳麦遭袭击中国旅客发声#:陆续有爆炸声传来,当地已关闭领空,计划坐

【#巴林首都麦纳麦遭袭击中国旅客发声#:陆续有爆炸声传来,当地已关闭领空,计划坐

【#巴林首都麦纳麦遭袭击中国旅客发声#:陆续有爆炸声传来,当地已关闭领空,计划坐
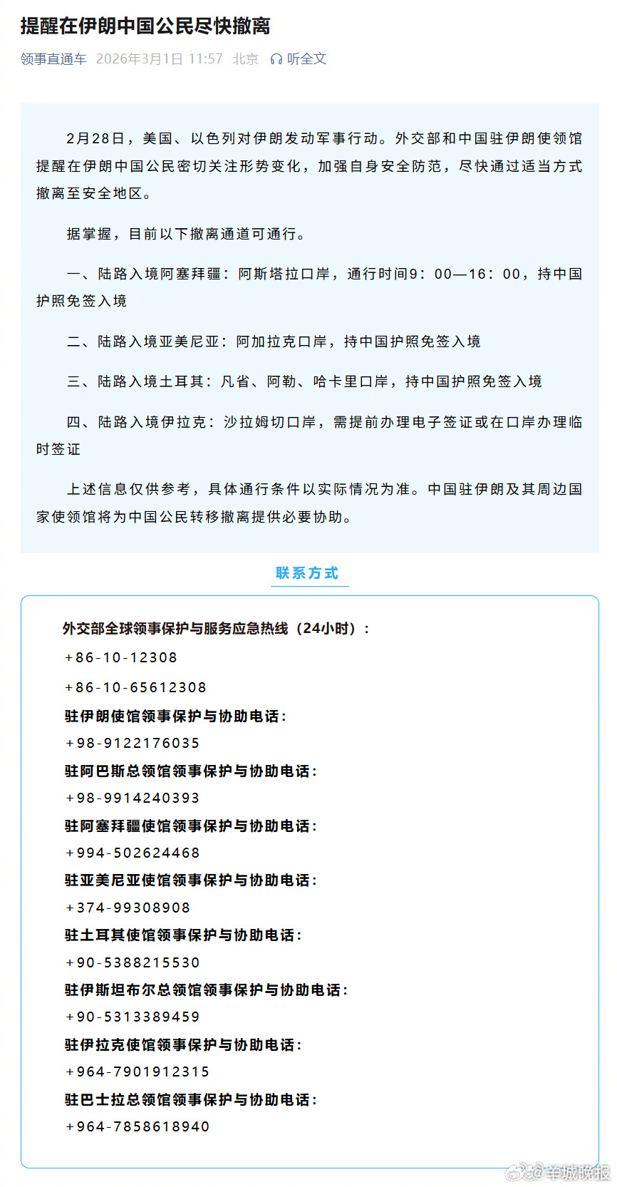
【#在伊中国公民务必牢记这些电话#↓↓扩散周知!】2月28日,美国、以色列对伊朗

【#在伊中国公民务必牢记这些电话#↓↓扩散周知!】2月28日,美国、以色列对伊朗

【#在伊中国公民务必牢记这些电话#↓↓扩散周知!】2月28日,美国、以色列对伊朗
#滞留迪拜中国游客遭遇酒店涨价#【迪拜机场停运后,有中国游客无法继续旅行亦无法回

#滞留迪拜中国游客遭遇酒店涨价#【迪拜机场停运后,有中国游客无法继续旅行亦无法回

#滞留迪拜中国游客遭遇酒店涨价#【迪拜机场停运后,有中国游客无法继续旅行亦无法回
【#满载数千人邮轮因中东局势滞留迪拜#,中国游客称偶尔能听到爆炸声,邮轮公司客服

【#满载数千人邮轮因中东局势滞留迪拜#,中国游客称偶尔能听到爆炸声,邮轮公司客服

【#满载数千人邮轮因中东局势滞留迪拜#,中国游客称偶尔能听到爆炸声,邮轮公司客服
【#在迪拜探亲的中国女子讲述被困经历#:“不想听到导弹飞过的声音,我想回家”】当

【#在迪拜探亲的中国女子讲述被困经历#:“不想听到导弹飞过的声音,我想回家”】当

【#在迪拜探亲的中国女子讲述被困经历#:“不想听到导弹飞过的声音,我想回家”】当
【独家:#彭斌已出任华附校长# | 隽言教育】3月1日,华南师范大学附属中学(石

【独家:#彭斌已出任华附校长# | 隽言教育】3月1日,华南师范大学附属中学(石

【独家:#彭斌已出任华附校长# | 隽言教育】3月1日,华南师范大学附属中学(石
【“赖理兄效应”,是楚河汉界和世界的双向奔赴 | #亮话体坛#】越南棋手赖理兄持

【“赖理兄效应”,是楚河汉界和世界的双向奔赴 | #亮话体坛#】越南棋手赖理兄持

【“赖理兄效应”,是楚河汉界和世界的双向奔赴 | #亮话体坛#】越南棋手赖理兄持
【#全球投资者心惊胆战等周一开盘#】当地时间2月28日清晨,伊朗首都德黑兰的爆炸

【#全球投资者心惊胆战等周一开盘#】当地时间2月28日清晨,伊朗首都德黑兰的爆炸

【#全球投资者心惊胆战等周一开盘#】当地时间2月28日清晨,伊朗首都德黑兰的爆炸
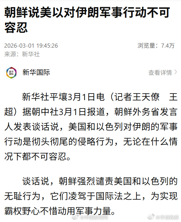
#朝鲜强烈谴责美国和以色列#【#朝鲜说美以对伊军事行动不可容忍#】据朝中社3月1

#朝鲜强烈谴责美国和以色列#【#朝鲜说美以对伊军事行动不可容忍#】据朝中社3月1

#朝鲜强烈谴责美国和以色列#【#朝鲜说美以对伊军事行动不可容忍#】据朝中社3月1
【#美以打击伊朗引发供应链海啸担忧#】2026年2月28日,美国和以色列宣布从空

【#美以打击伊朗引发供应链海啸担忧#】2026年2月28日,美国和以色列宣布从空

【#美以打击伊朗引发供应链海啸担忧#】2026年2月28日,美国和以色列宣布从空
【#油轮试图通过霍尔木兹海峡被击中#】总台记者获悉,当地时间3月1日,一艘试图通

【#油轮试图通过霍尔木兹海峡被击中#】总台记者获悉,当地时间3月1日,一艘试图通

【#油轮试图通过霍尔木兹海峡被击中#】总台记者获悉,当地时间3月1日,一艘试图通
【BOSS直聘称#网传伊朗急招炮兵照片系P图#】#BOSS直聘回应网传伊朗急招炮

【BOSS直聘称#网传伊朗急招炮兵照片系P图#】#BOSS直聘回应网传伊朗急招炮

【BOSS直聘称#网传伊朗急招炮兵照片系P图#】#BOSS直聘回应网传伊朗急招炮
【#爆炸点距酒店600米游客讲述避险经历#:在酒店地库躲避了三个小时,一晚上没睡

【#爆炸点距酒店600米游客讲述避险经历#:在酒店地库躲避了三个小时,一晚上没睡

【#爆炸点距酒店600米游客讲述避险经历#:在酒店地库躲避了三个小时,一晚上没睡