群发资讯网

金鸡牛鸣笙的文章

3.20周五    财经热点必读!

1.小米汽车
2.热泵
3.自研芯片—阿里

3.20周五 财经热点必读! 1.小米汽车 2.热泵 3.自研芯片—阿里

3.20周五 财经热点必读! 1.小米汽车 2.热泵 3.自研芯片—阿里
3.20周五  盘前  财经必读!

1.小米汽车
2.热泵
3.自研芯片—阿里

3.20周五 盘前 财经必读! 1.小米汽车 2.热泵 3.自研芯片—阿里

3.20周五 盘前 财经必读! 1.小米汽车 2.热泵 3.自研芯片—阿里
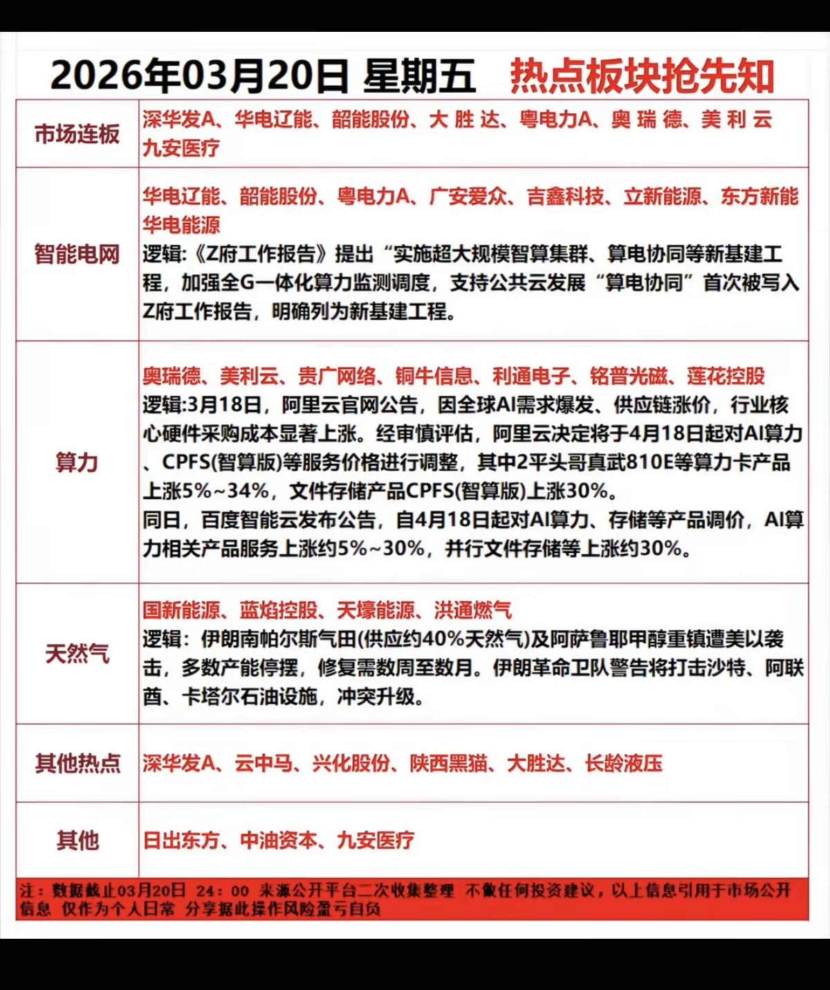
3.19周四  涨停板:题材+明细分布!

市场热点:
智能电网、算力租赁、美伊

3.19周四 涨停板:题材+明细分布! 市场热点: 智能电网、算力租赁、美伊

3.19周四 涨停板:题材+明细分布! 市场热点: 智能电网、算力租赁、美伊
3.20周五  财经热点信息汇总!

1.阿里平头哥GPU大规模投入生产
2.存

3.20周五 财经热点信息汇总! 1.阿里平头哥GPU大规模投入生产 2.存

3.20周五 财经热点信息汇总! 1.阿里平头哥GPU大规模投入生产 2.存
3.20周五  成交活跃个股+人气热度榜!

1.跨境支付—能源金融
2.绿电-

3.20周五 成交活跃个股+人气热度榜! 1.跨境支付—能源金融 2.绿电-

3.20周五 成交活跃个股+人气热度榜! 1.跨境支付—能源金融 2.绿电-
3.20周五  上市公司公告  精选汇总!

29家公司发布公告!
主要涉及:股

3.20周五 上市公司公告 精选汇总! 29家公司发布公告! 主要涉及:股

3.20周五 上市公司公告 精选汇总! 29家公司发布公告! 主要涉及:股
3.19周四  知名游资大佬  抢筹龙虎榜!

成都系     买入  天豪能源

3.19周四 知名游资大佬 抢筹龙虎榜! 成都系 买入 天豪能源

3.19周四 知名游资大佬 抢筹龙虎榜! 成都系 买入 天豪能源
3.19周四  知名游资大佬  抢筹龙虎榜!
看看游资大佬们都买了啥?!

群总

3.19周四 知名游资大佬 抢筹龙虎榜! 看看游资大佬们都买了啥?! 群总

3.19周四 知名游资大佬 抢筹龙虎榜! 看看游资大佬们都买了啥?! 群总
3.19周四  收盘  财经大V门的表情包!
附:3月份涨跌家数统计表!

好在

3.19周四 收盘 财经大V门的表情包! 附:3月份涨跌家数统计表! 好在

3.19周四 收盘 财经大V门的表情包! 附:3月份涨跌家数统计表! 好在
3.19周四  成交活跃个股+人气热度榜!

1.绿色电力,能源金融
2.算电协

3.19周四 成交活跃个股+人气热度榜! 1.绿色电力,能源金融 2.算电协

3.19周四 成交活跃个股+人气热度榜! 1.绿色电力,能源金融 2.算电协
3.20周五  市场热点方向+投资逻辑!

1.智能电网
2.算力租赁、算电协同

3.20周五 市场热点方向+投资逻辑! 1.智能电网 2.算力租赁、算电协同

3.20周五 市场热点方向+投资逻辑! 1.智能电网 2.算力租赁、算电协同
3.19周四  涨停板股票:梯队+高度全景图

绿色电力    7股涨停
天然气

3.19周四 涨停板股票:梯队+高度全景图 绿色电力 7股涨停 天然气

3.19周四 涨停板股票:梯队+高度全景图 绿色电力 7股涨停 天然气
3.20周五  成交活跃个股+人气热搜榜!

三大平台人气热度榜!
1.东数西算

3.20周五 成交活跃个股+人气热搜榜! 三大平台人气热度榜! 1.东数西算

3.20周五 成交活跃个股+人气热搜榜! 三大平台人气热度榜! 1.东数西算
3.19周四  看看游资大佬们都买了啥?
龙虎榜数据!

游资大佬抢筹焦点:
算

3.19周四 看看游资大佬们都买了啥? 龙虎榜数据! 游资大佬抢筹焦点: 算

3.19周四 看看游资大佬们都买了啥? 龙虎榜数据! 游资大佬抢筹焦点: 算
3.19周四  看看游资大佬们都买了啥?
龙虎榜数据!

章盟主       买

3.19周四 看看游资大佬们都买了啥? 龙虎榜数据! 章盟主 买

3.19周四 看看游资大佬们都买了啥? 龙虎榜数据! 章盟主 买
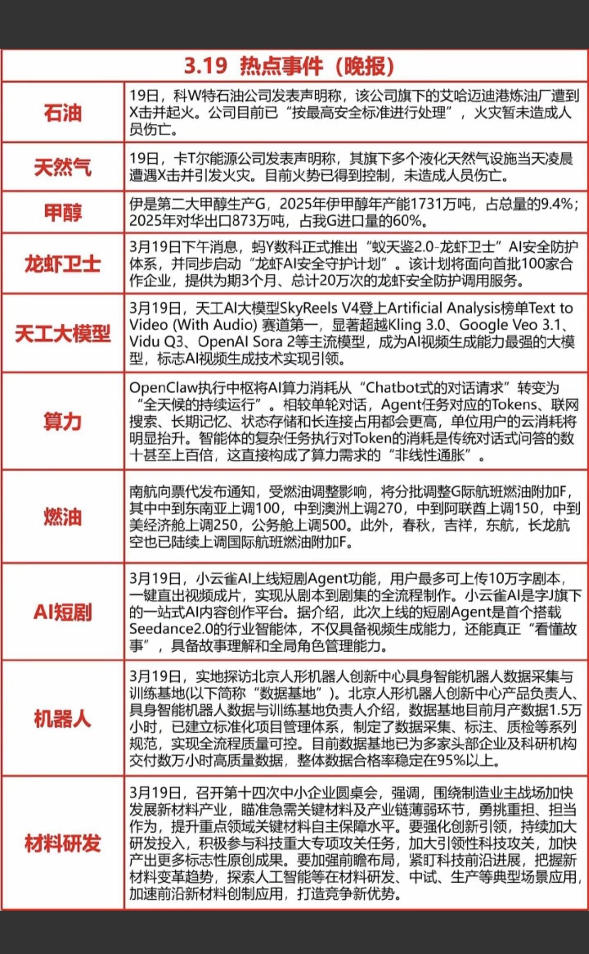
3.19周四  晚间  财经热点信息汇总!

1.石油天然气
2.化工甲醇
3.

3.19周四 晚间 财经热点信息汇总! 1.石油天然气 2.化工甲醇 3.

3.19周四 晚间 财经热点信息汇总! 1.石油天然气 2.化工甲醇 3.
3.19周四  知名游资大佬 抢筹 龙虎榜!

游资抢筹焦点:算力租赁、存储、燃

3.19周四 知名游资大佬 抢筹 龙虎榜! 游资抢筹焦点:算力租赁、存储、燃

3.19周四 知名游资大佬 抢筹 龙虎榜! 游资抢筹焦点:算力租赁、存储、燃
3.19周四  主力偷偷买了啥?暗盘数据TOP20!

1.商业航天+太空算力

3.19周四 主力偷偷买了啥?暗盘数据TOP20! 1.商业航天+太空算力

3.19周四 主力偷偷买了啥?暗盘数据TOP20! 1.商业航天+太空算力
3.19周四   涨停板股票:题材+连板高度!

智能电网    7股涨停
算力

3.19周四 涨停板股票:题材+连板高度! 智能电网 7股涨停 算力

3.19周四 涨停板股票:题材+连板高度! 智能电网 7股涨停 算力
3.19周四   涨停板股票:题材+梯队高度!
 
四连板   深华发A  华电

3.19周四 涨停板股票:题材+梯队高度! 四连板 深华发A 华电

3.19周四 涨停板股票:题材+梯队高度! 四连板 深华发A 华电