群发资讯网
初高数学杨的文章
初二数学——一次函数综合 1、图像与平移 2、一次函数与方程 3、一次函数与不等
2026-04-24 21:35
初二数学——一次函数综合 1、图像与平移 2、一次函数与方程 3、一次函数与不等
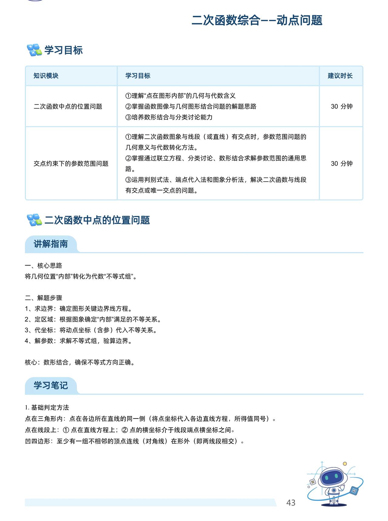
中考数学培优——二次函数与动点综合
2026-04-24 21:35
中考数学培优——二次函数与动点综合
高一数学期中复习——解三角形专题
2026-04-23 22:38
高一数学期中复习——解三角形专题
中考数学必备模型归纳
2026-04-23 22:38
中考数学必备模型归纳
七年级数学——基本功滚动测15套汇编
2026-04-23 22:38
七年级数学——基本功滚动测15套汇编
中考数学——压轴题精选60题汇总
2026-04-19 22:33
中考数学——压轴题精选60题汇总
中考数学——几何最值问题一网打尽
2026-04-19 22:32
中考数学——几何最值问题一网打尽
七年级自主招生真题卷汇编
2026-04-19 01:34
七年级自主招生真题卷汇编
中考数学冲刺——每日一练76天汇编
2026-04-19 01:33
中考数学冲刺——每日一练76天汇编
中考数学压轴题精选188题
2026-04-17 22:33
中考数学压轴题精选188题
中考二轮培优——几何图形变换问题
2026-04-15 11:33
中考二轮培优——几何图形变换问题
中考数学培优——与圆有关的角度、面积计算
2026-04-15 11:33
中考数学培优——与圆有关的角度、面积计算
高一数学——尖子生春季培优讲义
2026-04-15 11:33
高一数学——尖子生春季培优讲义
高考数学——圆锥曲线解题大招汇编 1、蒙日圆 2、直线与椭圆位置关系 3、弦长问
2026-04-15 11:33
高考数学——圆锥曲线解题大招汇编 1、蒙日圆 2、直线与椭圆位置关系 3、弦长问
中考数学重点——网格作图13类题型+答案
2026-04-15 11:33
中考数学重点——网格作图13类题型+答案
新高考数学——考前12套小题训练题目+答案
2026-04-15 11:33
新高考数学——考前12套小题训练题目+答案
中考数学——与圆有关计算问题总结
2026-04-15 11:33
中考数学——与圆有关计算问题总结
中考数学——二轮冲刺专题汇编
2026-04-15 11:33
中考数学——二轮冲刺专题汇编
盘点那些初中数学课本之外的公式、模型
2026-04-15 11:33
盘点那些初中数学课本之外的公式、模型
圆锥曲线必备结论 1、焦比弦公式 2、切线问题 3、渐进线模型
2026-04-15 11:33
圆锥曲线必备结论 1、焦比弦公式 2、切线问题 3、渐进线模型
第一页
下一页
作者信息
初高数学杨
感谢大家的关注
分类: 教育
热门分类
推荐
热榜
军事
NBA
体育
社会
明星八卦
娱乐
财经
科技
汽车
历史
国际
游戏
动漫
公益
搞笑
商业
互联网
数码
国际足球
房产
家居
时尚
科学探索
职场
育儿
股票
教育
影视
情感
热点
中国军情
武器
中国南海
中国足球
亚洲杯
科比
综合体育
CBA
投资
楼市
大咖秀
外汇
创业
风口
SUV
豪车
概念车
优惠
新能源
美国
欧洲
朝日韩
俄罗斯
孕期
街拍
恋爱攻略
婚姻
正能量