群发资讯网

半城烟论财源的文章

2月26日,航天发展股票现价30.34,挂单97.45亿,暗盘隔夜挂单排名第八!

2月26日,航天发展股票现价30.34,挂单97.45亿,暗盘隔夜挂单排名第八!

2月26日,航天发展股票现价30.34,挂单97.45亿,暗盘隔夜挂单排名第八!
英伟达GTC大会要来了,感觉科技圈又要热闹起来。芯片、光通信、封装散热这些产业链

英伟达GTC大会要来了,感觉科技圈又要热闹起来。芯片、光通信、封装散热这些产业链

英伟达GTC大会要来了,感觉科技圈又要热闹起来。芯片、光通信、封装散热这些产业链
2月26日周四盘前人气前瞻来啦,一图看懂热门概念板块超实用。就像在茫茫股海中有了

2月26日周四盘前人气前瞻来啦,一图看懂热门概念板块超实用。就像在茫茫股海中有了

2月26日周四盘前人气前瞻来啦,一图看懂热门概念板块超实用。就像在茫茫股海中有了
2.25周三核心赛道细分总结来啦,这可是投资的宝藏指南!就拿科技赛道来说,半导体

2.25周三核心赛道细分总结来啦,这可是投资的宝藏指南!就拿科技赛道来说,半导体

2.25周三核心赛道细分总结来啦,这可是投资的宝藏指南!就拿科技赛道来说,半导体
2月25日周三主力资金抢筹情况揭晓啦!资金流向很有看头。胜宏科技主力净流入20.

2月25日周三主力资金抢筹情况揭晓啦!资金流向很有看头。胜宏科技主力净流入20.

2月25日周三主力资金抢筹情况揭晓啦!资金流向很有看头。胜宏科技主力净流入20.
2026年2月25日的股票人气榜有不少看点。复盘网聚合了各大股票平台人气榜,能让

2026年2月25日的股票人气榜有不少看点。复盘网聚合了各大股票平台人气榜,能让

2026年2月25日的股票人气榜有不少看点。复盘网聚合了各大股票平台人气榜,能让
2月26日盘前热点来啦,掌握这些或许能抓住市场脉搏!新能源板块持续火热,政策利好

2月26日盘前热点来啦,掌握这些或许能抓住市场脉搏!新能源板块持续火热,政策利好

2月26日盘前热点来啦,掌握这些或许能抓住市场脉搏!新能源板块持续火热,政策利好
最近公司概念热度排行在2.26热议人气榜上很火。就拿一些热门公司概念来说,新能源

最近公司概念热度排行在2.26热议人气榜上很火。就拿一些热门公司概念来说,新能源

最近公司概念热度排行在2.26热议人气榜上很火。就拿一些热门公司概念来说,新能源
2月25日游资大佬的股票买卖清单可太有看头了,这简直是揭秘市场热点的宝藏啊!据说

2月25日游资大佬的股票买卖清单可太有看头了,这简直是揭秘市场热点的宝藏啊!据说

2月25日游资大佬的股票买卖清单可太有看头了,这简直是揭秘市场热点的宝藏啊!据说
2月25日的游资龙虎榜太有看头了,红绿交错间尽显游资神通。像一瞬流光在风华高科以

2月25日的游资龙虎榜太有看头了,红绿交错间尽显游资神通。像一瞬流光在风华高科以

2月25日的游资龙虎榜太有看头了,红绿交错间尽显游资神通。像一瞬流光在风华高科以
2月25日周三A股市场热闹非凡,有几只人气个股值得关注。协鑫集成现价4.74元,

2月25日周三A股市场热闹非凡,有几只人气个股值得关注。协鑫集成现价4.74元,

2月25日周三A股市场热闹非凡,有几只人气个股值得关注。协鑫集成现价4.74元,
SOFC电池概念股最近很火,咱来好好解析一下。SOFC电池也就是固体氧化物燃料电

SOFC电池概念股最近很火,咱来好好解析一下。SOFC电池也就是固体氧化物燃料电

SOFC电池概念股最近很火,咱来好好解析一下。SOFC电池也就是固体氧化物燃料电
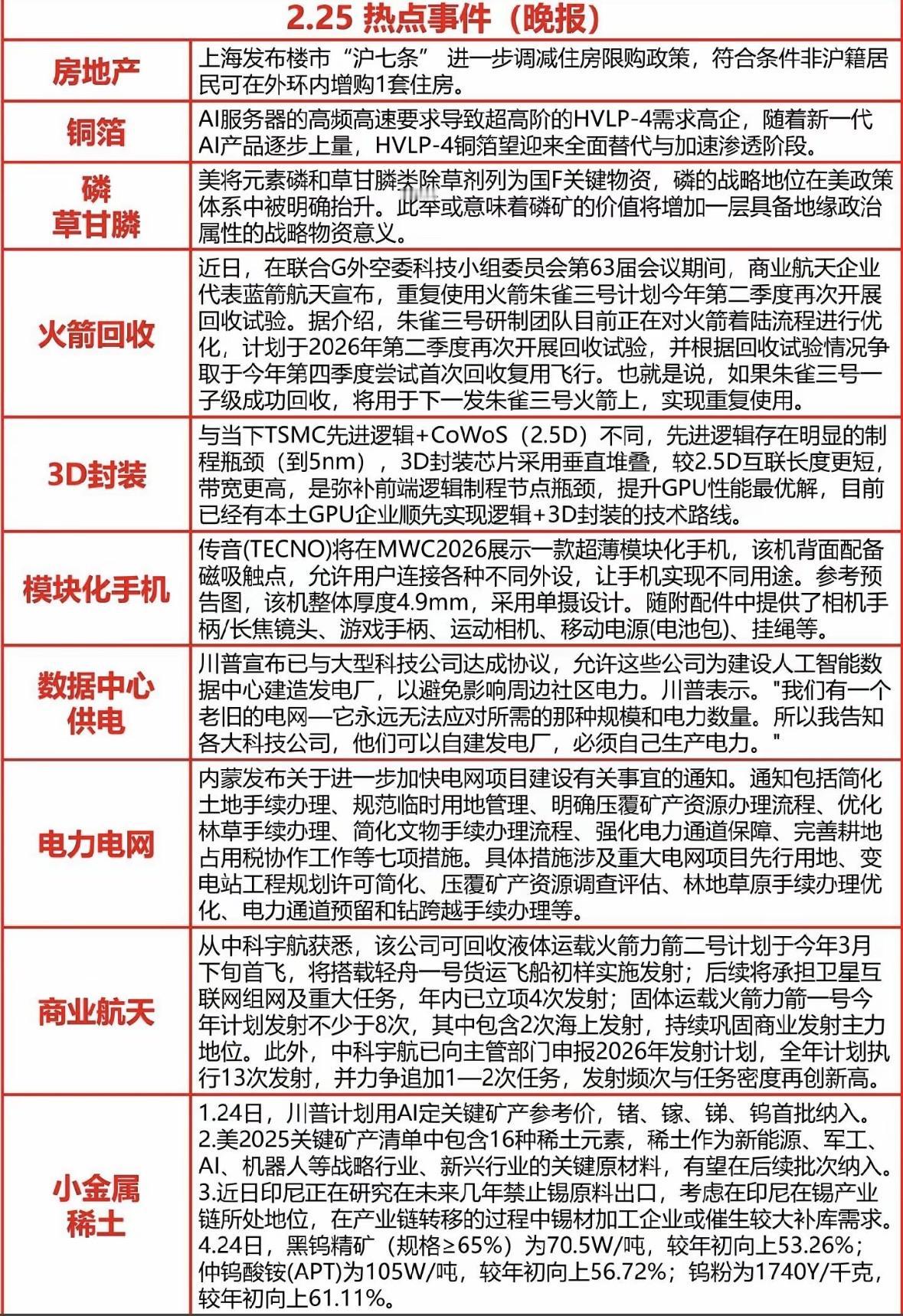
2月25日热点新闻报道

上海放宽限购,AI驱动铜箔升级;美抬升磷矿战略地位,朱

2月25日热点新闻报道 上海放宽限购,AI驱动铜箔升级;美抬升磷矿战略地位,朱

2月25日热点新闻报道 上海放宽限购,AI驱动铜箔升级;美抬升磷矿战略地位,朱
2026年化工行业迎来了景气上行,供给、需求、成本三重因素共振,让多个细分赛道价

2026年化工行业迎来了景气上行,供给、需求、成本三重因素共振,让多个细分赛道价

2026年化工行业迎来了景气上行,供给、需求、成本三重因素共振,让多个细分赛道价
2月25日龙虎榜资金动态值得关注!盘后数据显示,登上龙虎榜的个股中,净买入最多的

2月25日龙虎榜资金动态值得关注!盘后数据显示,登上龙虎榜的个股中,净买入最多的

2月25日龙虎榜资金动态值得关注!盘后数据显示,登上龙虎榜的个股中,净买入最多的
2月25日游资动向可太有看头了!商业航天板块起飞,两游资爆买5亿封板龙头。章盟主

2月25日游资动向可太有看头了!商业航天板块起飞,两游资爆买5亿封板龙头。章盟主

2月25日游资动向可太有看头了!商业航天板块起飞,两游资爆买5亿封板龙头。章盟主
0225 星期三这一天,八大芯片股那叫一个强势上涨啊!市场那热度直接就起来了。这

0225 星期三这一天,八大芯片股那叫一个强势上涨啊!市场那热度直接就起来了。这

0225 星期三这一天,八大芯片股那叫一个强势上涨啊!市场那热度直接就起来了。这
📈 2月25日暗盘资金流入TOP10揭晓!哪些股票值得关注?

科技股领涨暗盘

📈 2月25日暗盘资金流入TOP10揭晓!哪些股票值得关注? 科技股领涨暗盘

📈 2月25日暗盘资金流入TOP10揭晓!哪些股票值得关注? 科技股领涨暗盘
最近AI又火出天际,整条线都在动,让人有点跟不上节奏。其实今年AI应用集中爆发并

最近AI又火出天际,整条线都在动,让人有点跟不上节奏。其实今年AI应用集中爆发并

最近AI又火出天际,整条线都在动,让人有点跟不上节奏。其实今年AI应用集中爆发并
2 月 25 日周三的涨停分布图那可太有看头了。从图里能清晰看到不同板块的表现。

2 月 25 日周三的涨停分布图那可太有看头了。从图里能清晰看到不同板块的表现。

2 月 25 日周三的涨停分布图那可太有看头了。从图里能清晰看到不同板块的表现。