群发资讯网

半城烟论财源的文章

2月6日早盘主力资金流入前20名股票分析,投资参考!

早盘主力资金流入前20股

2月6日早盘主力资金流入前20名股票分析,投资参考! 早盘主力资金流入前20股

2月6日早盘主力资金流入前20名股票分析,投资参考! 早盘主力资金流入前20股
2月6日中午主力资金净流入与净流出个股梳理

新能源与科技股领涨,主力资金抢筹明

2月6日中午主力资金净流入与净流出个股梳理 新能源与科技股领涨,主力资金抢筹明

2月6日中午主力资金净流入与净流出个股梳理 新能源与科技股领涨,主力资金抢筹明
AI编程新突破!OpenAI发布GPT-5.3 Codex,引领行业新趋势!

AI编程新突破!OpenAI发布GPT-5.3 Codex,引领行业新趋势!

AI编程新突破!OpenAI发布GPT-5.3 Codex,引领行业新趋势!
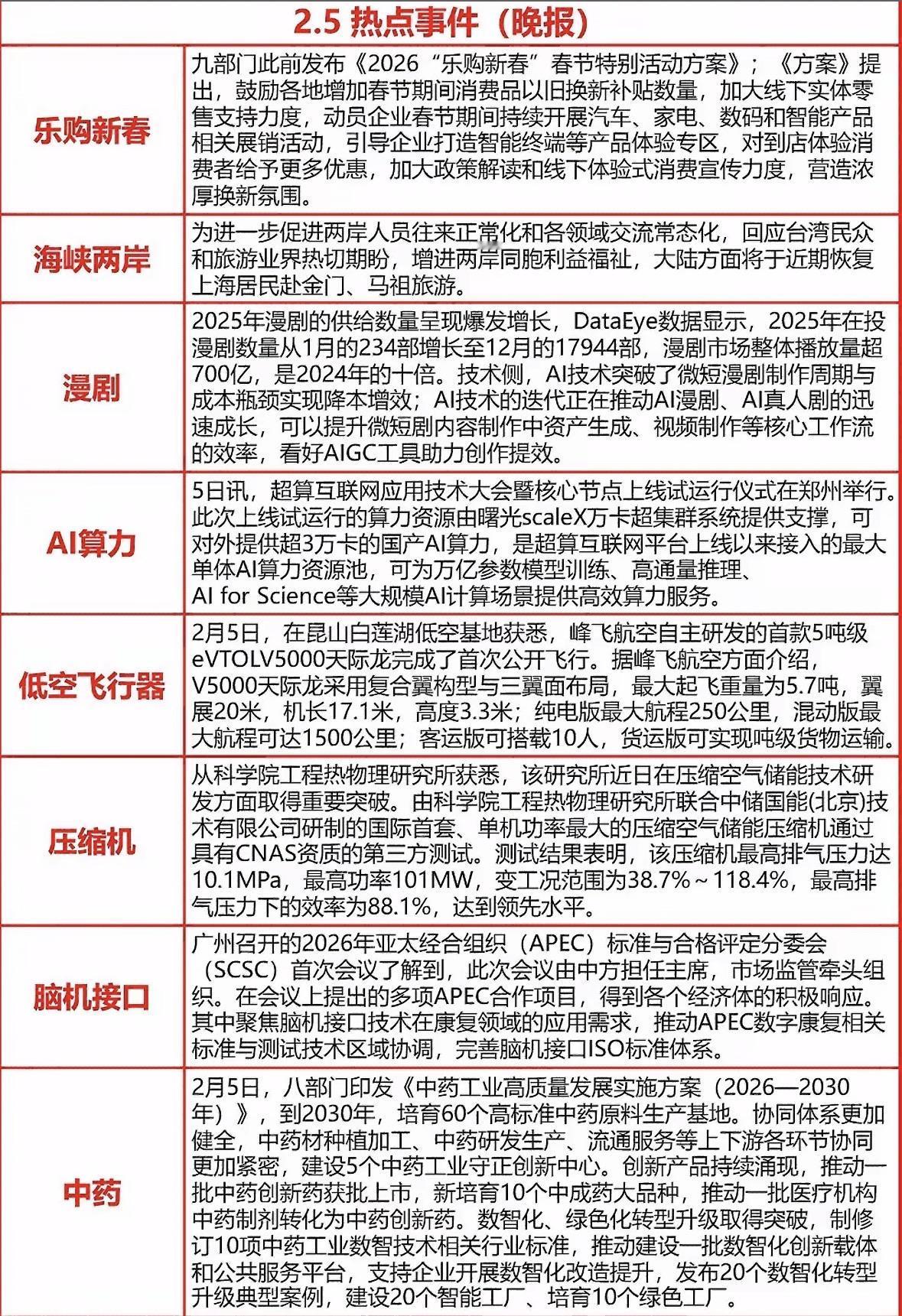
2月5日晚间热点新闻报道

新春促消费推以旧换新,两岸旅游重启;AI漫剧爆发,超

2月5日晚间热点新闻报道 新春促消费推以旧换新,两岸旅游重启;AI漫剧爆发,超

2月5日晚间热点新闻报道 新春促消费推以旧换新,两岸旅游重启;AI漫剧爆发,超
2月6日利欧股份暗盘隔夜挂单,现价8.82,挂单59.82亿

神剑股份暗盘挂单

2月6日利欧股份暗盘隔夜挂单,现价8.82,挂单59.82亿 神剑股份暗盘挂单

2月6日利欧股份暗盘隔夜挂单,现价8.82,挂单59.82亿 神剑股份暗盘挂单
2月6日暗盘揭晓,海欣食品跌停前八,现价7.69,挂单20.8亿

暗盘挂单人气

2月6日暗盘揭晓,海欣食品跌停前八,现价7.69,挂单20.8亿 暗盘挂单人气

2月6日暗盘揭晓,海欣食品跌停前八,现价7.69,挂单20.8亿 暗盘挂单人气
2月6日周五暗盘隔夜挂单,10元以下低价好物推荐,隔夜暗盘挂单排行榜!

低价股

2月6日周五暗盘隔夜挂单,10元以下低价好物推荐,隔夜暗盘挂单排行榜! 低价股

2月6日周五暗盘隔夜挂单,10元以下低价好物推荐,隔夜暗盘挂单排行榜! 低价股
2月6日暗盘隔夜挂单榜首揭晓,第五名“天地在线”挂单52亿,当前36.62!

2月6日暗盘隔夜挂单榜首揭晓,第五名“天地在线”挂单52亿,当前36.62!

2月6日暗盘隔夜挂单榜首揭晓,第五名“天地在线”挂单52亿,当前36.62!
2月6日暗盘隔夜挂单。

暗盘隔夜挂单强劲,平潭展表现亮眼,现价小幅波动,市场关

2月6日暗盘隔夜挂单。 暗盘隔夜挂单强劲,平潭展表现亮眼,现价小幅波动,市场关

2月6日暗盘隔夜挂单。 暗盘隔夜挂单强劲,平潭展表现亮眼,现价小幅波动,市场关
2月6日全网最新白银价格,现价10.22,挂单25.98亿!

航天发展隔夜挂单

2月6日全网最新白银价格,现价10.22,挂单25.98亿! 航天发展隔夜挂单

2月6日全网最新白银价格,现价10.22,挂单25.98亿! 航天发展隔夜挂单
2月6日横店影视现价31.66,隔夜挂单13亿,仅作学习交流。

隔夜挂单人气榜

2月6日横店影视现价31.66,隔夜挂单13亿,仅作学习交流。 隔夜挂单人气榜

2月6日横店影视现价31.66,隔夜挂单13亿,仅作学习交流。 隔夜挂单人气榜
2月6日,岸盘隔夜挂单,天地在线,现价36.62¥,挂单29.73亿!

协鑫集

2月6日,岸盘隔夜挂单,天地在线,现价36.62¥,挂单29.73亿! 协鑫集

2月6日,岸盘隔夜挂单,天地在线,现价36.62¥,挂单29.73亿! 协鑫集
神剑股份现价13.85,挂单88.72E,周五暗盘隔夜挂单榜。

周五暗盘挂单活

神剑股份现价13.85,挂单88.72E,周五暗盘隔夜挂单榜。 周五暗盘挂单活

神剑股份现价13.85,挂单88.72E,周五暗盘隔夜挂单榜。 周五暗盘挂单活
📈 今日热门股票大盘点,投资机会大揭秘!💰📈

热门板块:光伏、商业航天、

📈 今日热门股票大盘点,投资机会大揭秘!💰📈 热门板块:光伏、商业航天、

📈 今日热门股票大盘点,投资机会大揭秘!💰📈 热门板块:光伏、商业航天、
谷歌产业链大揭秘:AI驱动下的投资新机遇!

谷歌押注AI基建,云业务暴涨48%

谷歌产业链大揭秘:AI驱动下的投资新机遇! 谷歌押注AI基建,云业务暴涨48%

谷歌产业链大揭秘:AI驱动下的投资新机遇! 谷歌押注AI基建,云业务暴涨48%
2.6周四方向 📈🚀 投资策略大揭秘!

商业零售、食品饮料及福建板块活跃,

2.6周四方向 📈🚀 投资策略大揭秘! 商业零售、食品饮料及福建板块活跃,

2.6周四方向 📈🚀 投资策略大揭秘! 商业零售、食品饮料及福建板块活跃,
揭晓!🔥📈 快来看看哪些公司上榜了!

"热门概念股盘点:商业航天、AI应用

揭晓!🔥📈 快来看看哪些公司上榜了! "热门概念股盘点:商业航天、AI应用

揭晓!🔥📈 快来看看哪些公司上榜了! "热门概念股盘点:商业航天、AI应用
2月6日黑色星期五,盘前热点方向梳理!

"盘前热点:消费食品、并购重组领涨,A

2月6日黑色星期五,盘前热点方向梳理! "盘前热点:消费食品、并购重组领涨,A

2月6日黑色星期五,盘前热点方向梳理! "盘前热点:消费食品、并购重组领涨,A
2.05主力净流入抢筹榜,强势概念板块揭晓!

AI概念股受热捧,福建本地及军工

2.05主力净流入抢筹榜,强势概念板块揭晓! AI概念股受热捧,福建本地及军工

2.05主力净流入抢筹榜,强势概念板块揭晓! AI概念股受热捧,福建本地及军工
今日主力抢筹与出逃榜,2月5日,周四大盘走势分析

主力资金动向:海峡创新等获抢

今日主力抢筹与出逃榜,2月5日,周四大盘走势分析 主力资金动向:海峡创新等获抢

今日主力抢筹与出逃榜,2月5日,周四大盘走势分析 主力资金动向:海峡创新等获抢