群发资讯网
天上掉下昕妹妹的文章
下跌加仓干,有仓位搞回落票,博弈修复!
2026-03-03 11:35
下跌加仓干,有仓位搞回落票,博弈修复!
大A能不能硬气一点,这单我不买!
2026-03-03 10:33
大A能不能硬气一点,这单我不买!
受到三桶油再次大涨影响,两市大盘小幅高开,目前先持股,现在大盘对大家影响不大,因
2026-03-03 09:33
受到三桶油再次大涨影响,两市大盘小幅高开,目前先持股,现在大盘对大家影响不大,因
我国量子科技取得里程碑式进展从北京量子信息科学研究院获悉,该院袁之良团队联合中国
2026-03-03 09:32
我国量子科技取得里程碑式进展从北京量子信息科学研究院获悉,该院袁之良团队联合中国
英伟达战略加码40亿美元布局光通信赛道英伟达将分别向Coherent、Lumen
2026-03-03 09:32
英伟达战略加码40亿美元布局光通信赛道英伟达将分别向Coherent、Lumen
头部钛白粉企业启动新一轮调价鲁北化工旗下山东祥海钛资源科技宣布,自2月26日起氯
2026-03-03 09:32
头部钛白粉企业启动新一轮调价鲁北化工旗下山东祥海钛资源科技宣布,自2月26日起氯
港股山东墨龙单日上涨115% 伊朗称霍尔木兹海峡已关闭港股山东墨龙单日上涨115
2026-03-03 09:32
港股山东墨龙单日上涨115% 伊朗称霍尔木兹海峡已关闭港股山东墨龙单日上涨115
欧洲天然气飙涨40% 全球最大LNG生产商卡塔尔能源宣布遇袭停产欧洲天然气价格飙
2026-03-03 09:32
欧洲天然气飙涨40% 全球最大LNG生产商卡塔尔能源宣布遇袭停产欧洲天然气价格飙
明日热度方向
2026-03-02 23:33
明日热度方向
周二市场热点板块1、周期资源:全球各国开始进入战略资源提升地位,近期贵金属、稀有
2026-03-02 23:32
周二市场热点板块1、周期资源:全球各国开始进入战略资源提升地位,近期贵金属、稀有
冰火两重天!资金抱团这条线,明天这样干今天A股走出极端分化行情:上证指数收涨,深
2026-03-02 18:33
冰火两重天!资金抱团这条线,明天这样干今天A股走出极端分化行情:上证指数收涨,深
持续格局
2026-03-02 10:33
持续格局
冲突利好收益板块1. 石油产业链板块 油服工程类:中海油服(601808)、石化
2026-03-02 10:32
冲突利好收益板块1. 石油产业链板块 油服工程类:中海油服(601808)、石化
摩根士丹利:脑机接口将在3月的五年计划中重点提及马斯克、阿尔特曼和中国角逐脑机接
2026-03-02 10:33
摩根士丹利:脑机接口将在3月的五年计划中重点提及马斯克、阿尔特曼和中国角逐脑机接
我国首个国家级人形机器人与具身智能标准体系发布人形机器人与具身智能标准化(HEI
2026-03-02 10:32
我国首个国家级人形机器人与具身智能标准体系发布人形机器人与具身智能标准化(HEI
SpaceX考虑最快3月递交美国IPO申请据报道,马斯克旗下太空探索公司Spac
2026-03-02 10:32
SpaceX考虑最快3月递交美国IPO申请据报道,马斯克旗下太空探索公司Spac
霍尔木兹海峡关闭:受益与产业链分析!1.油气开采与油服2.航运港口3.国防军工4
2026-03-01 23:30
霍尔木兹海峡关闭:受益与产业链分析!1.油气开采与油服2.航运港口3.国防军工4
AI+军工概念股!美军空袭伊朗,首次采用AI完全主导的斩首行动!标志着AI从“辅
2026-03-01 23:30
AI+军工概念股!美军空袭伊朗,首次采用AI完全主导的斩首行动!标志着AI从“辅
周末市场人气个股Top201. 洲际油气:涨幅2.31%,换手率15.33%,核
2026-03-01 23:29
周末市场人气个股Top201. 洲际油气:涨幅2.31%,换手率15.33%,核
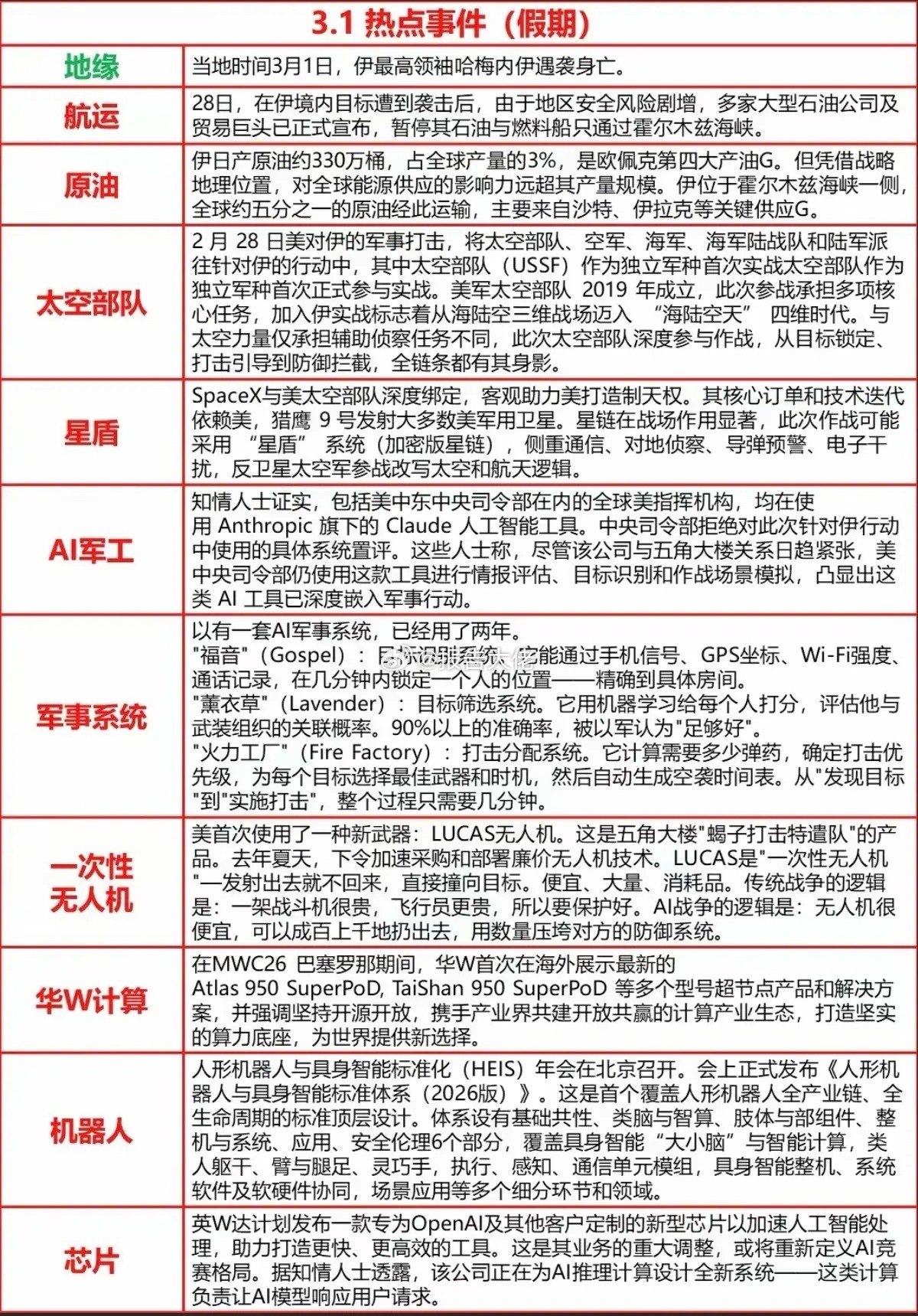
假期财经热点信息汇总!1.太空部队2.原油3.航运4.军事,AI军工5.无人机6
2026-03-01 23:30
假期财经热点信息汇总!1.太空部队2.原油3.航运4.军事,AI军工5.无人机6
第一页
下一页
作者信息
天上掉下昕妹妹
感谢大家的关注
分类: 娱乐
热门分类
推荐
热榜
军事
NBA
体育
社会
明星八卦
娱乐
财经
科技
汽车
历史
国际
游戏
动漫
公益
搞笑
商业
互联网
数码
国际足球
房产
家居
时尚
科学探索
职场
育儿
股票
教育
影视
情感
热点
中国军情
武器
中国南海
中国足球
亚洲杯
科比
综合体育
CBA
投资
楼市
大咖秀
外汇
创业
风口
SUV
豪车
概念车
优惠
新能源
美国
欧洲
朝日韩
俄罗斯
孕期
街拍
恋爱攻略
婚姻
正能量