群发资讯网

财源鱼跃观瞻的文章

1月9日,周五A股大柚子买了啥!!!

章盟主买入昆仑万维1.72亿、易点天下1

1月9日,周五A股大柚子买了啥!!! 章盟主买入昆仑万维1.72亿、易点天下1

1月9日,周五A股大柚子买了啥!!! 章盟主买入昆仑万维1.72亿、易点天下1
1月9日,周五A股大柚子买了啥?

章盟主买入昆仑万维1.72亿、臻镭科技3日卖

1月9日,周五A股大柚子买了啥? 章盟主买入昆仑万维1.72亿、臻镭科技3日卖

1月9日,周五A股大柚子买了啥? 章盟主买入昆仑万维1.72亿、臻镭科技3日卖
1月9号,周五A股大柚子买了啥?

作手新一航天电子买入7.66亿、金风科技3.

1月9号,周五A股大柚子买了啥? 作手新一航天电子买入7.66亿、金风科技3.

1月9号,周五A股大柚子买了啥? 作手新一航天电子买入7.66亿、金风科技3.
1月9日,周五A股涨停梯队!!!

商业航天板块:银河电子5天5板,金风科技、鲁

1月9日,周五A股涨停梯队!!! 商业航天板块:银河电子5天5板,金风科技、鲁

1月9日,周五A股涨停梯队!!! 商业航天板块:银河电子5天5板,金风科技、鲁
A股历次牛市涨幅多少?

第一轮1990.12-1992.05,95涨到1429

A股历次牛市涨幅多少? 第一轮1990.12-1992.05,95涨到1429

A股历次牛市涨幅多少? 第一轮1990.12-1992.05,95涨到1429
1月9日,周五A股主力暗盘资金流入榜!!!

蓝色光标主力暗盘资金大幅流入41.

1月9日,周五A股主力暗盘资金流入榜!!! 蓝色光标主力暗盘资金大幅流入41.

1月9日,周五A股主力暗盘资金流入榜!!! 蓝色光标主力暗盘资金大幅流入41.
1月9日,周五A股全天人气股票一览表!!!

金风科技10天6板,商业航天叠加风

1月9日,周五A股全天人气股票一览表!!! 金风科技10天6板,商业航天叠加风

1月9日,周五A股全天人气股票一览表!!! 金风科技10天6板,商业航天叠加风
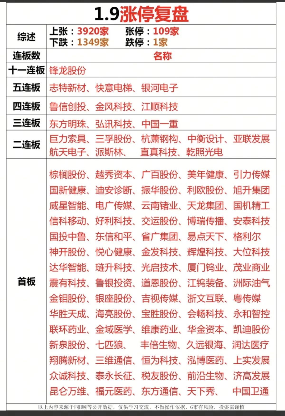
1月9日,周五A股涨停板一览表!!!

锋龙股份今日成功11连板,打开市场新高度

1月9日,周五A股涨停板一览表!!! 锋龙股份今日成功11连板,打开市场新高度

1月9日,周五A股涨停板一览表!!! 锋龙股份今日成功11连板,打开市场新高度
1月9日,下周A股这个板块有望大涨!!!

OpenAI宣布推出ChatGPT

1月9日,下周A股这个板块有望大涨!!! OpenAI宣布推出ChatGPT

1月9日,下周A股这个板块有望大涨!!! OpenAI宣布推出ChatGPT
1月9日,下周A股这个板块有望大涨!!!

国内“大模型六小龙之一”MiniMa

1月9日,下周A股这个板块有望大涨!!! 国内“大模型六小龙之一”MiniMa

1月9日,下周A股这个板块有望大涨!!! 国内“大模型六小龙之一”MiniMa
1月9日,周五A股人气股票排行榜!!!

金风科技,商业航天叠加海工装备概念,后

1月9日,周五A股人气股票排行榜!!! 金风科技,商业航天叠加海工装备概念,后

1月9日,周五A股人气股票排行榜!!! 金风科技,商业航天叠加海工装备概念,后
1月9日,周五A股主力资金流入流出一览表!!!

金发科技主力资金净流入19.2

1月9日,周五A股主力资金流入流出一览表!!! 金发科技主力资金净流入19.2

1月9日,周五A股主力资金流入流出一览表!!! 金发科技主力资金净流入19.2
1月9日,周五A股涨停股票一览表!!!

锋龙股份今日成功晋级11连板,打开市场

1月9日,周五A股涨停股票一览表!!! 锋龙股份今日成功晋级11连板,打开市场

1月9日,周五A股涨停股票一览表!!! 锋龙股份今日成功晋级11连板,打开市场
1月9日,周五午盘主力暗盘资金流入一览表!!!

易点天下主力暗盘资金大幅流入1

1月9日,周五午盘主力暗盘资金流入一览表!!! 易点天下主力暗盘资金大幅流入1

1月9日,周五午盘主力暗盘资金流入一览表!!! 易点天下主力暗盘资金大幅流入1
1月9日,周五A股午盘主力资金流入流出一览表!!!

金发科技主力资金大幅流入1

1月9日,周五A股午盘主力资金流入流出一览表!!! 金发科技主力资金大幅流入1

1月9日,周五A股午盘主力资金流入流出一览表!!! 金发科技主力资金大幅流入1
1月9日,周五早盘A股热门人气股!!!

金风科技参股蓝箭航天,大柚子加持,目前

1月9日,周五早盘A股热门人气股!!! 金风科技参股蓝箭航天,大柚子加持,目前

1月9日,周五早盘A股热门人气股!!! 金风科技参股蓝箭航天,大柚子加持,目前
1月9日,周五早盘A股主力资金流向图!!!

金风科技主力资金大幅流入27.99

1月9日,周五早盘A股主力资金流向图!!! 金风科技主力资金大幅流入27.99

1月9日,周五早盘A股主力资金流向图!!! 金风科技主力资金大幅流入27.99
1月9日,周五A股主力资金流入流出一览表!!!

利欧股份主力资金大幅流入16.

1月9日,周五A股主力资金流入流出一览表!!! 利欧股份主力资金大幅流入16.

1月9日,周五A股主力资金流入流出一览表!!! 利欧股份主力资金大幅流入16.
1月9日,周五午盘主力暗盘资金流入流出图!!!

易点天下主力暗盘资金大幅流入1

1月9日,周五午盘主力暗盘资金流入流出图!!! 易点天下主力暗盘资金大幅流入1

1月9日,周五午盘主力暗盘资金流入流出图!!! 易点天下主力暗盘资金大幅流入1
1月9日,尾盘10分钟主力净额流入榜!!!

金发科技尾盘10分钟主力净流入2.

1月9日,尾盘10分钟主力净额流入榜!!! 金发科技尾盘10分钟主力净流入2.

1月9日,尾盘10分钟主力净额流入榜!!! 金发科技尾盘10分钟主力净流入2.