群发资讯网

小小铅笔事的文章

高考发生这样的事情属于重大失误!“条形码因印刷有误没有发放”,有人要受处分了!海

高考发生这样的事情属于重大失误!“条形码因印刷有误没有发放”,有人要受处分了!海

高考发生这样的事情属于重大失误!“条形码因印刷有误没有发放”,有人要受处分了!海
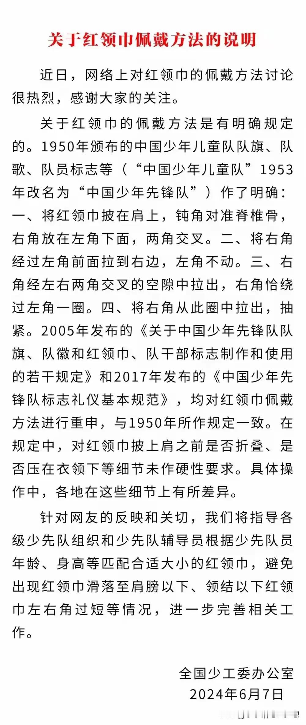
红领巾佩戴问题讨论了好几天,全国少工委终于发话了!这件事情也算是有一个官方正面的

红领巾佩戴问题讨论了好几天,全国少工委终于发话了!这件事情也算是有一个官方正面的

红领巾佩戴问题讨论了好几天,全国少工委终于发话了!这件事情也算是有一个官方正面的
全国高考作文大汇合,看完考题,感觉自己就像个文盲,我大致是写不出来了,嗯,不过好

全国高考作文大汇合,看完考题,感觉自己就像个文盲,我大致是写不出来了,嗯,不过好

全国高考作文大汇合,看完考题,感觉自己就像个文盲,我大致是写不出来了,嗯,不过好
去年那个炸毛哥,水牛仔又来哦!这次他的底都被这个主持人扒光了!他叫水牛仔,本名冯

去年那个炸毛哥,水牛仔又来哦!这次他的底都被这个主持人扒光了!他叫水牛仔,本名冯

去年那个炸毛哥,水牛仔又来哦!这次他的底都被这个主持人扒光了!他叫水牛仔,本名冯
看的我热泪盈眶!高考的首日,张桂梅校长在学生的搀扶下送考,这是她送考的第14年,

看的我热泪盈眶!高考的首日,张桂梅校长在学生的搀扶下送考,这是她送考的第14年,

看的我热泪盈眶!高考的首日,张桂梅校长在学生的搀扶下送考,这是她送考的第14年,
真的,这么重要的时刻,年年都有高考忘记带身份证,穿的金属衣服的,每次都是劳烦警察

真的,这么重要的时刻,年年都有高考忘记带身份证,穿的金属衣服的,每次都是劳烦警察

真的,这么重要的时刻,年年都有高考忘记带身份证,穿的金属衣服的,每次都是劳烦警察
17岁女孩酷似87年陈晓旭版林黛玉的当事女生发声,称自己也觉得很巧合,因为她的生

17岁女孩酷似87年陈晓旭版林黛玉的当事女生发声,称自己也觉得很巧合,因为她的生

17岁女孩酷似87年陈晓旭版林黛玉的当事女生发声,称自己也觉得很巧合,因为她的生
果然,跟神仙搭上边的东西,都卖的贼贵,这一棵桃树一只桃子拍出了13.8万的天价,

果然,跟神仙搭上边的东西,都卖的贼贵,这一棵桃树一只桃子拍出了13.8万的天价,

果然,跟神仙搭上边的东西,都卖的贼贵,这一棵桃树一只桃子拍出了13.8万的天价,
看了这个我开始瑟瑟发抖了,我家也是两个儿子,将来万一也是遇到这种情况,我该怎么办

看了这个我开始瑟瑟发抖了,我家也是两个儿子,将来万一也是遇到这种情况,我该怎么办

看了这个我开始瑟瑟发抖了,我家也是两个儿子,将来万一也是遇到这种情况,我该怎么办
都怪你们乱截屏,现在上班都穿长的了![捂脸]四川自贡交警帅哥陈俊……

都怪你们乱截屏,现在上班都穿长的了![捂脸]四川自贡交警帅哥陈俊……

都怪你们乱截屏,现在上班都穿长的了![捂脸]四川自贡交警帅哥陈俊……
唉,孩子真的太惨,男的就不能看在孩子的份上,放过他的妈妈吗?现在他们两个都没了,

唉,孩子真的太惨,男的就不能看在孩子的份上,放过他的妈妈吗?现在他们两个都没了,

唉,孩子真的太惨,男的就不能看在孩子的份上,放过他的妈妈吗?现在他们两个都没了,
悲哀了,滚刀肉的婆婆,愚孝的老公,不懂事的大姑姐,一家子没有一个正常的!黑龙江,

悲哀了,滚刀肉的婆婆,愚孝的老公,不懂事的大姑姐,一家子没有一个正常的!黑龙江,

悲哀了,滚刀肉的婆婆,愚孝的老公,不懂事的大姑姐,一家子没有一个正常的!黑龙江,
这个举动无疑是这届电影节里最闪耀的明星了,这个女人绝了,她做出了一个让世界震惊的

这个举动无疑是这届电影节里最闪耀的明星了,这个女人绝了,她做出了一个让世界震惊的

这个举动无疑是这届电影节里最闪耀的明星了,这个女人绝了,她做出了一个让世界震惊的
又一次被祖国母亲狠狠的感动了!当巴勒斯坦的孩子们遭受了战争的伤害,食不果腹,眼看

又一次被祖国母亲狠狠的感动了!当巴勒斯坦的孩子们遭受了战争的伤害,食不果腹,眼看

又一次被祖国母亲狠狠的感动了!当巴勒斯坦的孩子们遭受了战争的伤害,食不果腹,眼看
如何为人师表啊?一位商家称,自己接到了陕西一个幼儿园老师的集体订单,她们一共下了

如何为人师表啊?一位商家称,自己接到了陕西一个幼儿园老师的集体订单,她们一共下了

如何为人师表啊?一位商家称,自己接到了陕西一个幼儿园老师的集体订单,她们一共下了
我想问问,现在的红领巾新叠法是谁改的?我很清楚的记得小时候老师告诉我们,红领巾是

我想问问,现在的红领巾新叠法是谁改的?我很清楚的记得小时候老师告诉我们,红领巾是

我想问问,现在的红领巾新叠法是谁改的?我很清楚的记得小时候老师告诉我们,红领巾是
泪目了!近日,安徽,一名女子把车停在路边等待的户主,一位老大爷突然走了过,拿着一

泪目了!近日,安徽,一名女子把车停在路边等待的户主,一位老大爷突然走了过,拿着一

泪目了!近日,安徽,一名女子把车停在路边等待的户主,一位老大爷突然走了过,拿着一
一位男子来到了河南省焦作市修武县的5A级景区云台山,这里号称“亚洲第一高瀑布”的

一位男子来到了河南省焦作市修武县的5A级景区云台山,这里号称“亚洲第一高瀑布”的

一位男子来到了河南省焦作市修武县的5A级景区云台山,这里号称“亚洲第一高瀑布”的

真的笑死我了,一天的快乐都是这个视频给的,这是新型的乞讨方式,本来是赞美的语言,

真的笑死我了,一天的快乐都是这个视频给的,这是新型的乞讨方式,本来是赞美的语言,
“万万没想到”是万万没想到自己经验那么丰富也遇难!“万万没想到”他是知名的一名户

“万万没想到”是万万没想到自己经验那么丰富也遇难!“万万没想到”他是知名的一名户

“万万没想到”是万万没想到自己经验那么丰富也遇难!“万万没想到”他是知名的一名户