群发资讯网

标签: 覆铜板

🚀PTFE(聚四氟乙烯):AI算力浪潮下的材料新贵🔥核心催化英伟达GTC

🚀PTFE(聚四氟乙烯):AI算力浪潮下的材料新贵🔥核心催化英伟达GTC

PCB涨价潮再添一把火!日本巨头宣布涨价30%!从CCL到PCB,涨价潮席卷全产

PCB涨价潮再添一把火!日本巨头宣布涨价30%!从CCL到PCB,涨价潮席卷全产

覆铜板、PCB涨价概念!日本半导体材料厂Resonac宣布自3月1日起调涨铜

覆铜板、PCB涨价概念!日本半导体材料厂Resonac宣布自3月1日起调涨铜

电子材料涨价:细分赛道一览!1.光纤光缆2.覆铜板(铜箔、电子布、树脂)3.PC

电子材料涨价:细分赛道一览!1.光纤光缆2.覆铜板(铜箔、电子布、树脂)3.PC

电子材料涨价:细分赛道一览!1.光纤光缆2.覆铜板(铜箔、电子布、树脂)3.PC

电子材料涨价:细分赛道一览!1.光纤光缆2.覆铜板(铜箔、电子布、树脂)3.PC

电子材料涨价:细分赛道一览!1.光纤光缆2.覆铜板(铜箔、电子布、树脂)

电子材料涨价:细分赛道一览!1.光纤光缆2.覆铜板(铜箔、电子布、树脂)

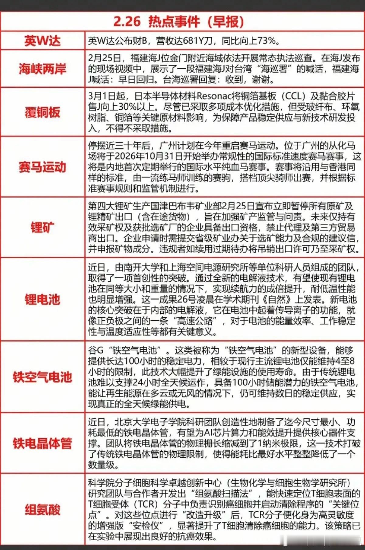
2.26周四财经热点事件汇总!1.英伟达财报2.覆铜板涨价3.锂矿资源4.铁

2.26周四财经热点事件汇总!1.英伟达财报2.覆铜板涨价3.锂矿资源4.铁

2.26周四财经热点事件汇总!1.英伟达财报2.覆铜板涨价3.锂矿资

2.26周四财经热点事件汇总!1.英伟达财报2.覆铜板涨价3.锂矿资

中国科学家发明的纤维芯片,将来会被哪些公司先生产?对哪些股票会有利?一、先生

中国科学家发明的纤维芯片,将来会被哪些公司先生产?对哪些股票会有利?一、先生

供应商和业内人士预计,玻璃纤维制造商将掀起第二轮涨价潮。计划月度调价幅度为

供应商和业内人士预计,玻璃纤维制造商将掀起第二轮涨价潮。计划月度调价幅度为

涨价题材——概念股,全面梳理!一、算力相关材料、AI1.覆铜

涨价题材——概念股,全面梳理!一、算力相关材料、AI1.覆铜

当前的电子布,就如25年的光模块,核心玩家仅此8家:1、中国巨石2025年三季报

当前的电子布,就如25年的光模块,核心玩家仅此8家:1、中国巨石2025年三季报净利润25.68亿元,同比增长67.51%核心优势:中国建材集团旗下,产能规模全球第一的玻璃纤维生产企业。2、国际复材2025年报预告净利润2.600亿元至3.500亿元,增长幅度为1.73倍至1.99倍云南国资旗下,风电纱及织物全球市占率超25%,在高端绝缘纱等领域也占据市场领先地位。3、中材科技2025年报预告净利润15.50亿元至19.50亿元,增长幅度为73.79%至118.64%核心优势:开发出介电损耗更低的第二代产品,打破国外技术垄断,实现国产替代。4、宏和科技2025年报预告净利润1.927亿元至2.255亿元,增长幅度为7.45倍至8.89倍核心优势:具备生产4微米超细电子级玻璃纤维纱线的能力,已进全球前十大覆铜板厂商的供应链。5、金安国纪净利润2.800亿元至3.600亿元,增长幅度为6.56倍至8.71倍核心优势:中国覆铜板行业排名前三,实现“玻纤布-覆铜板-PCB”全产业链覆盖。6、长海股份2025三季报净利润净利润2.57亿元,同比增长27.16%核心优势:拥有从玻纤材料制造的完整产业链,为短切毡及湿法薄毡细分领域领军者。7、山东玻纤2025三季报净利润-21.38万元,同比增长99.81%核心优势:山东国资委旗下的玻璃纤维及其制品生产商。8、菲利华2025三季报净利润3.34亿元,同比增长42.23%核心优势:推出M9级电子布布产品,专为适配英伟达Rubin架构等超高速算力平台。
电子布产业链概念全梳理AI算力爆涨的背后,它才是AI服务器的“生命脉络”——没有

电子布产业链概念全梳理AI算力爆涨的背后,它才是AI服务器的“生命脉络”——没有

新一轮涨价题材梳理AI相关覆铜板原材料:$东材科技sh601208$、宏和

新一轮涨价题材梳理AI相关覆铜板原材料:$东材科技sh601208$、宏和

AI算力引爆,受益五大核心材料涨价潮!哪些龙头量价齐升,将领跑?2026年开

AI算力引爆,受益五大核心材料涨价潮!哪些龙头量价齐升,将领跑?2026年开

覆铜板板块活跃 宏和科技涨停

02月11日消息,截止13:05,覆铜板板块活跃,宏和科技涨停,金安国纪等个股涨幅居前。覆铜板板块活跃 宏和科技涨停 来源:新浪财经 发表时间:2026/02/11 13:05:19

覆铜板板块强势 宏和科技涨停

02月11日消息,截止11:15,覆铜板板块强势,宏和科技涨停,金安国纪等个股涨幅居前。覆铜板板块强势 宏和科技涨停 来源:新浪财经 发表时间:2026/02/11 11:15:52

覆铜板板块大涨 宏和科技涨停

02月11日消息,截止11:00,覆铜板板块大涨,宏和科技涨停,华正新材、金安国纪等个股涨幅居前。覆铜板板块大涨 宏和科技涨停 来源:新浪财经 发表时间:2026/02/11 11:00:42

覆铜板板块走强 宏和科技涨停

02月11日消息,截止10:30,覆铜板板块走强,宏和科技涨停,金安国纪、生益科技等个股涨幅居前。覆铜板板块走强 宏和科技涨停 来源:新浪财经 发表时间:2026/02/11 10:30:30

覆铜板板块大涨 金安国纪涨停

02月11日消息,截止10:15,覆铜板板块大涨,金安国纪、宏和科技涨停。覆铜板板块大涨 金安国纪涨停 来源:新浪财经 发表时间:2026/02/11 10:15:25

覆铜板板块活跃 金安国纪涨停

02月11日消息,截止09:45,覆铜板板块活跃,金安国纪、宏和科技涨停,华正新材、生益科技等个股涨幅居前。覆铜板板块活跃 金安国纪涨停 来源:新浪财经 发表时间:2026/02/11 09:45:15

沪电股份:公司不生产覆铜板,回应自研覆铜板相关问题

投资者提问: 公司自研低损耗覆铜板材料的成本优势(较进口低20%),是否已实现完全自主量产且满足高端订单需求?董秘回答(沪电股份SZ002463): 公司不生产覆铜板,谢谢!
AI点燃电子材料涨价的“三重火”,你的手机电脑会变贵吗?覆铜板/电子布:AI服务

AI点燃电子材料涨价的“三重火”,你的手机电脑会变贵吗?覆铜板/电子布:AI服务

生益科技:公司有全系列高速覆铜板

生益科技:公司有全系列高速覆铜板

证券日报网讯2月6日,生益科技在互动平台回答投资者提问时表示,公司有全系列高速覆铜板,有不同等级高速覆铜板针对应用在不同传输速率的产品,可以满足服务器、数据中心、交换机、光模块等应用领域的需求,并与国内外各大终端...

生益科技:2025年净利润同比预增87%—98%覆铜板销量同比上升

转自:证券时报 人民财讯1月29日电,生益科技(600183)1月29日披露2025年度业绩预告,公司预计2025年度实现...在报告期内,公司覆铜板销量同比上升,覆铜板产品营业收入增加,同时持续优化产品结构提升毛利率,推动盈利水平提升。
6家A股公司净利同比预增超10倍, 最高4379%

6家A股公司净利同比预增超10倍, 最高4379%

华正新材:高频高速覆铜板在数据中心的应用及特点

投资者提问: 董秘你好,请问贵司的产品在数据中心具体有哪些...您好,公司高频高速覆铜板可应用于数据中心的服务器、交换机和路由器、光模块等应用领域,拥有不同等级不同类别的产品可满足客户的多种需求。感谢您对公司的关注!

覆铜板产业掀起扩产潮 核心材料国产替代加速

“根据我们近期的了解,覆铜板产业正在进入新一轮景气,一些企业春节都不放假。1月25日,国内某知名酚醛树脂企业负责人对证券时报记者称,“在国产覆铜板产业崛起进程中,核心材料的国产替代有望加速”。纷纷加码高性能覆铜板 ...
新一轮涨价潮正加速来袭,AI、化工、金属等核心赛道的投资机会也随之清晰浮现。在A

新一轮涨价潮正加速来袭,AI、化工、金属等核心赛道的投资机会也随之清晰浮现。在A

今天商业航天又是暴涨,村里通过沪深300ETF打压几次,真是打不死的小强[笑着哭]

今天商业航天又是暴涨,村里通过沪深300ETF打压几次,真是打不死的小强[笑着哭]

1.23周五连板高度梳理,带你揭秘20只涨停股!"股市热点聚焦:商业航天、光

1.23周五连板高度梳理,带你揭秘20只涨停股!"股市热点聚焦:商业航天、光

1月22日,全天封板复盘。

1月22日,全天封板复盘。

1月22日,全天封板复盘。
PCB产业链各环节的龙头公司分类汇总上游材料覆铜板(CCL)龙头:生益科

PCB产业链各环节的龙头公司分类汇总上游材料覆铜板(CCL)龙头:生益科

多只牛股业绩出炉! 002636, 预计盈利增长超6倍!

多只牛股业绩出炉! 002636, 预计盈利增长超6倍!

投资者提问:请问董秘,公司何时发布业绩预减公告?覆铜板业务亏损严重吗?

投资者提问: ...覆铜板业务亏损严重吗?董秘回答(宝鼎科技SZ002552): 投资者您好,根据深交所《上市规则》相关规定,若满足业绩预告条件,上市公司应在会计年度结束后的1个月内披露年度业绩预告,谢谢关注!
昆山又添一家百亿级企业!就在昆山周市镇,一家扎根了28年的台资企业——台光电

昆山又添一家百亿级企业!就在昆山周市镇,一家扎根了28年的台资企业——台光电

千亿覆铜板龙头,大动作!

千亿覆铜板龙头,大动作!

1月4日晚间,覆铜板行业龙头生益科技发布公告称,公司与东莞松山湖高新技术产业开发区管理委员会签订项目投资意向协议,意向投资金额约45亿元,投资于高性能覆铜板项目。该项目投资不属于关联交易,也不构成相关规定的重大资产...

生益科技签订45亿元投资意向协议 加码高性能覆铜板布局

1月4日晚,生益科技(600183)披露公告称,公司与东莞松山湖高新技术产业开发区管理委员会签订《项目投资意向协议》,拟投资约45亿元建设高性能覆铜板项目。此次投资是在东莞市政府推动公司万江老厂区地块收储一揽子解决方案基础...

宝鼎科技:主要产品为覆铜板等,无商业航天领域订单

投资者提问: 董秘你好,请问公司有商业航天领域的订单吗?董秘回答(宝鼎科技SZ002552): 投资者您好,公司主要产品为覆铜板、铜箔及成品金,主要客户为印制电路板厂家及黄金精炼企业,无商业航天领域的订单。谢谢关注!
覆铜板:12月涨价两次 最核心8家企业梳理

覆铜板:12月涨价两次 最核心8家企业梳理

覆铜板(CCL):是由铜箔、树脂、玻纤布经热压制成的核心基材,堪称PCB(印刷电路板)的“骨架”,承担导电、绝缘、结构支撑三大关键功能。从AI服务器到新能源汽车,从5G基站到折叠屏手机,所有电子设备的信号传输与电路稳定都...
英伟达相关产业链受关注,M9材料领域聚焦五大细分方向:一是以上游树脂为核心,东材

英伟达相关产业链受关注,M9材料领域聚焦五大细分方向:一是以上游树脂为核心,东材

调研|涨价周期开启:覆铜板(CCL)产业及供应格局梳理

事件:12月26日,建滔积层板(全球最大的覆铜板制造商)再发涨价函,迫于成本压力,对所有产品价格上调10%;此为建滔本月第二次涨价。一.覆铜板概览 覆铜板(CCL)是由增强材料、树脂和铜箔通过热压成型的板状材料,在PCB产业...
前瞻布局 引领创新 生益科技持续领跑覆铜板赛道

前瞻布局 引领创新 生益科技持续领跑覆铜板赛道

生益科技深耕覆铜板及相关电子材料领域四十年,2013年以来,其硬质覆铜板销售额持续保持全球第二的领先地位,是名副其实的全球刚性覆铜板行业的龙头企业 无人驾驶物流车来回穿梭,工人们开着小叉车装货卸货…正午时分,生益...
英伟达M9材料!核心龙头股英伟达M9材料是目前最高性能的CCL覆铜板材料,能够满

英伟达M9材料!核心龙头股英伟达M9材料是目前最高性能的CCL覆铜板材料,能够满

南亚新材拟定增不超9亿扩产覆铜板 抢抓算力基建机遇净利连续7季增长

南亚新材(688519.SH)拟加码高阶高频高速覆铜板产能。12月22日晚间,南亚新材发布2025年度向特定对象发行A股股票预案,公司计划募集资金总额不超过9亿元,用于建设“基于AI算力的高阶高频高速覆铜板研发及产业化项目”和补充...

南亚新材拟定增募资不超过9亿元 用于高阶高频高速覆铜板等项目

南亚新材(688519)12月22日晚间公告,公司拟定增募资不超过9亿元,扣除发行费用后的净额拟用于基于AI算力的高阶高频高速覆铜板研发及产业化项目、补充流动资金。南亚新材主营业务为覆铜板和粘结片等复合材料及其制品的设计、...

同宇新材:产品用于覆铜板,广泛应用多领域

投资者提问: 公司酚醛型环氧树脂是否适用于...公司专注于电子树脂的研发、生产和销售,产品主要应用于覆铜板的生产。公司产品通过覆铜板(CCL)企业、PCB企业,广泛应用于计算机、消费电子、汽车电子、通讯设备和服务器等领域。
11月20日,全天封板复盘。

11月20日,全天封板复盘。

英伟达M9产业链

英伟达M9产业链

电路绝缘+导电双保障,覆铜板(CCL)适配多场景电子设备

电路绝缘+导电双保障,覆铜板(CCL)适配多场景电子设备

此外,根据不同设备需求,覆铜板还可分为高频覆铜板、高导热覆铜板等类型,适配消费电子、汽车电子、工业控制等不同领域。随着电子设备向小型化、高集成化发展,覆铜板也在不断优化厚度与性能,更好地满足电路设计需求。部分...

沪电股份:公司不生产覆铜板,主营印制电路板

投资者提问: 沪电股份有没有m9级覆铜板,什么时候量产 董秘回答(沪电股份SZ002463): 您好,公司不生产覆铜板,公司主营业务是印制电路板,谢谢!
当升 20 吨材料落地:覆铜板筑牢固态电池封装防线

当升 20 吨材料落地:覆铜板筑牢固态电池封装防线

当升科技固态电池材料量产的消息,让封装材料成为产业链焦点—其超高镍材料的活性成分易与空气反应,覆铜板凭借“绝缘+阻隔”双重特性,成为电池封装的核心材料。这一关联正随着产业化推进愈发清晰。固态电池封装对覆铜板提出...
固态电池,增长最快的10家公司(三季报)第10名:德尔股份主营业务:汽车零部件系

固态电池,增长最快的10家公司(三季报)第10名:德尔股份主营业务:汽车零部件系

固态电池,增长最快的10家公司(三季报)第10名:德尔股份主营业务:汽车零部件系统业绩情况:2025三季报归母净利润同比增长228.13%固态电池:公司在上海建成固态电池样品试制线,2025年6月启动中试线建设,且第三代固态电池产品正在研制中,产业化进程领先。第9名:信德新材主营业务:负极包覆材料产品业绩情况:2025三季报归母净利润同比增长246.2%固态电池:公司负极包覆材料客队固态电池中石墨负极材料进行包覆,与同行相比,公司产品结焦值上限更高、范围更广、杂质含量更少、效果更好。第8名:骄成超声主营业务:超声波焊接、裁切及检测设备业绩情况:2025三季报归母净利润同比增长359.81%固态电池:公司超声波焊接设备可用于固态电池极耳焊接,并在24年已形成小批量订单,后续前景广阔。第7名:巨一科技主营业务:智能装备与新能源汽车电机电控零部件业绩情况:2025三季报归母净利润同比增长359.88%固态电池:公司在24年参与了某整车客户的半固态电池项目,为其提供自动装测生产线,并在今年发布新型固态电池解决方案。第6名:多氟多主营业务:高性能无机氟化物、电子化学品、新能源电池及材料业绩情况:2025三季报归母净利润同比增长407.74%固态电池:目前,公司研发的固态电解质离子电导率、能量密度、循环寿命等指标较好,已具备生产装车能力。第5名:国轩高科主营业务:动力电池、储能电池等业务业绩情况:2025三季报归母净利润同比增长514.35%固态电池:公司是固态电池领域领先企业,全固态电池技术突破商业化,金石全固态电池实现装车验证,技术壁垒构建长期竞争优势。第4名:科力远主营业务:锂电池材料、动力电池、储能电池等业绩情况:2025三季报归母净利润同比增长539.97%固态电池:公司固态电池研发突破,完成干法电极中试,并与中固时代合作推进半固态电池市场化应用,2026年有望量产。第3名:华正新材主营业务:覆铜板及粘结片、复合材料和膜材料业绩情况:2025三季报归母净利润同比增长1042.19%固态电池:公司针对固态电池对封装材料的高要求,开发了HZM-9系列固态电池铝塑膜,并进入固态电池知名企业验证阶段。第2名:杉杉股份主营业务:锂电池负极材料和偏光片业务业绩情况:2025三季报归母净利润同比增长1121.72%固态电池:公司自主研发的半固态电池正极材料H89A已量产并实现市场应用,并正在建设千吨级硬碳产线,可用于半固态电池领域。第1名:楚江新材主营业务:铜基材料研发与制造业绩情况:2025三季报归母净利润同比增长2089.49%固态电池:公司开发的高强高导铜合金材料可用于固态电池的集流体,同时子公司项立科技可为固态电池电解质粉体制备提供热工装备。
PCB上游材料概念股梳理分析!受英伟达新一代芯片产品(Blackwell、Ru

PCB上游材料概念股梳理分析!受英伟达新一代芯片产品(Blackwell、Ru

英伟达M9材料…………仅供参考,不作为投资建议​​​

英伟达M9材料…………仅供参考,不作为投资建议​​​

英伟达M9材料相关概念梳理分析!整理了下英伟达M9芯片相关材料产业链的核心概念

英伟达M9材料相关概念梳理分析!整理了下英伟达M9芯片相关材料产业链的核心概念

英伟达M9材料最核心8家企业和概念股梳理(附名单)英伟达M9:是目前最高性能的

英伟达M9材料最核心8家企业和概念股梳理(附名单)英伟达M9:是目前最高性能的

接下来,崔东山将为大家梳理英伟达M9材料相关概念股,并筛选出最核心的8家企业,供

接下来,崔东山将为大家梳理英伟达M9材料相关概念股,并筛选出最核心的8家企业,供

10月27日,全天封板复盘。

10月27日,全天封板复盘。

10月27日,全天封板复盘。
技术聚焦|清研电子研发总监罗旭芳出席第二十六届中国覆铜板技术研讨会并发表主题演讲

技术聚焦|清研电子研发总监罗旭芳出席第二十六届中国覆铜板技术研讨会并发表主题演讲

10月16日,第二十六届中国覆铜板技术研讨会 在珠海隆重启幕,本届会议以“协同创新 赋能未来”为主题,荟聚覆铜板领域链头部企业与行业专家。作为覆铜板领域的代表企业,清研电子研发总监罗旭芳女士 受邀出席会议,并发表...
10月14日,全天封板复盘。

10月14日,全天封板复盘。