宁波大学教授、新传统中国画艺术中心主任 : 邹湘平
【摘要】:汪为胜教授提出的“新传统”理论,针对二十世纪中国画在文化认同危机、语言转型与全球化冲击下面临的困境,通过历史重构将二十世纪中国画的多元探索(如写实型、融合型、传统型)纳入传统序列,构建了一个动态开放的实践体系。其核心理念“立足国粹,表现时代”强调在继承晋唐宋写实传统与元明清写意精神的基础上,融合现代性转化与创新表达。该理论通过学术研讨、展览实践与教学传播,推动“新传统”从历史经验升华为当代创作范式,为全球化语境下中国画的民族主体性建构提供了理论支撑与实践路径,成为连接传统文脉与时代创新的重要学术成果。
【关键词】:新传统;汪为胜;中国画理论;守正创新;二十世纪中国画
步入21世纪的第二个十年,在全球文化交融与本土意识觉醒的双重语境下,中国画理论界不断深入探究如何在“守正创新”进程中构建具备时代精神的理论体系。与此同时,一种更着重从艺术史实践层面出发、致力于对二十世纪以来中国画创造性成果予以重新“命名”与“历史定位”的理论思潮渐趋明晰,并引发学界关注。
在这一理论发展脉络里,学者、美术理论家、画家汪为胜教授所提出的“新传统”理论,成为具有关键意义的学术见解,与于洋等学者偏向未来导向和体系化构建的“守正创新”理论形成对照,汪为胜的研究更倾向于“回溯性建构”与“实践性总结”。其核心关注点在于,通过重新梳理中国画内部发展的历史脉络,尤其是对二十世纪以来在中西文化碰撞背景下产生的多样化创作路径进行历史化归纳与价值认定,进而为当代中国画创作确立一个既根植历史又契合时代、富有生命力的“传统”参照体系。
汪为胜不仅提出理论构想,还通过组织系列学术研讨以及持续开展理论撰述,将“新传统”从一个术语通过展览策划逐步发展成为具有学术影响力和创作引导力的重要命题。他的理论贡献,呈现出一种有别于纯粹理论推演的范式,即从实际创作和历史经验中提炼“新传统”的另一种路径。
一、思想背景与问题意识:为何需要“新传统”?
汪为胜提出的“新传统”理论,是在对二十世纪以来中国画发展的整体脉络和历史进程进行深入反思与系统总结的基础上逐渐形成的。该理论并非无本之木,而是源于他对这一时期中国画创作所遭遇的多重困境——如文化认同危机、语言形式转型以及审美价值重构等——以及所取得的一系列重要成果的深刻体悟上的批判性思索。汪为胜敏锐地察觉到,在二十世纪的历史语境下,中国画始终承受着继承悠久民族传统与吸纳西方外来艺术影响的双重压力,其间既存在着深刻的矛盾,也面临着复杂的挑战。正是基于对这些结构性问题的洞察,他着力构建“新传统”这一理论架构,从观念和路径层面回应这一历史性课题。他的理论意识不仅具有鲜明的时代针对性,且直面当下艺术创作中的现实困境与创新需求,同时也体现出深厚的历史纵深度,将中国画在当代的探索与发展置于更为宏大的文化传承与全球对话脉络中予以审视和思考。
(一)应对双重危机:传统的僵化与身份的迷失
汪为胜凭借敏锐且深刻的洞察力,清晰地认识到,在当今多元发展的时代背景下,中国画传统的可持续性发展正面临来自内部系统和外部环境的双重严峻挑战。这些挑战不仅体现在艺术表现形式和技术层面的演变,更触及中国文化精神内核与艺术身份认同的深层次危机,亟待理论与实践的全面反思。
从内部体系分析,自元代始,历经明清时期的演进,文人画传统在艺术表现与审美境界达至鼎盛之后,逐渐显现出僵化与封闭之态势。其高度成熟与程式化在造就经典范式和笔墨典范的同时,也逐步丧失了自我更新与突破的内在动力。对传统程式的过度依赖、对笔墨语言的机械重复以及创作中普遍存在的模仿之风,致使艺术创作渐入停滞与保守的困境,鲜活的生命力感受和创造性的个性表达日益式微。因此,中国画内部迫切需要一场根本性、结构性的变革,以打破因循守旧的局面,重拾其表现力和时代感。
就外部环境而言,挑战更为深刻和本质。自近代以来,西方文化与艺术体系凭借技术优势和文化强势全面介入东方语境,不仅深刻改变了艺术创作的具体技法、材料运用和表现观念,更从哲学根基和认知方式上动摇了中国古老文化理解世界、表达世界的传统模式。西方写实主义的引入对中国画“重意轻形”的表现原则构成挑战,现代主义思潮的传播则进一步在审美理想和价值取向上对中国画造成深层次冲击,使传统中注重神韵、意境和气韵生动的美学标准面临被边缘化甚至解构的危机。

此外,随着二十世纪中国社会政治结构和意识形态的剧烈转型,艺术的功能与使命被重新界定。传统中国画在表现内容、社会功能乃至受众群体方面都遭遇前所未有的压力,被迫在新的历史条件下重新调整自身定位。它既要响应国家、民族和时代的宏大召唤,参与社会叙事的构建,又需在艺术本体的语言和精神中探寻存续与创新的根基,这双重任务之间的张力构成了前所未有的挑战。
在内部活力衰退、外来文化冲击和社会急剧变革的三重压力交织下,中国画陷入了严重的身份焦虑和方向性困惑:是延续文人画所推崇的笔墨意趣、文化雅韵和心灵修养的传统路径?还是彻底转向西方写实绘画的科学性、立体感和现实再现?是融入现代主义的形式抽象、观念实验和个体表达?还是主动参与社会现实主义叙事,服务大众审美并承载意识形态诉求?每一种选择都意味着对不同文化价值、历史传统和时代需求的艰难权衡,也必将深刻影响中国画未来的命运和走向。
(二)确认二十世纪的探索成果:为“现代转型”正名
面对上述深刻且复杂的时代危机,二十世纪的中国画家群体开展了一系列功绩卓著、多元丰富且影响广泛的艺术探索与实践。在社会急剧变革、中西文化剧烈冲突的浪潮中,他们以笔墨回应时代命题,既勇于直面现实困境,又持续回溯与探寻传统精华,开创了诸多前所未有的艺术风格与表现途径。然而,汪为胜认为,尽管这些艺术实践成果丰硕、形式多样、观念极富创新性,且确实为中国画的发展注入了全新的生机与时代活力,但在理论构建与艺术史叙述层面,尚未获得充分、恰当且系统化的历史定位与价值判定。这些探索常被学界简单归为“反传统的激进尝试”“中西融合的形式试验”,或被某些评论视作特定历史时期的“权宜之策”或“过渡形态”,其背后蕴含的延续民族艺术命脉、并在创造性转化中真正开启未来可能性的“传统性”,至今未得到充分而深入的学术关注和理论确证。
正因如此,汪为胜提出了具有重构意义的核心概念——“新传统”,其重要意图之一便是为二十世纪中国画所经历的曲折而丰富的现代化历程进行整体性的历史正名与理论重构。他指出,在这百年间,中国画家在应对外来文化冲击、应对自身文化危机的艰难进程中,形成的那些具有代表性、成熟且影响深远的创作范式、笔墨语言与美学观念,实际上已逐步构建起一个崭新的、动态的、具有内在连贯性的艺术传统。这个“新传统”并非对古典传统的简单否定或断裂,而是在新的历史与社会语境下,对传统精神内核与笔墨方法体系进行的创造性转化与有机拓展。他特别强调,“今日之创新,明日之传统”。这一极具洞察力的论断,不仅深刻反映了艺术史本身动态发展、不断再生的本质特征,也旨在将二十世纪中国画的大量实践成果经典化、传统化,从而为当代艺术创作者提供一个比明清文人画体系更贴合当下现实、更具参考价值与启示意义的继承谱系与创新起点。
(三)回应全球化时代的本体追问:民族绘画的当代立足点
进入21世纪,伴随全球化进程的不断深入,各国文化在前所未有的广度与深度上实现了相互交融。从表象来看,围绕文化立场与价值评判的争论似已渐趋平息,文化多元主义成为被广泛认可的主流观念,甚至成为一种“政治正确”。然而,在这种看似开放、包容的表象背后,艺术领域所面临的某些根本性问题不仅未得到解决,反而在全球化语境的复杂性以及文化权力关系暗流涌动的影响下,变得愈发尖锐和突出。

汪为胜针对中国画在当代的处境以及未来发展方向,提出了一系列直指艺术本体的深刻问题:在艺术表达形式与视觉语言日益多样化甚至呈现碎片化特征的时代背景下,中国画是否必然走向分散化、各自为阵、自行探索发展路径的局面?为了融入所谓“世界艺术”的主流叙事与评价体系,是否必须牺牲中国画作为一种独特视觉文化的清晰边界,陷入“西方视觉语汇加中国元素”的简单表层拼贴与符号挪用?更进一步而言,作为承载中华民族悠久审美特质与深层文化精神的独特绘画形式,中国画区别于其他绘画体系的本质特征、核心价值以及不可替代性,究竟应如何界定与维系?
在汪为胜看来,这些关键问题的解决绝不能依赖于对外部文化理论框架的生硬移植或机械套用,而应深深扎根于中国画自身的本体语境、内在逻辑以及历史发展脉络之中。他强调,中国画的当代演进与转型迫切需要建立在对自身艺术传统的清晰认知、深刻理解以及创造性转化之上。为此,他引用了一句寓意深刻且极具象征意义的论断:“任何民族艺术只有立足于丰厚的民族土壤,才会生长出绚烂夺目的花朵。”这句话不仅精准契合了他一贯坚持的核心观点,即真正具有生命力的艺术必然源自其深厚的民族文化根基,同时也为他着力倡导与构建的“新传统”理论提供了坚实的思想基础和理论支撑。

所谓“新传统”理论,并非对古典传统的简单重复、机械复制或被动承袭,而是立足于当代文化视野与问题意识,对二十世纪以来中国画在转型与变革过程中的重要实践成果、路径探索以及理论思考进行系统的梳理、批判与提炼。该理论旨在甄别哪些创作方法、形式语言以及美学原则在实践中被证实是有效、可持续且具有文化延续价值的,进而明确中国画在二十一世纪全球文化语境下得以存续、发展与创新的内在依据,即其鲜明的民族本体性与文化主体性。最终,这一理论建构的深层意图在于从根本上回应全球化所引发的文化同质化倾向与身份认同模糊的危机,为中国画的当代发展探寻并确立一条既深深植根于民族传统,又能够面向未来、实现创造性转化的自主发展道路。
二、理论基石:对“传统”的历史性解构与重构
汪为胜提出的“新传统”理论并非毫无依据的主观臆想或脱离现实的虚幻构想,而是立足于对中国绘画“传统”概念开展深入、系统且具历史深度的剖析与重构。他未将“传统”简单视为单一、静态或含混的尊崇符号,而是借助精细的史学梳理、语境还原以及理论构建,深刻揭示出传统内部实际存在的丰富多元性、阶段性的风格嬗变以及持续自我演进的动态机制。此理论构建不仅彰显了对文化传承脉络的充分敬重,更呈现出一种开放、包容且具批判性的当代学术视角,在回归与重塑之间架起了一座辩证且富有创造性的理论桥梁。
(一)解构单一传统观:提出“两大传统”说
汪为胜先生于艺术理论领域最具开创性与深刻洞察力的贡献之一,是首次系统且清晰地将历史悠久的中国古代绘画传统划分为两个既相互独立又存在内在联系的重要体系,即“晋唐宋传统”与“元明清传统”。他以魏晋南北朝至晚清这一漫长历史阶段为宏观背景,构建了一个完整且具有内在逻辑的中国绘画发展框架,并在此基础上进行了具有理论深度与历史洞察力的时代划分。
这一划分精准地揭示了“晋唐宋传统”注重写实、崇尚形神兼备的审美理想,与“元明清传统”逐渐转向写意、强调主观表达和精神超越的艺术追求之间的本质差异,同时深刻阐明了两大体系在历史演变过程中相互交融、彼此渗透的复杂关系。汪为胜凭借其广阔的学术视野和严谨的史学分析,突破了以往研究中机械分期或流派罗列的局限,为中国美术史的认知与阐释提供了新的理论视角和方法论支撑,对后续相关研究具有重要的启示意义和学术价值。
1.“绘”的传统:晋唐宋的写实与绘画性
汪为胜认为,从晋代至宋代,中国绘画艺术的核心特质主要体现在“绘”的精神追求与实践传统里。此阶段的绘画创作,在技法层面不仅着重以造型为根基,更注重形与神的有机融合,致力于真实且深刻地反映客观世界的内在本质。其背后的精神支撑,一方面源于儒家思想中“成教化、助人伦”的社会责任观念,强调艺术应具备道德教化与伦理构建的功能;另一方面,伴随时代的演变,绘画主题逐渐向山水自然领域拓展,体现出士人阶层“林泉高致”的隐逸理想与审美超越。
在这一传统之下,艺术家们致力于运用高度精湛、工致细腻的笔法,客观且真实地描绘物象,彰显出卓越的绘画技艺与写实能力。例如,展子虔的《游春图》凭借精微的笔触捕捉自然景物的生机与韵律,对山水、人物的布局与刻画极为考究;张萱的《捣练图》通过对女性劳动场景的细致描绘,不仅再现了唐代宫廷生活的片段,更体现出对日常题材的严肃态度;而张择端的《清明上河图》,更是以宏大的视角和缜密的构图,如实记录了北宋都城汴京的社会风貌与市井生活,其场景之丰富、细节之详实,堪称写实艺术的巅峰典范。这些作品共同反映出当时艺术家在认识客观世界、把握现实真相方面所付出的巨大努力与卓越精神。

这一绘画传统最终凝练为一种雍容广阔、恢宏堂皇的审美气象,既体现出高贵典雅的文化品格,又保持了法度严谨、精致工整的艺术格调,为后世留存了厚重而辉煌的艺术遗产。
2.“写”的传统:元明清的写意与笔墨心性
元代在汪为胜的研究视域中,被视为中国绘画史具有转折意义的关键节点,此时期开创并确立了以水墨写意为核心的文人画传统,为中国绘画开辟了崭新局面。这一绘画传统的本质特征可归纳为“写”,其背后蕴含着深厚的哲学思想,特别是道家所倡导的“任自然”“天人合一”理念,以及禅宗思想中的顿悟与空灵境界。在艺术追求方面,元代绘画逐渐摒弃了唐宋时期注重形似、再现客观的创作倾向,转而强调“不求形似”,主张“聊写胸中逸气”,着重突出主观情感与个人意志的表达。
赵孟頫提出的“书画同源”理论,从观念和实践层面进一步强化了“写”的表现形式。该理论从根本上削弱了绘画中“绘”的工艺性与装饰性,更加重视“写”的书写性、直接性以及心性的自然抒发。笔墨不再仅仅是造型的手段,其自身的形式趣味与审美独立性愈发显著,中国画的表现风格也由此从唐宋时期的“刻画”“刻实”,逐渐转变为元明清时期所崇尚的“萧疏”“松秀”意境。
此后,王蒙、沈周乃至“清四僧”等一批重要画家,进一步将这种注重隐逸思想、抒发性灵、讲求诗、书、画、印相结合的文人画传统推向了极致,使其成为中国艺术史上具有深远影响力的审美范式。
汪为胜犀利地指出这两大传统各有优劣:“晋唐宋绘画在塑造形象方面表现出色,但笔墨意趣有所欠缺;元明清绘画笔墨趣味丰富,但易陷入随意涂抹的境地。”这一辨析彻底破除了将“传统”等同于“文人画传统”的狭隘认知,为理解中国画的丰富性提供了历史视角,也为二十世纪的诸多创新(如重新引入写实精神)提供了坚实的历史合法性依据。
(二)重构传统演进观:将二十世纪纳入“传统”序列
在深入确立两大古代绘画传统的前提下,汪为胜创新性地提出了第三大传统的理论设想,即二十世纪以来逐步形成的“现代传统”,亦可称为“新传统”的雏形架构。他认为,当历史进入二十世纪,中国画发展进程中出现了一个前所未有的关键变量,即“外来文化元素的强势介入”。在西学东渐浪潮的强烈冲击与影响下,以康有为、陈独秀等为代表的维新变革人士,通过对中国画的激烈批判与深刻反思,从根本上引发了传统艺术变局的思想开端与理论起点。然而,中国画的历史演进并未单纯遵循这些先驱者预设的路径,而是由一批又一批具备独立文化意识的艺术家,依据各自不同的文化立场与审美诉求,开创出了多条具有生命力的现代性道路。
汪为胜通过系统的史料整理与理论剖析,详细阐述了这些多元路径的代表人物与流派。例如,高剑父、高奇峰兄弟主张折衷中西、融汇古今,进而创立“岭南画派”;赵望云与石鲁倡导一手伸向传统、一手伸向生活的艺术理念,并以写生实践为基础开创“长安画派”;李可染与张仃通过跋涉万里实地写生,“为山河立传”,致力于改造旧山水画表现体系;傅抱石、钱松喦等以创新笔墨语言、重构江南意象而开创“新金陵画派”等重要代表。他将二十世纪这些如繁星般璀璨、各有特色的艺术探索,从整体上视为一个既内在于中国画审美逻辑,又积极应对外来挑战而形成的、具有持续创新活力的新传统。

这一传统并非古代艺术脉络的简单延续或重复,而是包含了文化融合、自我革新、语言创新等多重复杂维度的新的历史阶段。汪为胜通过这一理论构建,成功将二十世纪的中国画实践从以往常被视为“实验”“尝试”的次要地位,提升到了与“晋唐宋”“元明清”两大古典传统并列的“传统”高度,从而完成了其理论体系中最为关键的一步历史重构,也为当代中国画的理论认知提供了新的范式与视野。
三、“新传统”的理论内涵:一个动态的、开放的实践体系
基于上述对历史脉络的深度剖析与多维度重构,汪为胜积极倡导并系统阐释的“新传统”理念,其内在的理论意涵与深层架构得以更为清晰、丰富且完整地展现。该理念并非一个僵化封闭的样式集合或某种固定不变的创作模式,而是一个具有核心精神指引、能够包容多样化实践途径,并在持续回应时代需求的进程中不断发展的动态体系。此体系既高度尊崇文化根源的深厚底蕴与历史积淀的连续性,又积极面向当代社会的多元现实与不断变迁的艺术情境,进而呈现出极为显著的开放性、包容性以及持续自我更新的建构特性。
(一)“新传统”的核心理念:立足国粹与表现时代的统一
汪为胜针对“新传统”这一关键理念,给出了一个极具纲领性与指导性的定义:“既要立足国粹,又要表现时代气息。”此十余字表述看似简洁,实则蕴含深刻意蕴,不仅高度凝练地概括了其整个理论体系的两大核心要素,更深刻揭示了艺术创作中继承传统与创新发展之间存在的辩证张力与动态平衡。
立足国粹,体现的是“守”的层面。这表明“新传统”需深深植根于中华民族源远流长且辉煌灿烂的文化土壤,立足于中国艺术独特的精神脉络与审美传统。这既涵盖对笔墨技法、构图章法、材料运用等可见形式语言的传承,更指向内化于中国画深层的哲学观念、伦理价值与审美理想,诸如“澄怀观道”的人生态度、“迁想妙得”的构思方式、“外师造化,中得心源”的创作路径,以及“气韵生动”“意境超逸”的美学追求。汪为胜着重强调“重视传统,即中国画基本功的锤炼”,他坚决反对那种割裂文脉、缺乏根基的随意编造以及表面化的所谓创新。在他看来,唯有深刻领悟并依托丰厚的民族传统,认真汲取古典艺术的精神滋养,中国画方能焕发出持久且真实的生命力,进而绽放出既契合文化基因、又具有民族风范的绚丽之花。
表现时代,指向的是“创”的层面,这是“新传统”理念的核心所在。它要求艺术不能仅停留在对古人的模仿与形式上的重复,而应积极参与当代社会文化情境,承载深厚的人文关怀与社会思考,切实做到“将传统中国画的道德风尚转化为时代品格”。艺术家需凭借自身的独立思考、审美判断与艺术创造力,敏锐回应新时代的视觉体验与审美变迁,用画笔生动展现现代人的生活状态、情感世界与精神风貌,真切表达属于这一特定历史阶段的思想、情绪与集体记忆。其最终目标是“创作出无愧于人民、无愧于这个时代的经典之作”。正是这种强烈的现实关怀、深刻的人文精神与鲜明的当代意识,构成了“新传统”与古代传统相区别的根本标识,同时也赋予其不断突破自我、实现持续发展的内在动力与历史合理性。
(二)“新传统”的多元范式:二十世纪三大路径的总结
汪为胜在对二十世纪中国画“新传统”的系统论述中,将这一时期形成的艺术新范式归纳为三种主要类型,此三大范式共同构成了“新传统”内涵的实践主体与理论根基。
其一为“于坚守中拓展的传统型新传统”,该类型以齐白石、黄宾虹、潘天寿等人为典型代表。他们并非盲目复古或因循守旧,而是凭借高度自觉的文化意识深入传统内核,从中汲取养分,并在尊重传统的前提下开展个性化、时代性的艺术拓展。例如,齐白石的“衰年变法”成功地将民间艺术的鲜活意趣融入典雅的文人画中,赋予传统以崭新的生命力;黄宾虹则通过“五笔七墨”的理论与实践,极大地深化了中国山水画的笔墨内涵与审美深度;潘天寿以“强其骨”的构图理念,强化了画面的结构张力,开创出一种雄强且具现代感的视觉境界。他们的艺术实践充分彰显了传统本身蕴含着极为丰富的自我更新与创造活力。

第二种范式被概括为“引西润中的写实型新传统”,徐悲鸿与蒋兆和是这一路径的领军人物。他们积极倡导“素描为一切造型艺术之基础”,引入西方写实主义的造型观念与技法对中国画进行结构性革新,尤其在现实主义题材的水墨人物画领域取得了具有划时代意义的突破。这一类型的艺术家使中国画不再局限于文人雅趣与山水意象,而是能够深入展现现实人生、社会变迁与历史进程,极大地拓展了中国画的主题范畴与社会功能。
第三种范式是“中西融合的现代型新传统”,以林风眠、吴冠中为主要代表。他们更着重于在形式语言层面开展融合实验,将西方现代艺术中的色彩理论、构成手法与抽象表现,与中国传统绘画所注重的意境、气韵相融合,探寻出一条既具现代视觉美感又延续东方审美精神的创新之路。
汪为胜进一步指出,新中国成立后“艺术为人民服务”的主流创作导向、八五新潮之后兴起的实验性水墨探索,以及九十年代出现的“新文人画”现象,均可视为在这一世纪性艺术脉络中的延续、回应与深化。这三大范式并行发展,相互映衬,充分揭示出“新传统”本身所具有的多元性、开放性与包容性——它绝非一个封闭且排他的单一标准,而是一个在持续对话与实践中演进的丰富谱系。
(三)“新传统”的当代延展:十个“新”的面向
为更为精准且具体地引导当代艺术创作方向,汪为胜先生将“新传统”这一核心观念进一步细分为十个兼具探索性与前瞻性的面向,分别为:新传统观、新现代观、新写实、新写意、新空间、新材料与方法、新光与色、新自然发现、新都市水墨以及新主题。此十个“新”的维度,几乎全面涵盖了从艺术观念到表现技法、从题材选取到形式创新的各个关键领域,呈现出一种系统且深入的理论构建,为当代艺术实践提供了丰富且清晰的发展路径。
具体而言,“新传统”在当代的实践路径具有高度的多样性与包容性:其既能够体现为对传统“写实”或“写意”精神的现代性转化与重新阐释(如新写实与新写意),强调在深入理解传统的基础上,达成艺术语言的更新与内涵的拓展;也能够表现为在画面构成、空间处理、材料运用、技法实验乃至光影色彩等视觉元素方面的大胆突破(如新空间、新材料与新光色),推动艺术表现手段的进一步解放与创新。

与此同时,这一框架还激励艺术家关注以往未得到充分探索与表现的题材领域,例如现代都市景观的视觉呈现(新都市水墨),倡导运用水墨等传统媒介回应现代性经验,实现媒介与议题的当代融合;另一方面,它也强调在面对自然、历史与时代重大主题时,艺术家应自觉融入新的观察视角与深刻的思想观点(新自然发现、新主题),进而赋予作品鲜明的当代精神与深刻的文化反思特质。
总体来看,汪为胜所提出的这一理论框架,既具备高度的开放性与包容性,又不失建设性的指导价值。它为当代画家在坚守国粹精髓、深植文化传统的基础上,开展多维度、多层面的创新实践提供了清晰且系统的理论支撑与路径指引,具有重要的学术价值与现实指导意义。
四、理论实践:“新传统”作为展览机制与教学理念
汪为胜提出的“新传统”理论,并非局限于抽象的书斋思辨,而是与学术策划、展览实践、教学推广等环节深度融合,系统性地构建了“理论提出—学术研讨—展览呈现—教学传播”的完整闭环运作体系。该理论建构始终强调实际应用与可操作性,通过精心组织一系列高水准的学术研讨会、专题展览及公开讲座等活动,持续验证、调整并丰富“新传统”理论的内涵与外延。同时,汪为胜积极借助高校讲坛、工作室及线上课程等多元教学手段,系统性地传播理论成果,进一步拓展了其学术与社会影响力。这种多维度、多层次的理论推广模式,有效推动了“新传统”理念在艺术界、教育界乃至公众层面的广泛传播与深度接纳,为当代艺术理论发展提供了具有实践价值的参考路径。
(一)以展览为载体的学术建构
自2010年左右首次提出“新传统臆说”这一理论构想以来,汪为胜长期以学术主持或展览策划人身份,持续推进并系统组织了一系列围绕“新传统”理念开展的全国性学术邀请展。例如,2014年于合肥亚明艺术馆成功举办的“新传统——中国人民大学中国画名家创作室作品展”,集中展示了多位具有代表性艺术家的创作成果;2017年在成都画院美术馆精心策划的“新传统——当代中国画学术邀请展”,进一步拓展了该主题的讨论维度与展览规模;直至2023年,他仍持续推进并成功举办了“第七届当代中国画名家学术邀请展”,彰显出这一系列展览的持续影响力与学术活力。这些展览不仅体现出明确且统一的学术主张与价值导向,还呈现出时间跨度长、地域覆盖广泛、参展艺术家层次高、作品风格多元等显著特征,逐步构建并完善了一个系统深入、兼具理论探索与创作实践的当代艺术平台。
学术先行作为每次展览的核心指导思想,贯穿于整个策展与展示过程。每场展览均经过系统性策划与周密筹备,并专门配备了相应的高水平学术研讨会。这些研讨会不仅汇聚了国内顶尖的艺术理论学者和权威评论家,还积极邀请参展艺术家共同参与,围绕“新传统”这一核心概念,就其多重内涵、历史脉络、当代转化及未来可能性展开深入且具建设性的对话。展览现场因此超越了单纯的作品陈列功能,成为理论观点交锋、学术思想碰撞以及实践成果集中呈现与检验的重要平台。通过学术与创作之间的双向赋能和深度互动,展览有力推动了艺术理论与艺术实践在当代语境中的有机融合与协同发展。
作品说话是本次展览对艺术品质严格把控的集中体现。参展艺术家大多是在全国美展、北京双年展等具有重要影响力的全国性大展中屡获殊荣的实力派代表,他们不仅具备深厚的传统功底与娴熟多样的技法表现,更在创作中展现出对传统艺术精神的深刻理解与当代阐释。每一件展出作品均经过策展团队的精心筛选,力求在风格、题材与观念上体现“新传统”理念下的艺术成果。这些作品既保留了传统艺术的精髓与审美品格,又融入了艺术家鲜明的个人探索与时代特征,以直观、多维的方式呈现出该理念的丰富可能性与强烈艺术感染力。

推动共识是展览设立的长期目标与深层使命。汪为胜期望通过持续且系统地组织此类高水平展览及配套学术活动,将“新传统”从起初局限于个体或局部讨论的艺术观念,逐步推动成为整个艺术界广泛关注、积极参与且具建设性的公共学术议题。这一进程旨在吸引更多艺术家、理论研究者、批评家及广大艺术爱好者参与相关讨论和实践探索,共同深化“新传统”的理论架构,拓展其创作边界,进一步凝聚关于中国当代绘画创新路径的共识,助推其在全球文化格局中的自觉发展与自信表达。
(二)以教学为路径的理念传承
汪为胜身兼学者、美术理论家、画家、教授等多重角色,始终恪守高度的责任感与使命感,倾尽全力投身于艺术教育领域,致力于将“新传统”这一核心艺术理念深度融入并广泛应用于日常教学实践当中。在教学进程中,他不仅精心规划与组织学生系统性参观国内外各类重要艺术展览,引导其直面艺术原作、沉浸式体验艺术氛围,还在每次现场讲解时反复强调核心观点,即“必须充分重视传统,尤其是中国画基本功训练,此为艺术创新的必要根基,任何具有价值的当代探索均离不开对传统的深刻认知与扎实掌握”。同时,他结合具体作品,深入剖析展览所呈现的“造型独特性、线条表现力、黑白灰关系的丰富层次处理、画面质感的细腻营造以及水墨干湿浓淡变化的具体运用技巧”等形式语言方面的现代创新,助力学生不仅读懂画面,更能理解背后的创作思维与美学追求。通过这种理论与实践紧密结合、课堂与现场无缝对接的体验式教学模式,汪为胜为青年学子明确指明了一条“在创新中铭记传承、在继承中勇于突破”的实践性发展路径。其最终目的,是为中国当代艺术领域培育与输送更多兼具深厚传统底蕴、鲜明创新意识与探索精神的“新传统”型复合人才。
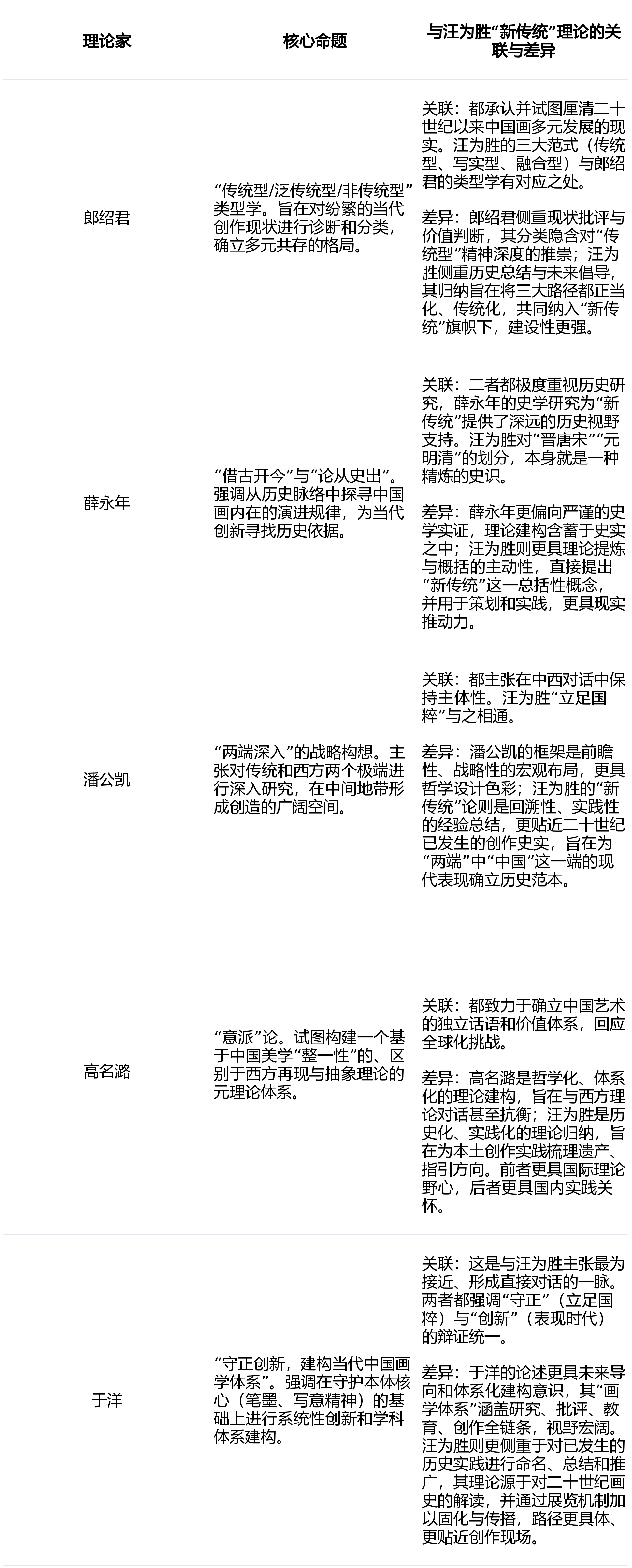
五、与当代主要理论家的对话与比较
为更为精准地确定汪为胜“新传统”理论的学术坐标,有必要将该理论置于与郎绍君、薛永年、潘公凯、高名潞、于洋等当代重要理论家的对话谱系中展开深度探究与比较。借助此种系统性的学术对话,能够更为全面地把握汪为胜理论于当代艺术理论发展进程中的独特定位与贡献,同时揭示其与不同理论观点的交互关系以及在理论脉络中的传承与创新。

通过深度比较可知,汪为胜提出的“新传统”理论在当代艺术理论谱系中占据着独特且关键的地位。该理论有效弥合了从纯粹的历史研究到面向未来的体系构想之间长期存在的断层,特别是在“实践总结”这一中间环节,发挥了承上启下的重要作用。
与郎绍君侧重于批评与分类的研究路径相比,汪为胜的理论呈现出更强的建构性与主动性;相较于薛永年注重史实梳理与文献考证的研究方式,其理论更具高度的概括性;而与潘公凯、高名潞等人倾向于宏大叙事和哲学思辨的理论体系相比,汪为胜的论述更贴合艺术实践,具有显著的可操作性与具体性;相对于于洋提出的系统性蓝图与理想架构,“新传统”理论更注重从历史经验和现实语境中获取支撑,展现出更为坚实的历史基础。
汪为胜所开展的工作,可形象地比作对二十世纪以来中国画现代化进程所构建的大厦,进行了一次全面且细致的“竣工测绘”以及理论层面的“命名典礼”。他不仅系统梳理了这一复杂进程中的各类实践与思潮,更以“新传统”这一核心概念,将分散的历史经验整合为一个具有内在逻辑的整体,使其清晰地呈现于当代画坛与学术视域之中。这一理论建构为后续的创作者与研究者提供了一个不可忽视的参照体系和继续推进的起点,对当代中国画的理论思考和创作实践产生了深远影响。

汪为胜提出的“新传统”理论,是二十一世纪中国画理论体系构建中具有深远意义的重要成果。该理论既深深扎根于中国绘画的历史语境,又积极响应当代艺术发展的现实需求。在方法论层面,汪为胜对中国画“传统”内涵展开创造性的历史剖析,清晰梳理出“绘”与“写”两大核心脉络;同时,他通过对传统的重构,将二十世纪中国画的探索纳入传统序列,成功论证了二十世纪中国画多元艺术实践的历史合理性及其内在的传统延续性。其理论核心“立足国粹,表现时代”,以及由此衍生出的三大实践范式与十个创新面向,为当代中国画创作实践提供了一套既根植于民族文化本源、又积极面向未来的价值框架与行动指引。
尤其值得关注的是,汪为胜未将“新传统”局限于理论阐释,而是借助持续的学术策划、系列展览实践以及广泛的教学传播,将这一理念从抽象概念逐步转化为具有行动力的学术共同体和充满活力的实践运动。这使他的理论探索与于洋等人倡导的“守正创新”理论体系形成有效互补:于洋等人的工作更多聚焦于为中国画未来发展绘制理性蓝图和构建学科体系,而汪为胜则更着重对“新传统”的历史脉络与当代实践进行系统梳理和现实解读。二者路径虽异,却共同致力于推动中国画在全球化语境中既保持自身文化主体性的传承,又能以开放姿态积极参与当代文化创造。
汪为胜的理论贡献在于,他明确指出“新传统”并非遥不可及的理想,而是一段我们刚刚经历的、充满探索勇气与艺术智慧的鲜活历史。因此,认真总结这一历程、理解其内在逻辑,并以此为新起点推动中国画的当代发展,已成为当前中国画学建设的紧迫任务与重要使命。
编辑:中国书画名家专访-高华芬;文字终审:张行方