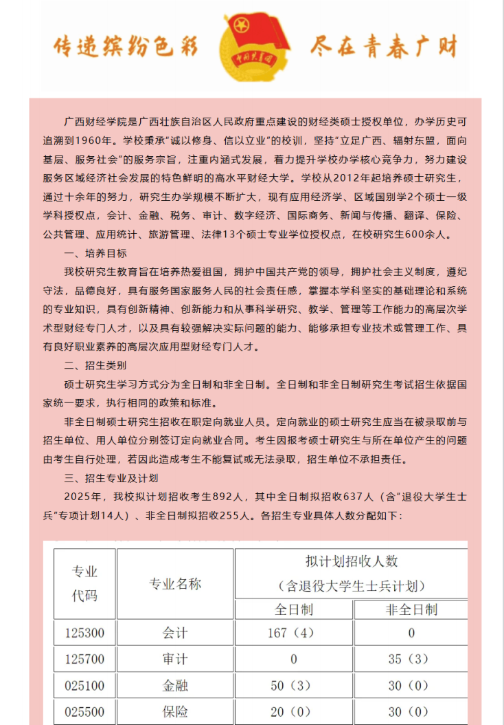
3月的广西,天气逐渐回暖,然而广西财经学院2025届会计专业研究生考生们的心,却如坠冰窖。本以为熬过了漫长的备考岁月,闯过了初试、复试的重重关卡,胜利就在眼前,没想到却在即将上岸的关键时刻,遭遇了令人措手不及的“滑铁卢”。回顾2024年10月8日,广西财经学院在官网郑重发布了2025年研究生招生专业及计划简章,白纸黑字,清晰地公示计划招收考生892人,其中全日制拟招收637人,会计专业拟招收全日制167人 。

这一信息让众多怀揣读研梦想的学子看到了希望,他们按照公示要求,在第一志愿填写了广西财经学院,而后全身心投入到忙碌的备考、应试、复试、笔试、面试等一系列考试环节中。一路“过五关、斩六将”,3月23日,考生们终于可以通过官网查询到自己的各项成绩,考研上岸似乎已板上钉钉,3月28日放榜日,竟成了他们噩梦的开始。原本胜券在握的60多名会计专业学生,被无情地挡在了录取名单之外。一时间,这些学生们的脑子一片空白,满心的疑惑与震惊。

他们急忙致电学校询问缘由,然而电话那头却无人接听,这让学生们的心愈发沉重。经过无数次的拨打,3月29日,学校电话终于接通,可得到的回复却让人难以接受:教育厅没有给足够的招生名额,院校也在申请中。这一解释实在难以服众,不禁让人产生诸多疑问。首先,若教育厅没有给足够名额,那么2024年10月8日学校在官网发布会计专业拟招收全日制167人的依据究竟是什么?难道当时的公示只是一场毫无根据的“儿戏”?其次,学校让254人进入复试,计划招生167人,而最后拟录取却只有106人(不含专招3人及候补10人),在招生计划与放榜之间长达6个月的时间里,学校没有任何通知与公示要缩减招生?这无疑是在考生们前行的道路上悄悄埋下了一颗“雷”,让他们在毫不知情的情况下,白白付出了大量的心血和努力 。
再者,招生计划的随意变更、突然缩招以及学校所谓的正在申请,这一系列事件背后究竟说明了什么?学校官网发布的消息都如此反复无常,让考生们如何再去相信?
