“赵钱孙李,周吴郑王”……
“周”姓,在宋代《百家姓》中高居第五,是国脉与正统的象征。
如今,它位列全国第九大姓,人口逾2500万。
这个古老的姓氏,承载着三千余年的文明记忆,从周王朝的礼乐基石,到今日四海的家国传承,其历史如浩瀚长河,奔流不息。
今天,让我们一同走进“周”姓的宏大世界——

一、“周”姓溯源
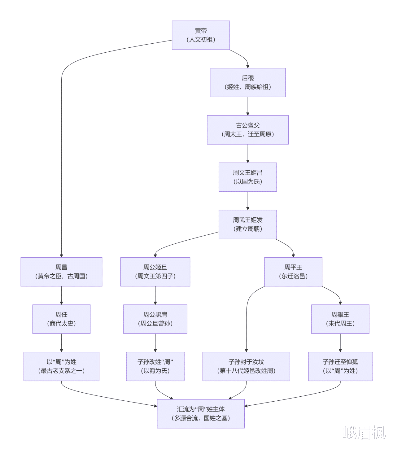
“周”姓的历史根脉可溯至黄帝时代。
古今绝大多数周姓人奉黄帝玄孙后稷为始祖,亦有尊黄帝之臣周昌、周文王姬昌或周公姬旦为得姓始祖者。
其来源清晰,主要有以下几大主流支系:
1、出自黄帝,以国为氏
5000年前的黄帝时代已经存在周部落,黄帝臣子周昌和周书,都属周部落(古周国)。
据《姓氏考略》及《河图运录法》记载,远古黄帝轩辕氏有大将周昌,商代有太史周任,两人后代均以周为姓氏,这一支是最为古老的一支。
2、出自姬姓,始祖后稷
西周初年,周姓祖先们就把后稷奉为周族的始祖,后稷的裔孙古公亶父(即周太王)为狄人所逼,率领族人自邰迁徙至陕西岐山下周原,从此称为周族。
一直到文王姬昌时,以国为氏。

(后稷 图)
3、出自姬姓,史从周公
周公姬旦的次子在周朝继续辅佐王室,世代继承了“周公”这一称号。
周公旦的曾孙周公黑肩(即周桓公),曾率军协助周桓王讨伐郑国。
后周王朝因王位继承问题发生内乱,周公黑肩卷入其中被杀,后辈子孙有因“周公”姓者,改姓周。
4、出自姬姓,王室为氏
周平王有个儿子被封到了汝坟,传到第十八代姬邕,周被秦灭,因仍旧被人称作“周家”,姬邕改姓为“周”。
周平王东迁,定都洛邑。周被秦所灭,末代君主周赧王被贬为平民,随后迁到了惮孤(今河南汝州市西北),周赧王的子孙,后来就以“周”为姓。
可见,“周”姓最正统之源,可溯自黄帝至周王朝,堪称“国姓之源”,奠定了其贵族血脉与文化根基。
5、改姓与赐姓
历史上亦有他姓改为周姓者:
北魏孝文帝汉化,鲜卑贺鲁氏、普氏等改姓周;
唐代避玄宗李隆基名讳,部分姬姓改周;
此外,南北朝之周瑶(本姓普)及突厥、蒙古、满族等少数民族汉化过程中,均有改姓周的记录。

(周姓主流传承图)
二、千年迁徙
周姓的迁徙与中华历史上的人口流动紧密相连,呈现由北向南、由中原向四方扩散的态势。
先秦两汉时期
周姓早期主要活跃于中原地区,尤其是陕西、河南一带,作为周王朝的发祥地,这里成为周姓的起源中心。
汉代以后,逐渐向山东、山西、安徽等地扩散。
魏晋南北朝时期
永嘉之乱、五胡乱华,中原士族大规模南迁,周姓也随之南下,进入江苏、浙江、湖北、湖南等地,并在江南地区逐渐形成望族。
唐宋时期
唐代周姓已遍布南北,宋代尤其在南方的江西、福建、四川等地形成聚居区。
周姓宗族在此时多修谱建祠,凝聚力增强。
在此,我们要说明一点,宋代《百家姓》中,“周”姓,高居第五!
赵:北宋的开国皇帝是赵匡胤。“赵”是当时的“国姓”,代表至高无上的皇权,排在首位是天经地义的政治正确。
钱:吴越国由钱镠建立,定都杭州,统治江浙富庶之地。吴越末代国王钱俶,遵循祖训“善事中国”,在北宋统一大业中选择了“纳土归宋”,于978年和平献土,使百姓免于战火。这一举动深受北宋朝廷的褒奖。
孙:是吴越王钱俶的正妃(孙氏)之姓,体现了对王室姻亲的尊重。(依然是对钱家的“褒奖”)。
李:南唐皇室之姓(如后主李煜)。南唐,是五代十国后期与北宋并立的重要政权,虽被宋所灭,但其影响力不容忽视,所以,从意识形态方面,列为“尊位”亦不为过。
周:与后周皇室有关。赵匡胤是从后周柴氏孤儿寡母手中“禅让”得天下,在道义上需要对前朝表示一定的尊重。尽管“礼貌的”得了皇权,其“政治地位”还是得给的。
能紧随其后排第五,说明在赵匡胤心目中,“周”姓具有仅次于皇族、后族和前朝皇族的崇高政治与社会地位。
所以,“周”姓,至少在宋之前,一直是国脉与正统的象征。
明清至今
明清时期,周姓进一步向西南、东南沿海迁徙,并随着移民浪潮进入台湾、东南亚等地。近代以来,周姓族人遍布全国,尤以湖南、四川、江苏、湖北等省人口最为集中。
这场跨越千年的迁徙,最终塑造了今日周姓人口分布的宏观格局。

(千年迁徙 图)
三、现代格局
1. 全国分布
根据最新统计,周姓在全国姓氏中排名第9位,总人口约2540万,占全国人口2.05%左右。
高度聚集区:湖南、四川、江苏、湖北四省周姓人口约占全国周姓总人口的40%以上。
次密集区:浙江、安徽、江西、广东、广西等地。
国际分布:在东南亚、欧美华人社区中,周姓亦为常见姓氏,尤以越南、泰国、马来西亚等地为多。
2. 郡望堂号
郡望:汝南郡、沛郡、陈留郡、浔阳郡、临川郡、庐江郡等。
堂号:汝南堂、爱莲堂、细柳堂、笃祐堂、武功堂等,其中“爱莲堂”源自宋代理学家周敦颐的《爱莲说》,尤为著名。

(汝南堂 图)
四、历史名人
周姓历代英才辈出,涵盖政治、军事、文化、科技等诸多领域:
我们在此例举几位:
周文王/周武王:开创周朝八百年基业,奠定中华礼乐文明。
周瑜:三国东吴名将,风度翩翩,赤壁之战奠定三分天下。
周敦颐:北宋理学家,著《爱莲说》,开创宋明理学先河。
周恩来:中华人民共和国开国总理,被誉为“人民的好总理”,影响深远。
鲁迅(周树人):现代文学家、思想家,中国新文化运动的重要推动者。
周光召:著名物理学家,“两弹一星”功勋科学家。

(周公旦 图)
结语
从周室宗亲到百姓万家,从礼乐文明到革命建设,
“周”姓如同一部流动的史书,记录着家族的迁徙、文化的传承与国家的变迁。
无论朝代更迭、地域流转,周姓人始终文脉绵延、家国担当,
在历史长河中书写下不可磨灭的篇章。
“周”姓,不仅是中华姓氏文化的重要符号,更是中华民族生生不息、国脉绵延的生动见证。这份穿越三千年的荣光与担当,值得我们永远敬重、铭记与传承。
(完)