周五下午,上班族陈磊习惯性打开手机银行,准备给家人转生活费,屏幕上的“账户冻结” 提示让他瞬间懵了。这张卡是他的工资卡,每月房贷、车贷都从这里扣除,怎么会突然出问题?
他火急火燎跑到银行网点,柜台人员查询后告知:银行卡被异地公安局经侦大队冻结,涉嫌网络赌博资金流转。陈磊这才想起,三个月前被朋友拉进一个“棋牌娱乐群”,闲时玩过几次 “斗牛”,前后充值了不到 3000 元。本以为只是小打小闹,没想到竟牵连了工资卡。
更让他焦虑的是,再过三天就是房贷还款日,一旦逾期会影响征信;妻子刚住院,后续治疗费用还等着从这张卡支取。类似的情况并非个例,2025 年上半年,全国法院审理的网络赌博案件中,超七成涉案人员曾遭遇银行卡冻结,其中不乏像陈磊这样的 “轻度参与者”。

(一)银行卡被冻的底层逻辑
司法机关冻结涉赌银行卡,并非随意操作,而是有明确的法律依据。根据《中华人民共和国刑事诉讼法》及《反洗钱法》相关规定,公安机关在侦查网络赌博案件时,为防止资金转移、固定证据,有权对涉案账户采取冻结措施。

通常有三种触发情形:一是直接通过银行卡进行网赌充值、提现或结算赌资;二是银行卡与已被认定的涉赌账户有频繁交易记录,形成资金关联;三是不慎被诈骗分子利用账户“洗钱”,即便本人并不知情,也可能被牵连冻结。2025 年 6 月某地警方破获的跨境网赌案中,冻结的 5000 多张银行卡里,就有不少是因后两种情形被牵连的。
(二)冻卡后的标准应对流程
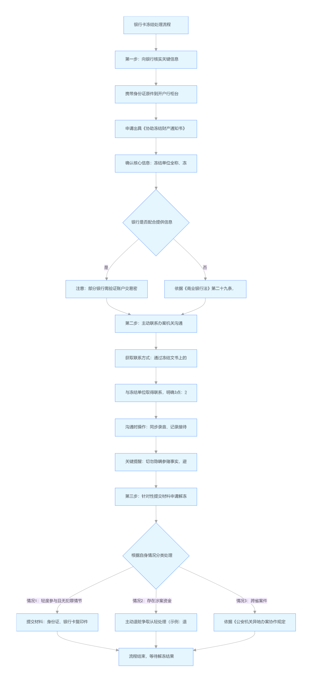
第一步,优先向银行核实关键信息。携带身份证原件到开户行柜台,申请出具《协助冻结财产通知书》,重点确认冻结单位全称、冻结文书编号、涉案资金范围及冻结截止日期。若银行拒绝提供,可依据《商业银行法》第二十九条向银保监部门反映。需注意,部分银行可能要求验证账户交易密码以确认身份。
第二步,主动联系办案机关沟通。通过冻结文书上的联系方式或 114 查询,与冻结单位取得联系,明确涉案案由、资金性质认定及是否需要本人到场制作笔录。沟通时建议同步录音,并记录接待民警的警号,为后续处理留存依据。切勿隐瞒参赌事实,否则可能因涉嫌 “帮助信息网络犯罪活动罪” 加重责任。
第三步,针对性提交材料申请解冻。若仅为轻度参与且无犯罪情节,可提交身份证、银行卡复印件、近 6 个月交易流水及合法收入证明,申请解除冻结;若存在涉案资金,主动退赃可能争取从轻处理,如某用户退还 10 万元赌资后,虽被行政拘留 5 日,但银行卡 15 日后得以解冻。对于跨省案件,可依据《公安机关异地办案协作规定》申请远程视频询问,减少往返成本。

不少人担心银行卡冻结后资金会被直接划扣,实际上,划扣与否并非绝对,主要取决于资金性质和案件处理结果。
若被认定为赌资,司法机关有权依法追缴。根据《刑法》第六十四条及《赌博刑事案件司法解释》第八条,赌博中的赌注款、赢取款均属赌资,需上缴国库。如安徽王某参与网赌充值的 17 万元,即便亏损 12 万元,剩余 5 万元仍被作为赌资划扣收缴。司法实践中,网赌资金按投注点数 × 实际金额认定,一旦被定性为赌资,通常难以追回。
若资金与赌博无关且能提供证明,一般不会被划扣。工资收入、经营款项等合法资金,即便因账户整体冻结受到影响,经调查核实后也可解除限制。例如杭州林某的工资卡被冻结,经审计证明 92% 资金为合法收入后,公安机关 48 小时内解除了对应部分的冻结。但需注意,若赌资与合法资金混同,需当事人主动提交证据区分,否则可能影响资金解封效率。
若案件涉及刑事案件,资金处置需等待判决生效。司法机关可能根据判决结果,将涉案资金用于执行罚金或退赔被害人损失。在此之前,冻结状态会持续至案件审理终结,具体处理方式以生效判决为准。
魏律小tip网赌不仅可能导致财产损失,更会触发法律风险,银行卡冻结只是其中的显性后果,严重时还可能面临拘留、判刑等处罚。遇到冻卡问题不必恐慌,按流程核实信息、配合调查、提交材料,才是稳妥的解决路径。
希望这篇解析能为有需要的人提供帮助,如果你身边有人遇到类似问题,欢迎分享本文让更多人了解应对方法。关注我,后续还会带来更多反诈及法律维权干货,你的点赞和转发,能帮更多人远离网赌陷阱、规避法律风险。
关注我们,了解更多法律实务!
温馨提示:本文所述方法仅供参考,具体以银行及司法机关最新规定为准。投资有风险,交易需谨慎。