问:进入破产还债程序,破产债权可以申报和不可以申报的包括哪些?

答:法律依据:
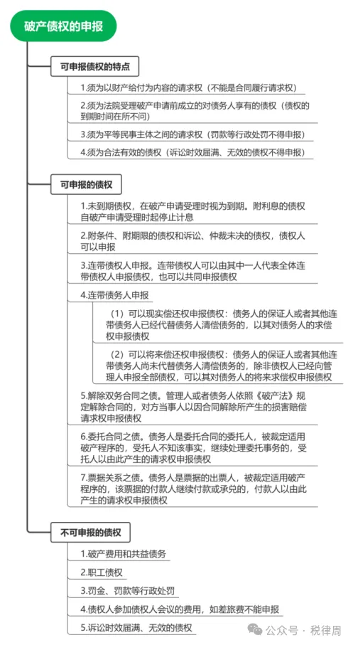
《破产法》第四十六条 未到期的债权,在破产申请受理时视为到期。
附利息的债权自破产申请受理时起停止计息。
第四十七条 附条件、附期限的债权和诉讼、仲裁未决的债权,债权人可以申报。
第四十八条 债权人应当在人民法院确定的债权申报期限内向管理人申报债权。
债务人所欠职工的工资和医疗、伤残补助、抚恤费用,所欠的应当划入职工个人账户的基本养老保险、基本医疗保险费用,以及法律、行政法规规定应当支付给职工的补偿金,不必申报,由管理人调查后列出清单并予以公示。职工对清单记载有异议的,可以要求管理人更正;管理人不予更正的,职工可以向人民法院提起诉讼。
第四十九条 债权人申报债权时,应当书面说明债权的数额和有无财产担保,并提交有关证据。申报的债权是连带债权的,应当说明。