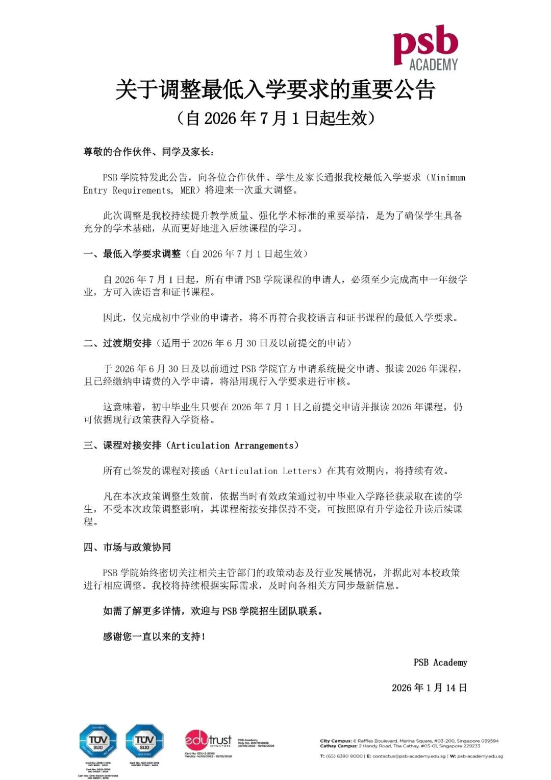
作为新加坡私立教育界的领军者之一,新加坡PSB学院(PSB Academy)官方正式发布了关于调整最低入学要求的公告。

这次调整,对于很多计划初中毕业就送孩子出国的学生家庭来说,影响非常直接。政策一旦生效,原有的“初中毕业直升”模式将成为历史。
到底改了什么?还没申请的孩子怎么办?别急,第一时间为大家整理了核心干货。
官方通告
PSB学院准入门槛正式上调
根据官方通告,为了持续提升教学质量并强化学术标准,新加坡PSB学院将对最低入学要求进行重大调整。
🚨 核心变化
自2026年7月1日起,所有申请PSB学院课程(包括语言和证书课程)的申请人,必须至少完成高中一年级(高一)学业。
这意味着: 仅持有初中毕业证的申请者,届时将不再符合PSB学院的最低入学门槛。
想要利用政策“红利期”以初中毕业生身份入学的同学,现在必须进入“倒计时”申请模式了!如果你不确定孩子是否符合目前的要求,建议立刻评论区留言进行一对一精准评估。
📝 政策答疑
针对家长们最关心的衔接问题,官方也给出了明确回复:
-问:在本次政策调整生效前提交申请的初中毕业生,是否会受到影响?
-答:不受影响。初中毕业生凡在2026年7月1日之前,通过新加坡PSB学院官方申请系统提交入学申请、缴纳申请费,并报读2026年课程,其申请审核与录取工作将沿用现行政策。
-问:目前已在新加坡PSB学院就读的初中毕业生,是否会受到影响?
-答:不受影响。本校在读学生不受本次政策调整影响,可照常升入后续课程。

深度解读
这项重大变化意味着什么?
新加坡PSB学院这次提高门槛,释放了一个非常明确的信号:新加坡私立教育正朝着“优质学苗、高质量学术”的方向全面转型。
门槛提高,含金量同步上升:要求完成高一学业,是为了确保学生具备更扎实的基础学科能力,从而更好地适应全英文的专业课环境。
“低龄留学”的窗口期正在收窄:以往初中毕业就能直接进入新加坡私立大学的“快车道”正在变窄。对于想要省时间、早出国的家庭,规划的紧迫感瞬间拉满。
赶末班车还是换赛道:2026年7月1日是一个硬性的分水岭。如果孩子目前初三在读,想要赶在政策变动前入学,现在就要开始准备材料申请。
另辟蹊径
初中毕业生的另一条优质赛道
如果错过了新加坡PSB学院的“末班车”,新加坡楷博高等教育学院(Kaplan)绝对是初中毕业生不容错过的最优选。作为与PSB齐名的新加坡私立大学“巨头”,Kaplan在初中毕业生衔接课程上一直有着非常成熟的体系。
--Kaplan的独特优势--
Kaplan不仅拥有EduTrust四星认证,更重要的是它合作的大学阵容极其豪华:
爱尔兰国立都柏林大学 ,QS世界大学排名:118
澳洲默多克大学 ,QS世界大学排名:423
英国埃克塞特大学 ,QS世界大学排名:456
英国伦敦大学皇家霍洛威学院 ,QS世界大学排名:461
英国诺森比亚大学 ,QS世界大学排名:550
英国朴次茅斯大学 ,QS世界大学排名:635
英国伯明翰城市大学 ,QS世界大学排名:1001-1200

--专为初中生设计的路径--
初中毕业生可以通过 “英文课程+ 预科课程(Foundation)+ 国际大一(Diploma)+ 本科(Degree)” 的模式,最快在2年左右完成本科课程。
//////////
新加坡留学的政策环境一直在动态变化,从这次PSB学院的调整可以看出,“早规划、早申请”=永远是不变的真理。