我很不爽!
昨天我写了一篇文章《我较真一次,历时4个小时,搞清楚26岁闵超博导到底多优秀》。我原本就是一时兴起,不会继续讨论这个话题,但是一些平台不知道出于什么目的,把我这篇文章删除了。说是根据相关投诉,投诉我当然可以,但是你倒是说我那点说错了,我压根就没有说,我就是总结了一下,对比了一下?

我非常不解,莫名其妙。因为我全程没有对浙江大学闵超老师的学术成就有任何评价,用我那篇文章开篇的原话:“闵超博导的专业我不了解,我当然更没有资格对浙江大学指手画脚,我既没有哪个水平也没有哪个魄力。所以我全程没有任何评价,我就是把网络上公开的数据汇总一下,然后进行比较。”
我就是把闵超老师的学术成就和别的人进行了一下对比而已,为什么有的平台把我辛辛苦苦弄了四个小时的文章删除了。大家可以搜索一下,还有平台没有删除,看看我是怎么写的。
既然删除了我对于他学术成就的对比,浙江大学还说闵超老师的毕业论文评审全是“优秀”,来证明闵超老师的实力,那么我今天继续较真,看看博士毕业论文评审全部“优秀”到底有多大的含金量。
什么都怕对比,含金量高不高,只要一对比就知道了,并且既然五个“优”含金量很高,那么其实很容易,把五个“优”的人都列举出来就可以了,看看他们现在是不是相同的待遇就可以了。
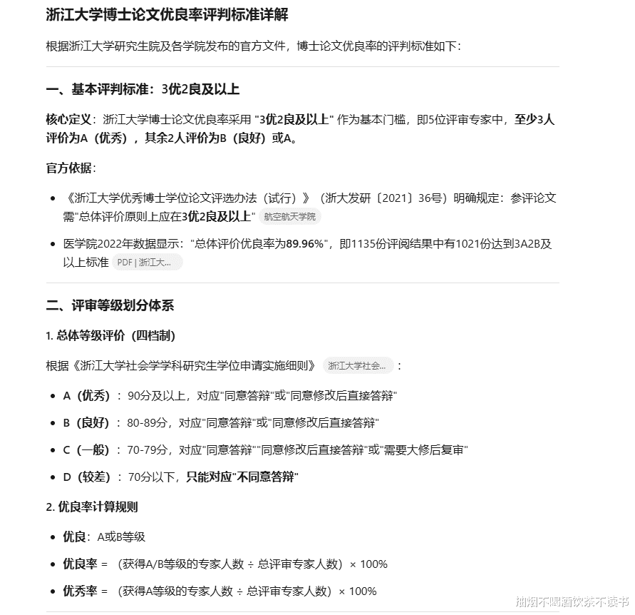
在闵超老师之前,毕业论文评审全“优秀”这个数据基本上没有人提及,一般提及的是优秀的比例。每个学校定义优秀的概念不一样。浙江大学采用的标准有相关文件,我利用ai大模型总结如下,大家可以看下图。

关于浙江大学马克主义学院的相关数据我没有找到,但是我找到了浙江大学别的学院(医学院)的相关数据,这个数据来自他们官方文件。

也就是说虽然没有5个优的相关数据,但是有3优2良以上的数据。浙江大学医学院的这个数据为百分之90左右(89.96)。也就是说五优+四优一良+三优二良的人数大致占百分之九十左右。十个人中就有九个人是这个成绩。当然学科和学科不一样,但是可以大致看一下比例,不会有特别明显的差异。

因为“全优”这个数据实在太少,恰好我找到一份一所地方211大学的博士论文相关数据,目前我仅仅找到这么一份有全优数据的学位论文质量报告。因为不要牵连不相关的学校,我把这所学校的名字隐去,大家如果想知道那所学校,稍微搜索一下就知道了。

但是在这里要解释一下,这所学校在当时采用的应该是3人制外审,也就是说一份论文送给三个人审核,这里的全优说的是三个评审结果都是“优”,现在浙江大学采用的是五人制,需要五个评审都是“优”,才能叫全优,这所地方211大学的全优难度没有浙江大学高。
也有一种可能,就是能够有三个优的概率很高,但是能够达到全部五个优的成绩凤毛麟角。下面是浙江大学自己的一个公告。是“多学科交叉”申请优秀博士论文参评的一个公告

这个是一个公示的网页,也就是不是获奖的论文,而是参加全校优秀博士评选的论文。因为这是去年的新闻,后续我搜索了一下相关人员,他们有的最终也留校了,有的相关信息不是很清楚。总之,全优的含金量可以和其他人做一下对比,然后就可以知道某个特定人的五优的含金量了。

既然如此优秀,那么什么就都是有可能的了!
评论列表