学校简介
首尔市立大学,成立于1918年,位于韩国首尔特别市,是韩国国内一所综合性公立大学,在本国中央日报大学评价中位列第11位,QS亚洲大学排名位列第112位,QS世界大学排名第800至900位。学校为社会培养了大量适应城市社会要求的具有指导能力的人才,众多优秀的人才进入韩国的知名企业如SK,三星电子等
校园一览


招生日程

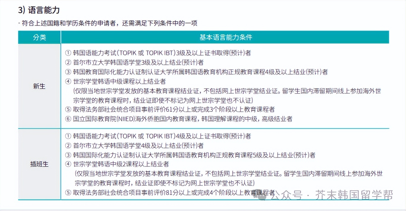
申请资格




招生专业

奖学金
1) 全额奖学金:成绩排名前30%的优秀学生
2) 半额奖学金:除全额奖学金获得者以外成绩排名前20%的优秀学生
※ 校外奖学金获得者不在此奖学金支付对象范围之内
宿舍申请及入住
