尿酸高,不知道到底怎么吃?吃什么好?
我们不用去网上看各种乱七八糟的推荐,现在已经有非常详细的权威的指南了。
2024年卫健委发布了《成人高尿酸血症与痛风食养指南(2024 年版)》里面不仅提出了日常食养7条原则和建议:
1.食物多样,限制嘌呤。2.蔬奶充足,限制果糖。3. 足量饮水,限制饮酒。4.科学烹饪,少食生冷。5.吃动平衡, 健康体重。6.辨证辨体,因人施膳。7.因地因时,择膳相宜。

同时还结合不同阶段不同地区不同季节给出了具体的食谱示例,实操性、权威性都非常强。
一、无症状高尿酸血症期与痛风间歇期
本部分食谱适合正常体重的成人无症状高尿酸血症期 与痛风间歇期的轻体力活动人群,一天食谱的能量范围在1600~1800kcal,整体食谱符合能量适宜、搭配合理、主食定量、蔬菜肉类适量等原则。
当体重过重或过轻,可以根据 理想体重及能量系数20~25kcal/(kg·d)适当调整食材用量。该食谱的食物重量均为其可食部的生重。
(一)内陆地区
内陆地区居民膳食以米面、畜禽肉为主,味重色浓;馒头、米饭、烙饼、面条、饺子等是其日常主食。
本系列食谱 遵循无症状高尿酸血症期与痛风间歇期食养特点,合理搭配内陆地区四季应季特色食材,尊重各地区传统膳食文化、保留特色膳食。具体见下各图:
春季食谱


夏季食谱



秋季食谱


冬季食谱



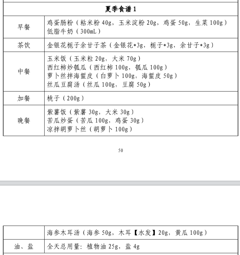
(二)沿海地区
沿海大部分地区主食以大米为主,膳食方面讲究荤素搭配。食物多样、蔬菜水果豆制品丰富、鱼虾水产多,烹调多 清淡少盐,具有“东方健康膳食模式”的特点。广东等沿海地区气候潮湿,食养多采用健脾祛湿的食材。
本系列食谱遵循无症状高尿酸血症期及痛风间歇期食养特点,合理搭配沿海地区四季应季特色食材,尊重各地区传统膳食文化、保留特色膳食。具体见下各图:
春季食谱


夏季食谱



秋季食谱


冬季食谱



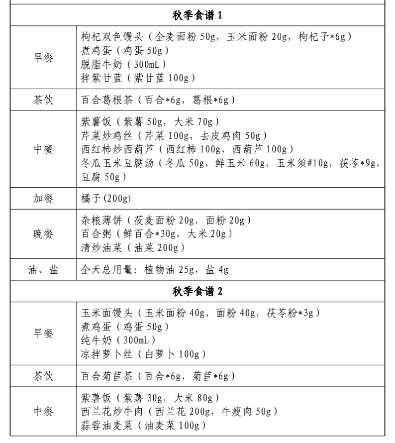
(三)高原地区
包括青海、西藏和四川西部,全国监测数据显示这些地区高尿酸血症发病较高,针对该地区居民日常食物主要有糌 粑、大米、面粉、牛羊肉和奶类。
建议这些地区居民适量减少牛羊肉的摄入,并补充优质植物蛋白,如大豆蛋白,同时尽量增加蔬菜水果的摄入。 具体见下各图:
春季食谱


夏季食谱



秋季食谱


冬季食谱



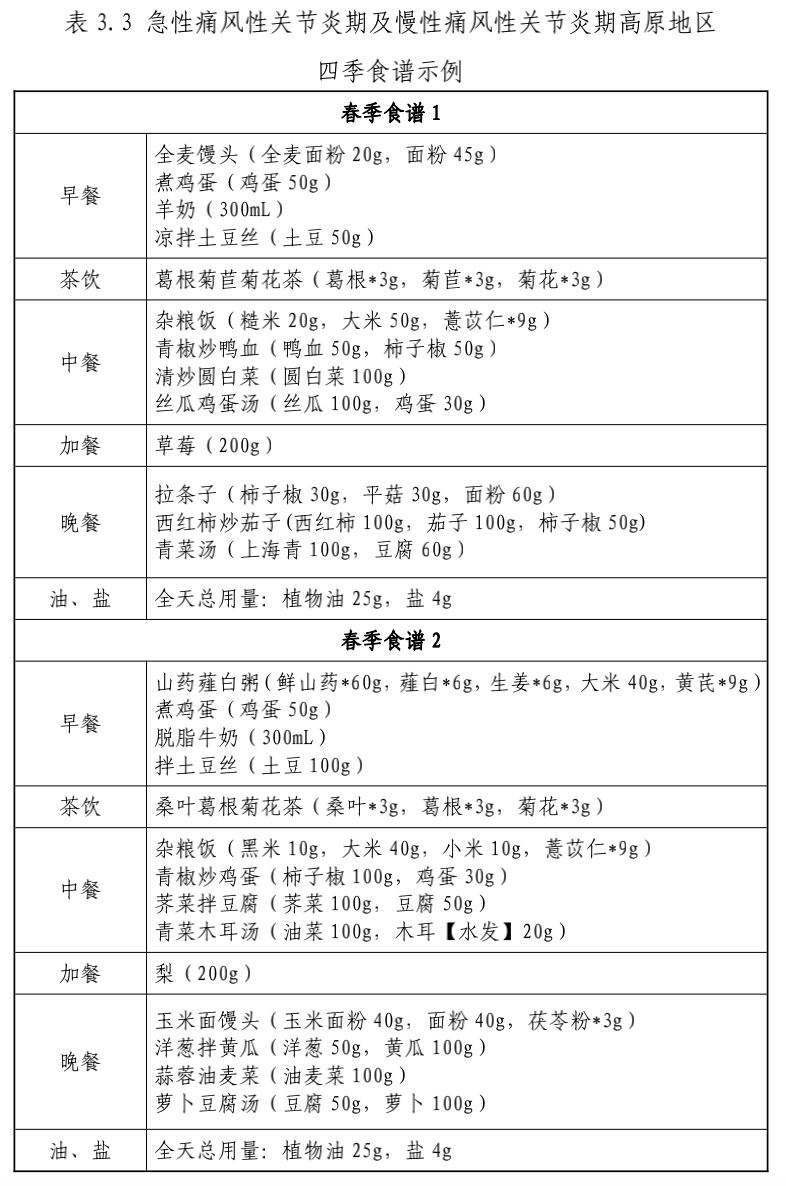
二、急性痛风性关节炎期及慢性痛风性关节炎期
本部分食谱适合正常体重的成年急性痛风性关节炎期及慢性痛风性关节炎期患者,因关节炎发作期间,体力活动受限,一天食谱的能量在 1400~1600kcal 范围。
当体重过重或过轻,可以根据理想体重及能量系数15~20kcal/(kg·d)适当调整食材用量。另外,该食谱的食物重量均为其可食部的生重。
(一)内陆地区
春季食谱


夏季食谱



秋季食谱


冬季食谱



(二)沿海地区
春季食谱


夏季食谱



秋季食谱


冬季食谱


(三)高原地区
春季食谱


夏季食谱


秋季食谱



冬季食谱

以上食谱,我们日常可以根据自己的实际情况进行适当调整。