根据《成人慢性肾脏病食养指南(2024年版)》中的介绍,慢性肾脏病是由各种原因导致的肾脏结构或功能异常的慢性进展性疾病。第六次中国慢性病及危险因素监测结果显示,2018~2019 年我国成人慢性肾脏病患病率约为 8.2%,成人慢性肾脏病人群高达 8200 万;中国透析人群登记数据库显示,2022 年底我国接受透析的人口数已超过 100 万。
高饱和脂肪酸、高嘌呤、高盐摄入等是慢性肾脏病发生和发展的重要危险因素,同时与不良生活方式密切有关的慢性病如糖尿病、高血压、肥胖、高尿酸血症也是慢性肾脏病的重要危险因素。
膳食干预是国内外公认防治慢性肾脏病的有效和重要手段之一,慢性肾脏病非透析患者在合理用药的基础上进行膳食干预可明显延缓疾病的进展,推迟进入透析时间;慢性肾脏病透析患者在透析和合理药物治疗时,采用膳食干预可减少透析次数、预防营养不良,延长透析寿命。
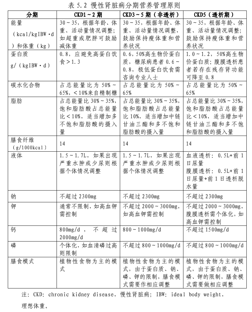
慢性肾脏病是由各种原因导致的肾脏结构或功能异常超过3个月的慢性疾病,临床上可出现不同程度蛋白尿、水肿、高血压、高脂血症、贫血、电解质紊乱等表现。慢性肾脏病患者早期可无任何症状,多在体检时发现,晚期可表现为食欲下降、恶心、呕吐、水肿、酸中毒等尿毒症症状。根据肾小球滤过率的水平将慢性肾脏病分为1、2、3、4、5期
慢性肾脏病1期患者的肾功能处于正常阶段(肾小球滤过率≥90mL/min/1.73m2)。
2期肾功能为轻度下降(肾小球滤过率为 60~89mL/min/1.73m2)。
3期肾功能为中度到重度下降(肾小球滤过率为 30~59mL/min/1.73m2)。
4期肾功能为严重下降(肾小球滤过率为15~29mL/min/1.73m2)。
5期又称为终末期肾病或尿毒症期,肾功能为严重衰竭(肾小球滤过率<15mL/min/1.73m2),多需要进行透析治疗或肾移植。
慢性肾脏病3~5 期又称为慢性肾功能不全期。

对于日常饮食生活,可以参考《成人慢性肾脏病食养指南(2024年版)》中提出了10 条原则和建议,包括:
1、食物多样,分期选配。
2、能量充足,体重合理,谷物适宜,主食优化。
3、蛋白适量,合理摄入鱼禽豆蛋奶肉。
4、蔬菜充足,水果适量。
5、少盐控油,限磷控钾。
6、适量饮水,量出为入。
7、合理选择食药物质,调补有道。
8、合理选择营养健康食品,改善营养状况。
9、规律进餐,限制饮酒,适度运动。
10、定期监测,强化自我管理。

食物多样是实现合理膳食、均衡营养的基础。慢性肾脏病患者应保持食物种类丰富多样,建议每日 12 种以上,每周达 25 种以上,合理搭配,保证营养素摄入全面和充足,少盐、少调味品、限酒或不饮酒,限制或禁食浓肉汤或老火汤。
慢性肾脏病患者的膳食应在平衡膳食基础上,根据慢性肾脏病分期选配食物种类和质量,以减少肾脏负担为目标并满足其健康需求。
慢性肾脏病1~2期患者总体膳食建议:强调植物性食物为主,主食来源以全谷物、杂豆类、薯类及水生蔬菜等为主;餐餐有蔬菜,每天应达 300~500g,其中深色蔬菜占一半以上;水果应适量;常吃奶类、大豆及其制品,适量吃鱼、禽、蛋、畜肉;尽量不吃烟熏、烧烤、腌制等过度加工食品;控制盐、油、糖和调味品的使用量。
慢性肾脏病3~5 期患者总体膳食建议:遵守植物性食物为主的膳食原则,实施低蛋白饮食,蛋白质摄入总量为每日每公斤理想体重0.6g(理想体重(kg)=身高(cm)-105,如患者身高为165cm,则其理想体重为165-105=60kg,推荐蛋白质总摄入量为 60*0.6g=36g)。主食兼顾蛋白质的用量(可选择淀粉含量高、蛋白质含量低的食物如红薯、土豆、莲藕、山药、绿豆粉丝等食物代替部分或全部谷类食物);餐餐有蔬菜;水果应适量;常吃大豆及其制品,适量鱼、禽、蛋、奶、畜肉;尽量不吃烟熏、烧烤、腌制等过度加工食品;控制盐、油、糖和调味品的使用量。
慢性肾脏病5期透析阶段仍然实施植物性食物为主的膳食,依情况适当调整动物性食物、豆类、蔬菜和水果摄入量。
2、能量充足,体重合理,谷物适宜,主食优化慢性肾脏病患者的营养不足患病率在18%~75%不等,尤其是慢性肾脏病3~5期的患者常因食欲减退而致营养素摄入不足,易出现体重下降和营养不足。
充足的能量摄入是保持慢性肾脏病患者适宜体重的重要保障,推荐慢性肾脏病患者的能量摄入量为每日每公斤理想体重30~35kcal(如某患者理想体重为60kg,推荐能量摄入量为 1800~2100kcal),对于超重或肥胖患者,能量摄入可减少500~750kcal,使其体重降至适宜范围内。
慢性肾脏病患者的适宜体重可根据体质指数(BMI)来判断,一般控制在18.5~23.9kg/m2(65 岁及以 上老年 人BMI可适当提高 ,适宜范围为20.0 ~26.9kg/m2);合并水肿的慢性肾脏病患者需计算调整体重。
慢性肾脏病1~2 期患者主食建议谷薯类为主,1/3 为粗杂粮。对于慢性肾脏病3~5期患者,为减轻其肾脏负担,同时保障优质蛋白质摄入,需实施低蛋白饮食,主食要在谷薯类为主的基础上进行优化。
米面食物中含蛋白质高且非优质蛋白质,会增加肾脏负担,因此要减少米面食物摄入,可选择蛋白质含量低、能量密度高的食物作为主食(如红薯、土豆、木薯、山药、芋头、沙葛等食物,小麦淀粉、红薯粉、土豆粉、木薯粉、西米、绿豆粉丝、豌豆粉丝等制品),也可选择水生蔬菜,如莲藕、马蹄等食物来补充能量。
有条件者可选择低蛋白大米、淀粉(米)和肾病专用能量补充剂等低蛋白高能量食品来辅助增加能量,帮助患者丰富食物选择,提高膳食干预依从性,改善生活质量,从而延缓疾病进展。
3、蛋白适量,合理摄入鱼禽豆蛋奶肉蛋白质对于维持机体的组织更新和机体功能十分重要,大部分慢性肾脏病患者存在蛋白丢失,而摄入过多蛋白质会增加慢性肾脏病患者的肾脏负担,加速疾病进展。
临床营养师或专科医生应根据慢性肾脏病患者的疾病分期来选择其摄入食物的蛋白质种类和摄入量,其中优质蛋白应占蛋白质总量的 50%以上,优质蛋白通常富含于动物性食物和大豆中。
动物性食物可适当选择白肉类食物如鱼禽类,红肉如猪肉、牛肉、羊肉等尽量少吃,一般每周1~2次,每次不超过 50g,当出现肾性贫血时,可适当增加进食次数,以便补充血红素铁。
蛋类和奶类通常含磷较高,需适当控制用量,鸡蛋每天不要超过1个,奶类不超过 300mL。植物性食物更有利于减轻肾脏的负担,延缓疾病进展,可选择大豆及其制品如豆腐、腐竹等作为蛋白质和钙的重要来源。因此在选择蛋白质食物来源时,可优先选择鱼禽类,其次是大豆类,最后是蛋、奶、畜肉。

蔬菜和水果中含有丰富的维生素、矿物质、膳食纤维、植物化学物,对维持慢性肾脏病患者的健康非常重要。鼓励慢性肾脏病患者适当进食蔬菜水果,推荐每日摄入蔬菜 300~500g,水果 200~350g,糖尿病肾病患者每日水果摄入量可适当减量至 100~200g。
当患者出现水肿或高钾血症时,则需谨慎选择蔬菜和水果,并计算其中的含水量和含钾量,蔬菜推荐清水浸泡并飞水弃汤后进食,水果则可根据具体情况选用,必要时咨询临床营养师或专科医生。
慢性肾脏病3~5期的患者,除关注蔬菜和水果中的水分和含钾量外,还需注意其中的蛋白质含量,通常绿叶蔬菜约含蛋白质 2~4g/100g,瓜菜约含蛋白质 0~1g/100g,水果中除樱桃含蛋白质较高外,大部分水果蛋白质含量约为 1~2g/100g。
蔬菜水果中含有的植物化学物如类胡萝卜素、类黄酮、花青素、有机硫化合物等,可通过抗氧化、抗炎及改善肠道菌群等作用来防治慢性肾脏病;进食富含类胡萝卜素的深色蔬菜水果,能够延缓肾功能下降,对肾脏具有保护作用。因此,慢性肾脏病 3~5 期的患者可多选择含蛋白质少的瓜菜,适当选择深色蔬菜水果。



控制饮食中盐的摄入量有利于改善慢性肾脏病患者的血压,减轻蛋白尿和水肿。推荐慢性肾脏病患者每日盐摄入量不超过5g,避免进食烟熏、烧烤、腌制等过度加工食品,限制酱油、味精、鸡精、各种酱料等调味品的摄入,尽量选择天然味道,如山楂、柠檬、辣椒、花椒、醋等。
对于出现水肿的慢性肾脏病患者应在临床营养师或专科医生的指导下实施低盐膳食,每日盐摄入量不超过 3g;严重水肿则应实施无盐膳食(钠<1000mg)或低钠膳食(钠<500mg)。
烹调油过多或肥肉摄入过多,会导致膳食总能量摄入过量,从而增加超重及肥胖风险,易引起血压、血糖、血脂等指标升高,不利于慢性肾脏病的控制。
慢性肾脏病患者应适当控制油脂摄入,建议烹调油摄入量不超过25~40g,脂肪占总能量的比例不宜超过 35%。处于慢性肾脏病3~5期的患者,在实施低蛋白饮食的同时,可适当增加富含中链甘油三酯或ω-3 脂肪酸的油脂,如亚麻籽油、紫苏籽油等作为能量补充来源。
慢性肾脏病患者由于肾功能的损害易出现电解质紊乱,常见的有高磷血症、高钾血症。限制饮食中磷的摄入是防治高磷血症的重要手段之一。无论是动物性食物还是植物性食物都含有丰富的磷。磷与蛋白质并存,瘦肉、蛋、奶、肝、肾等含磷都很高,海带、紫菜、芝麻酱、花生、干豆类、坚果粗粮含磷也较丰富。但与动物性食物相比,植物性食物中的磷吸收利用率低。
在选择加工食品时,要通过阅读食品标签,避免选择含磷添加剂较多的食品。推荐慢性肾脏病患者的膳食以植物性食物为主,控制每日膳食磷摄入量不超过800~1000mg,以维持血磷在正常范围。慢性肾脏病3~5期患者,在实施低蛋白饮食的同时,多选用磷/蛋白质含量比值低的食物,兼顾钙磷摄入。
钾对维持机体的健康至关重要,血清钾过高或过低均有生命危险。通常情况下,机体主要通过尿液和汗液将钾排出体外,若慢性肾脏病患者无高钾血症,且每日能排尿 1000mL以上,可不用担心摄入过多钾而导致高钾血症。
建议慢性肾脏病患者根据具体情况个体化调整钾摄入量。出现高钾血症的患者应及时就医,同时严格控制高钾食物摄入,每日钾摄入量不超过 2000~3000mg,维持血钾浓度在 3.5~5.5mmol/L 范围,避免摄入浓肉汤、老火汤、菜汤,推荐烹调时先飞水弃汤后食用。
6、适量饮水,量出为入水是维持人体健康的重要物质。对于无水肿且尿量正常的慢性肾脏病患者,每日饮水量 1500~1700mL;对于存在水肿和(或)尿量较少的慢性肾脏病患者,需要根据每天的尿液排出量以及透析脱水量等来计划饮水量,量出为入,并在临床营养师或专科医生的指导下实施低盐膳食,同时需减少摄入含水多的食物,避免加重水肿。
7、合理选择食药物质,调补有道因人制宜:根据不同的证型,选择合适的食养方案,以达到精准施膳的目的。如气虚者,偏于脾气虚可选用山药、茯苓;偏于肾气虚可选用黄精、山药。血虚者,可选用阿胶。湿热者,可用赤小豆、金银花、菊花等。血瘀者,可食用桃仁、山楂等。慢性肾脏病不同证型食药物质具体推荐见附录。
因时制宜:重视四时季节自然气候对人体的影响,即“天人相应,顺应自然”。如春季主生、养阳,可适当摄入温补类物质,如大枣、龙眼肉、核桃仁等。夏季主长,天气炎热,汗液分泌增加,宜食用滋阴清热利湿的物质,如赤小豆、冬瓜、绿豆、薏苡仁。秋气燥,宜使用养肺润燥之品,如雪梨、山药、蜂蜜、银耳。冬季寒冷主收藏,可食用温补之味,如当归(仅作为香辛料和调味品使用)、阿胶等。
因地制宜:我国地势有高低之分、气候有寒热温燥之别。一方水土养一方人,应根据地域环境特点,合理膳食。如东南地势低,气候温热潮湿,宜适当食用甘淡渗湿之品,如茯苓、橘皮、薏苡仁。西北地处高原,气候寒冷干燥,宜选用温热滋润之品,如百合、大枣、龙眼肉。

慢性肾脏病患者易出现营养不足,且常合并微量营养素的缺乏,如 B 族维生素、维生素 D、钙、铁、锌等。患者若实施低蛋白饮食不当,易导致营养不足,常表现为体重下降、水肿、消瘦、肌肉减少等。
因此,慢性肾脏病患者应定期进行营养评定和监测,并由临床营养师或医生对其进行营养指导,防止出现营养不足。一旦发现营养风险,及时进行膳食指导,必要时给予营养健康食品如膳食营养补充剂、肾病型能量补充剂、特殊医学用途配方食品等,以纠正或预防营养不足。
9、规律进餐,限制饮酒,适度运动建立良好的生活方式、规律进餐、定时定量,适度运动是维持慢性肾脏病患者健康的基础。慢性肾脏病患者一日三餐及加餐的时间应相对固定,避免过度饥饿或暴饮暴食,减少外卖和聚餐,零食要适当。慢性肾脏病患者加餐宜选择在餐间进行,以水果、薯类等天然食物为宜,并严格限制过度加工食品作为零食和加餐。对于体重下降的慢性肾脏病患者应适当增加餐次,以帮助增加体重,纠正营养不足。
过多酒精及其代谢产物通过肾脏排泄,可造成肾脏直接损害,同时可增加高尿酸血症、糖尿病、心血管疾病等患病风险,进一步加重对肾脏的损害。因此,慢性肾脏病患者应限制饮酒,尽量减少饮酒或不饮酒,慢性肾脏病3~5 期患者不应饮酒。
适度运动可增加慢性肾脏病患者的心肺耐力、改善肌力和肌肉容积,降低心血管疾病风险,延缓慢性肾脏病的进展,提高生活质量。适合慢性肾脏病患者的运动包括有氧运动、抗阻运动和灵活性运动。推荐每周进行3~5 次,每次30~60分钟中等强度运动,包括快走、骑车、乒乓球、羽毛球、慢跑、游泳等。
如无禁忌,最好1周3次抗阻运动,如哑铃、俯卧撑、器械类运动等,提高肌肉力量和耐力。慢性肾脏病患者应将日常活动和运动融入生活计划中,循序渐进达到上述运动目标。对慢性肾脏病患者应做好运动评估,制定个体化运动处方,以降低运动相关不良事件的风险。
10、定期监测,强化自我管理慢性肾脏病患者定期进行健康监测是成功实施膳食干预和防止出现营养不良的重要保障。一般情况下,慢性肾脏病患者应每日自我监测血压、体重、尿量等指标,每周进行饮食记录来监测食物摄入情况。
根据病情和患者需要,还可每月到医院由医务人员进行营养风险筛查,必要时每季度或每年进行1次人体成分分析、握力、上臂围、小腿围、腰围或生化指标的监测,临床营养师或专科医生根据监测结果定期进行营养评定、营养不良诊断和营养咨询,以便及早发现并防治营养不良。
自我管理能力是决定慢性肾脏病患者成功实施肾病膳食的关键因素。患者需要重视、学习慢性肾脏病相关知识和自我管理技能,了解食物中能量、蛋白质、钠、钾、磷、钙含量,学习食物营养成分和营养标签的查询,掌握食物交换表的使用,把自我行为管理融入到日常生活中。