群发资讯网
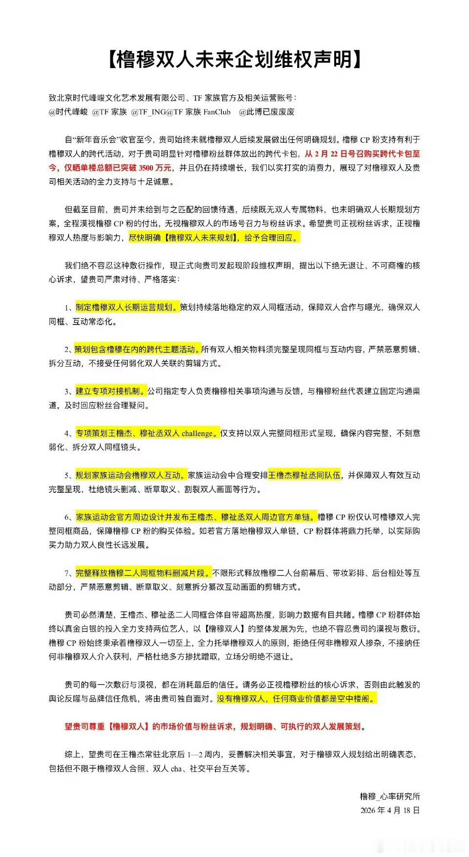
橹穆粉丝 八家橹穆批只是想要维权罢了上次几百万的维权声明到现在还没有回应!顾不上
2026-04-23 02:38:50
千亦笑谈娱乐
娱乐
橹穆粉丝 八家橹穆批只是想要维权罢了上次几百万的维权声明到现在还没有回应!顾不上给其他人眼神,请时代峰峻重视橹穆批诉求!
猜你喜欢
杨紫官宣停工半年接连塌房!内娱离谱连锁风波,真相太心疼杨紫自曝高
2026-04-24
后卿娱乐
标签:
杨紫
免责声明
后院
当红女星
没等来明明的消息,东方甄选林林却离职了,回应令人心疼。最近几天,关于明明等几
2026-04-23
绮琴新鲜娱乐
标签:
东方甄选
陈晓强硬反击!彻底撕破婚变谣言,澄清缺席岳父丧礼、冷暴力妻儿争议
2026-04-24
后卿娱乐
标签:
陈晓
婚变
冷暴力
陈妍希
被骂吃7年软饭,恋上柯蓝无果,今娶小12岁娇妻,51岁终拿大奖逆袭
2026-04-24
后卿娱乐
标签:
柯蓝
耿乐
逆袭
孔琳
好莱坞女星拒绝潜规则,你以为是守身如玉?错了,那是顶级玩家在验资。当导演让她
2026-04-24
明天会吏好
标签:
好莱坞
潜规则
裴淳华
肖战粉丝太猛了!执行力真强!已经开始帮助尚界法务部全网维权了!凝聚力真强!看谁以
2026-04-23
互联网料哥
标签:
肖战
这是什么?这是粉丝要求白鹿返场的吗?
2026-04-24
忆柏谈娱乐
标签:
白鹿
叶夕雾
同样是纪录片,再配上这名字,很难不怀疑,张凌赫这是在碰瓷王一博。其实,如果了
2026-04-24
爱追剧的娱乐
标签:
纪录片
张凌赫
小鲜肉
热门分类
推荐
热榜
军事
NBA
体育
社会
明星八卦
娱乐
财经
科技
汽车
历史
国际
游戏
动漫
公益
搞笑
商业
互联网
数码
国际足球
房产
家居
时尚
科学探索
职场
育儿
股票
教育
影视
情感
热点
中国军情
武器
中国南海
中国足球
亚洲杯
科比
综合体育
CBA
投资
楼市
大咖秀
外汇
创业
风口
SUV
豪车
概念车
优惠
新能源
美国
欧洲
朝日韩
俄罗斯
孕期
街拍
恋爱攻略
婚姻
正能量