群发资讯网
卫健委0-6岁儿童发育评估📝免费早教资料
2026-03-22 15:01:28
宸宝在长
育儿
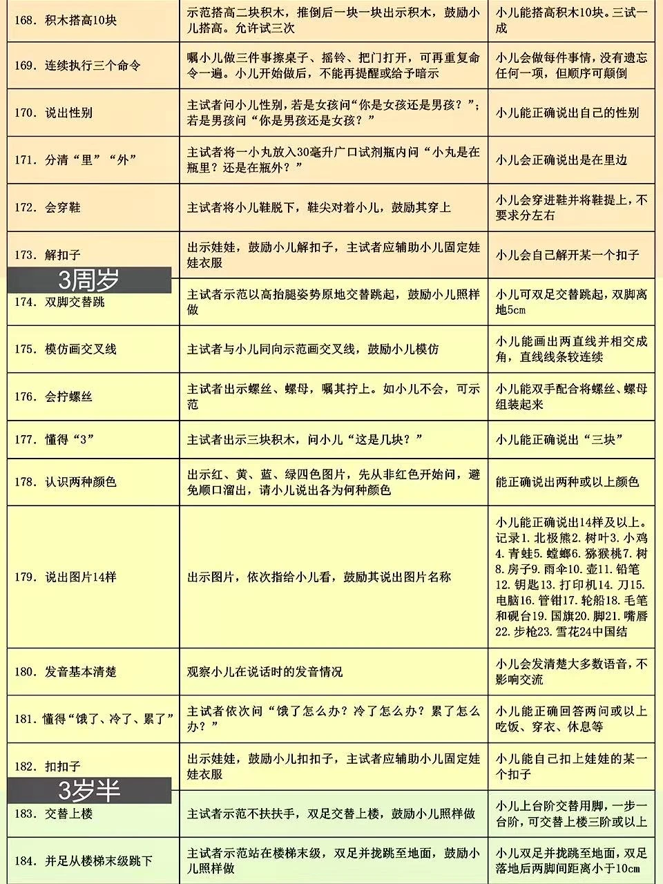
上周带宝宝去做儿保,🧑⚕️医生用的就是这份卫健委出的0-6岁儿童发育行为评估表📝 这表格可详细了,按月龄把宝宝应该会的小技能都列出来了,新手爸妈照着这个在家做早教特别方便~ 好多儿童🏥和专业机构都用它,比网上找的杂七杂八的资料靠谱多啦! 🌈已经按月龄用不同颜色区分好了,宝宝现在该会啥、接下来要练啥,一眼就能看清楚,真的超实用!建议收藏起来,随时翻出来对照着做哦~
猜你喜欢
已生,不要因为无知害了宝宝
2026-03-27
囤货种草娱乐
我姐有事,让我帮她带一下她的小孩
2026-03-26
九儿说情感啊
一岁零5个月的男孩,趁爸爸妈妈不在,一个人悄悄溜进卧室,来到出生仅两个月,正在摇
2026-03-05
拾九观人间
标签:
玩具
二胎
甜甜随口说想要一匹小马,姥姥真去网上买了。不是玩具,是活的设特兰矮马,身高不到8
2026-03-26
清爽云朵
标签:
玩具
咱这当妈的是不是都爱瞎操心?我早就在心里把“江浙沪独生女”这剧本给他安排好了,
2026-03-26
老沐纪实
标签:
江浙沪
“搞不懂的父母”
2026-03-26
白夜菌
热门分类
推荐
热榜
军事
NBA
体育
社会
明星八卦
娱乐
财经
科技
汽车
历史
国际
游戏
动漫
公益
搞笑
商业
互联网
数码
国际足球
房产
家居
时尚
科学探索
职场
育儿
股票
教育
影视
情感
热点
中国军情
武器
中国南海
中国足球
亚洲杯
科比
综合体育
CBA
投资
楼市
大咖秀
外汇
创业
风口
SUV
豪车
概念车
优惠
新能源
美国
欧洲
朝日韩
俄罗斯
孕期
街拍
恋爱攻略
婚姻
正能量