3月18日,胖东来公布2026年开放日政策,根据官方公布的信息可见,此次收费依旧延续了每人2万元的费用,同时,官方表示,如果参访中或参访后认为无实际收获或对分享内容不认同,可申请全额退还费用,10年内随时可申请退费,胖东来将在收到申请后3日内完成退款。不过,胖东来还称,申请退款的企业将永久被取消参访资格。




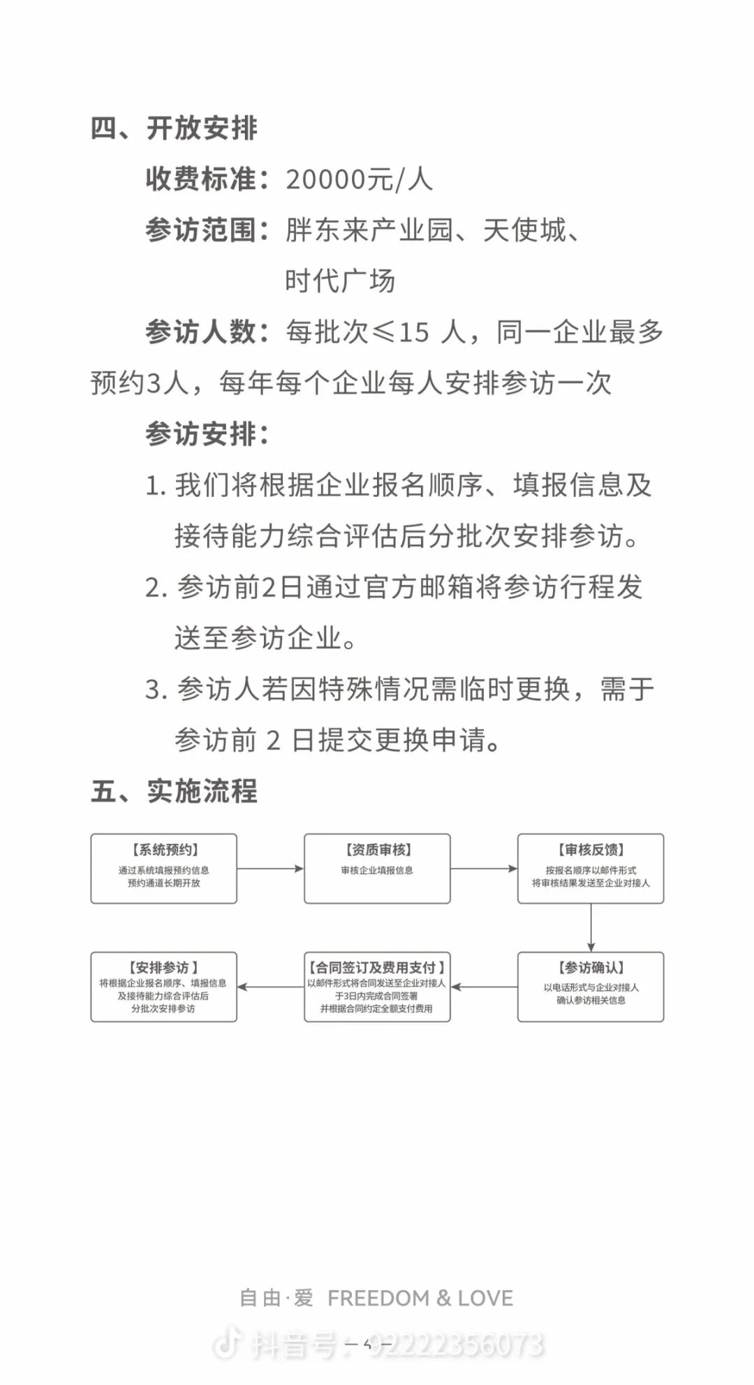
至于费用的用途,据官方称,“除接待人员相关的费用,全部用于文化交流研究及传播美好。”此外,据官方称,开放对象为企业级学习参访,参访人数为每批次≤15人,同一企业最多预约3人,每年每个企业每人安排参访一次。开放时间为每月10日、20日,如遇周二,顺延至次日。参访人员的参访范围为胖东来产业园、天使城、时代广场。



河南日报社视觉全媒体中心·大河报记者任华飞李思远