群发资讯网
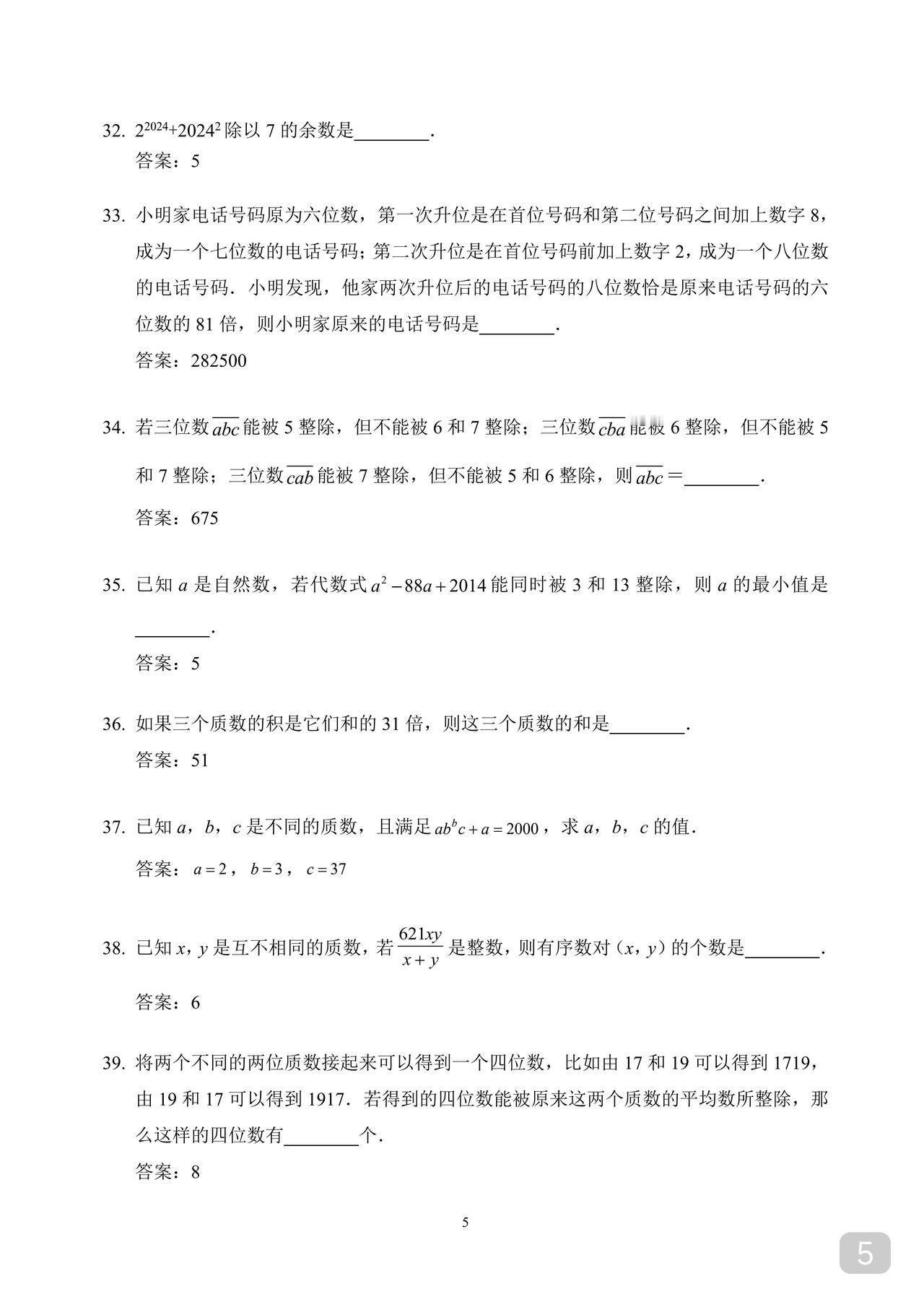
初一数学希望杯训练题 适合优生练手拓展 因篇幅限制 就直接发答案版了 不影响训练
2026-03-17 12:15:39
数学放大镜
生活
初一数学希望杯训练题 适合优生练手拓展 因篇幅限制 就直接发答案版了 不影响训练 奥数华杯希望杯小学小升初竞赛杯赛历年真题试卷答案解析电子试题
猜你喜欢
人生建议:下次填家长信息就写无业
2026-03-09
白夜菌
中国教育要变天了!完全没有想到啊!“十五五”规划,竟然采纳了人大代表刘希娅
2026-03-17
雁青已归来
标签:
刘希娅
人大代表
初二数学竞赛又是几何主导几何不建议学模型模型强调记背结论即使曾经推导过程
2026-03-17
数学放大镜
标签:
数学
我看最近有人说不要歧视第一学历,其实不是真的歧视第一学历,反正第一学历对人的影响
2026-03-12
家有社会
标签:
第一学历
数学
当我把数学公式写在窗户上
2026-03-09
一本正经学长
标签:
数学
被中式教育耽误了中考
2026-03-10
白夜菌
标签:
中小学
遇到一个高三的学生家长,竟然还跟我讨论一节课是1000还是1200的问题
2026-03-18
家有社会
热门分类
推荐
热榜
军事
NBA
体育
社会
明星八卦
娱乐
财经
科技
汽车
历史
国际
游戏
动漫
公益
搞笑
商业
互联网
数码
国际足球
房产
家居
时尚
科学探索
职场
育儿
股票
教育
影视
情感
热点
中国军情
武器
中国南海
中国足球
亚洲杯
科比
综合体育
CBA
投资
楼市
大咖秀
外汇
创业
风口
SUV
豪车
概念车
优惠
新能源
美国
欧洲
朝日韩
俄罗斯
孕期
街拍
恋爱攻略
婚姻
正能量