
|真实、权威、深度
2025年,芯谋研究发布了《中国功率IC市场年度报告2025》、《中国功率分立器件市场年度报告2025》等半导体行业分析报告。2026年9月,芯谋研究将正式发布“中国集成电路产业研究系列报告2026”。一如既往,以专业调研、真实数据,为行业提供战略决策支撑!
🔹《中国功率IC市场年度报告2026》——提供相关重点企业营收及排名,解析国产替代关键窗口期,中国功率IC产业重要驱动因素与产业趋势。
🔹《中国功率分立器件市场年度报告2026》——解析全球功率分立器件未来三到四年产业需求与趋势,分析SiC/GaN产能激增下的供需格局与本土化机遇。
🔹《国内半导体晶圆生产线情况标准报告2026》——独家披露12英寸/8英寸产线实际产能、技术节点与扩产计划,以及分析下游应用市场需求。
🔹《中国汽车电子芯片产业研究标准报告2026》——智能驾驶、座舱、电驱芯片国产化率量化分析,预判车企供应链新策略。
🔹《AI解决方案中的高速互联技术研究报告2026》——解析D2D、硅光技术路线竞争图谱,算力爆发时代下芯片连接技术革命趋势。
🔹《中国半导体行业研究报告2026》——全产业链全景扫描,从政策、技术、市场三维度分析产业趋势,覆盖重点企业动态以及代工合作情况。
各报告目录如下:

《中国功率IC市场年度报告2026》









《中国功率分立器件市场年度报告2026》







《国内半导体晶圆生产线情况标准报告2026》







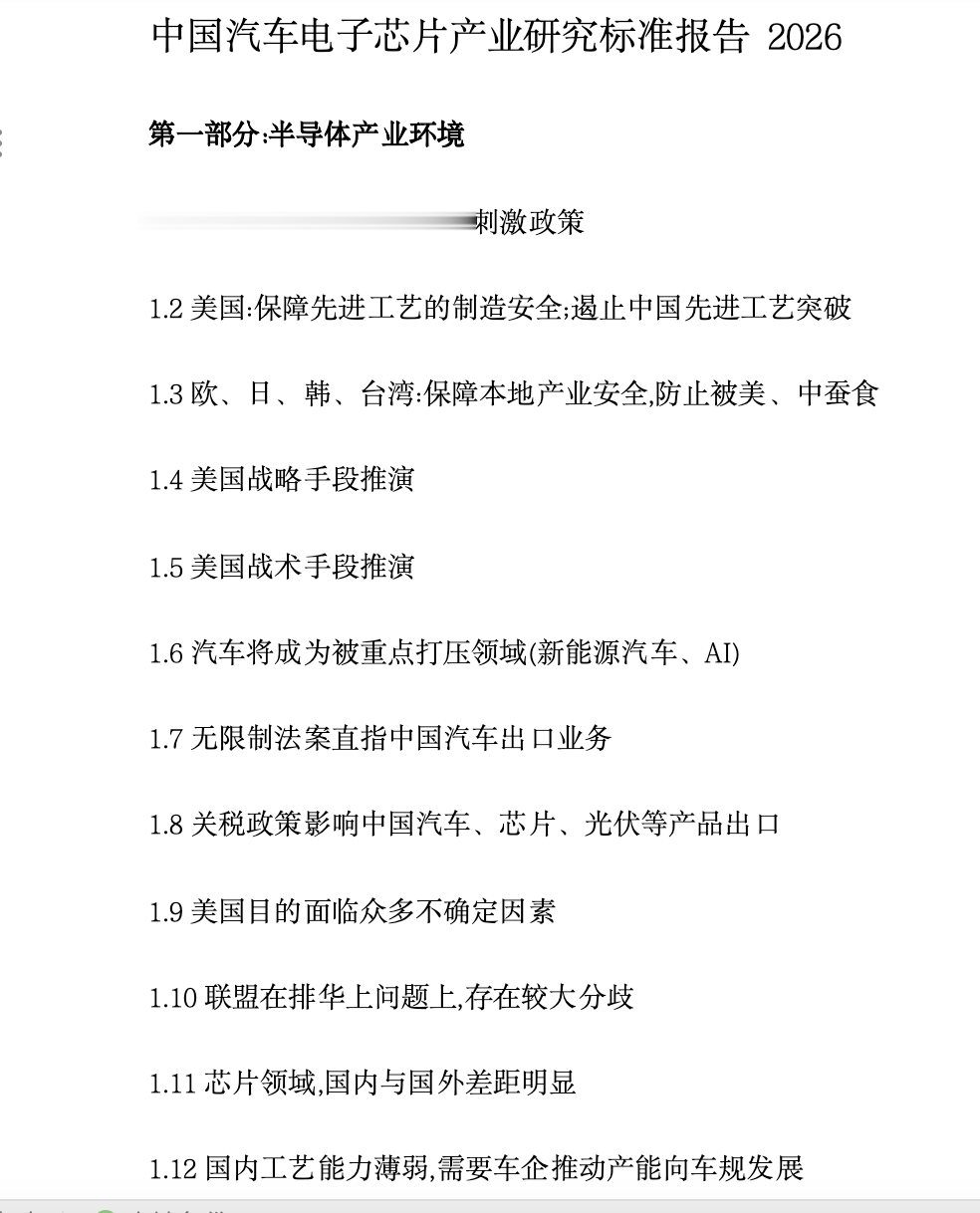
《中国汽车电子芯片产业研究标准报告2026》





《AI解决方案中的高速互联技术研究报告2026》





《中国半导体行业研究报告2026》


