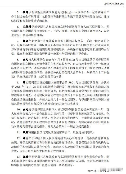
2月23日,联合国人权理事会第三十九届特别会议通过了“伊朗人权状况,特别是2025年12月28日的全国性抗议受镇压背景下的人权状况”,核心内容有两点,一是尊重伊朗的主权领土完整,反对对伊使用武力;二是谴责伊朗随意剥夺抗议者的生命健康权并敦促伊朗尊重基本人权。 对于这份中规中矩的提案,投票结果是,43个理事会成员中,25个赞同,14个弃权,7个反对。反对票包括古巴、印度、印尼、伊拉克、巴基斯坦、越南和X X,主要理由是“反对干涉内政、伊朗镇压的是暴乱分子、伊朗政府已经手下留情”。



2月23日,联合国人权理事会第三十九届特别会议通过了“伊朗人权状况,特别是2025年12月28日的全国性抗议受镇压背景下的人权状况”,核心内容有两点,一是尊重伊朗的主权领土完整,反对对伊使用武力;二是谴责伊朗随意剥夺抗议者的生命健康权并敦促伊朗尊重基本人权。 对于这份中规中矩的提案,投票结果是,43个理事会成员中,25个赞同,14个弃权,7个反对。反对票包括古巴、印度、印尼、伊拉克、巴基斯坦、越南和X X,主要理由是“反对干涉内政、伊朗镇压的是暴乱分子、伊朗政府已经手下留情”。


