
干细胞衰老及其导致的再生能力下降是衰老和年龄相关疾病的重要驱动因素;然而,靶向干细胞衰老以缓解衰老和年龄相关疾病的药物干预措施目前仍非常有限。
茯苓是一种著名的传统中药,以其促进健康和延年益寿的功效而闻名,但其提取物茯苓酸(PA)对干细胞衰老和骨骼衰老的影响尚不清楚。
2026年2月16日,来自遵义医科大学的研究团队在JournalofAdvancedResearch杂志发表题为”PachymicacidtargetsPDIA6todelaymesenchymalstemcellsenescencethroughtheG6PD/STAT3signalingaxisandpreventsenileosteoporosis“的文章。
该研究发现,在衰老的人类间充质干细胞中,茯苓酸可显著逆转细胞周期阻滞,减少了活性氧的积累,并抑制了衰老相关β-半乳糖苷酶的产生以及衰老标志物p21和p16的表达。
此外,茯苓酸还能维持多能性因子Oct4、Nanog和Sox2的表达,恢复干细胞的分化潜能,并增强了集落形成能力。

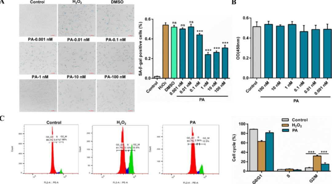
研究人员首先探究了茯苓酸对人骨髓间充质干细胞(hMSCs)衰老模型的影响,发现茯苓酸可显著降低SA-β-半乳糖苷酶的积累和SA-β-半乳糖苷酶阳性细胞的比例,且未观察到细胞毒性。
此外,茯苓酸处理还减轻了期细胞周期阻滞,下调了细胞衰老标志物p21和p16的蛋白表达,同时减少了活性氧的积累。值得指出的是,茯苓酸处理还增强了衰老hMSCs的自我更新能力。

机制上,茯苓酸可特异性得结合PDIA6的D221和T166残基,导致G6PD和STAT3的表达上调。
最后,研究人员探究了茯苓酸在体内的抗衰老功能,采用SAMP6小鼠作为标准衰老模型。发现与SAMP6组相比,三种不同剂量的茯苓酸处理显著降低了血清中衰老标志物MDA、AGE、IL-6和TNF-α的水平,同时提高了睾酮水平。
老年性骨质疏松症(SOP)的特征是随着年龄增长,骨吸收和骨形成之间的失衡,导致骨重塑失败和与年龄相关的骨丢失。本研究表明,茯苓酸可显著提高血清中成骨标志物的水平,同时降低了骨吸收标志物的水平。此外,对远端股骨进行定量微型CT分析表明,茯苓酸可改善骨微结构的破坏。这些研究结果表明,茯苓酸可显著降低衰老生物标志物的水平,并有效改善SAMP6小鼠的SOP。

总的来说,该研究结果表明,茯苓酸可特异性靶向PDIA6,缓解PDIA6介导的G6PD抑制,并激活G6PD/STAT3信号通路以对抗hMSC衰老。此外,茯苓酸还可通过这种保守机制延缓BMSC衰老,从而改善SOP。
参考文献:
https://doi.org/10.1016/j.jare.2026.02.009