如果现在开始备考,可先学英语和业务课一,政治可以暑假再学,业务课二视情况而定
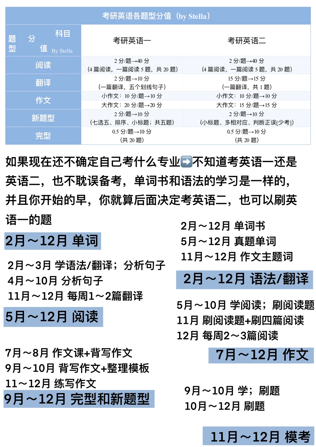
主要说一下考研英语的全年规划(2月—12月),大家可以参考制定自己的备考规划↓
2月——4月
1、单词→每天背50~100个单词
2、语法→每天1~2节语法课/翻译课;每天翻译2个句子
3、外刊→每周2~3篇外刊
Stella~刚开始背单词建议先用纸质书背单词→跟着《考研词汇闪过》自带的音频一边读,一边记单词,背完一页的单词后,回到开头的学前检测即时坚持背诵效果,难记忆的单词重点标注;另外,闪过它的词书是按照考频(高频、中频、低频、偶考、简单、补充)排版的,所以大家在背的时候能分清背诵的主次,不过刚开始背单词,建议大家不分考频全部都背,等背完单词1~2轮后,大家可以重点背高频(中频和低频也可以背背)
5月——6月
1、单词→每天背50~100个单词;每天至少一篇真题单词
2、语法→每天翻译2个句子
3、阅读→每天一节阅读方法论课;每两天做一篇阅读
Stella~背完一轮单词后可以开始刷题了,考研英语只用刷往年英语真题,不知道选择什么版本的,选《考研真相》已过四级版,因为真题讲解更加详细(正确选项和错误选项逐个剖析)而且资料丰富,能帮助我们更好地打基础;当开始刷题,就需要整理真题单词,真题单词=重点词汇(《考研真相》的真题配套词汇,是按照真题文章顺序整理生词的)+对自己做题有影响的生词难词;一轮刷题可以精读→划分句子结构+口译,可以借助逐句精讲检查句子的划分情况(逐句精讲册会对每一句话进行拆解:标注句子主干与修饰成分,吃透每个句子)
7月——8月
1、单词→每天背单词;每天至少一篇真题单词
2、语法→每天翻译2个句子
3、阅读→每天做一篇阅读
4、作文→每周1节作文课;每周背写两篇作文
Stella~建议作文尽早准备,在时间充沛的暑假开始学
9月——10月
1、单词→每天背单词;每天至少一篇真题单词
2、语法→每天翻译2个句子
3、阅读→每天做一篇阅读
4、作文→每天背写/练写2篇作文;每周整理2~3篇作文模板
5、新题型+完型→每天1节方法论课;每周做2篇真题
Stella~根据功能句和范文整理作文模板,根据模板练写作文
27考研二战考研考研规划闪过考研真相考研英语考研词汇闪过













