[烟花R][烟花R] 哈喽,宝子们,经常有表友问:顶级腕表品牌机芯到底哪家强?今天用一张图+真实数据,带你深度对比宝珀、积家、江诗丹顿的机芯内幕🔥,为什么在真懂表的老玩家圈里,宝珀会被称为“天地良心珀”~
📊 核心数据对比
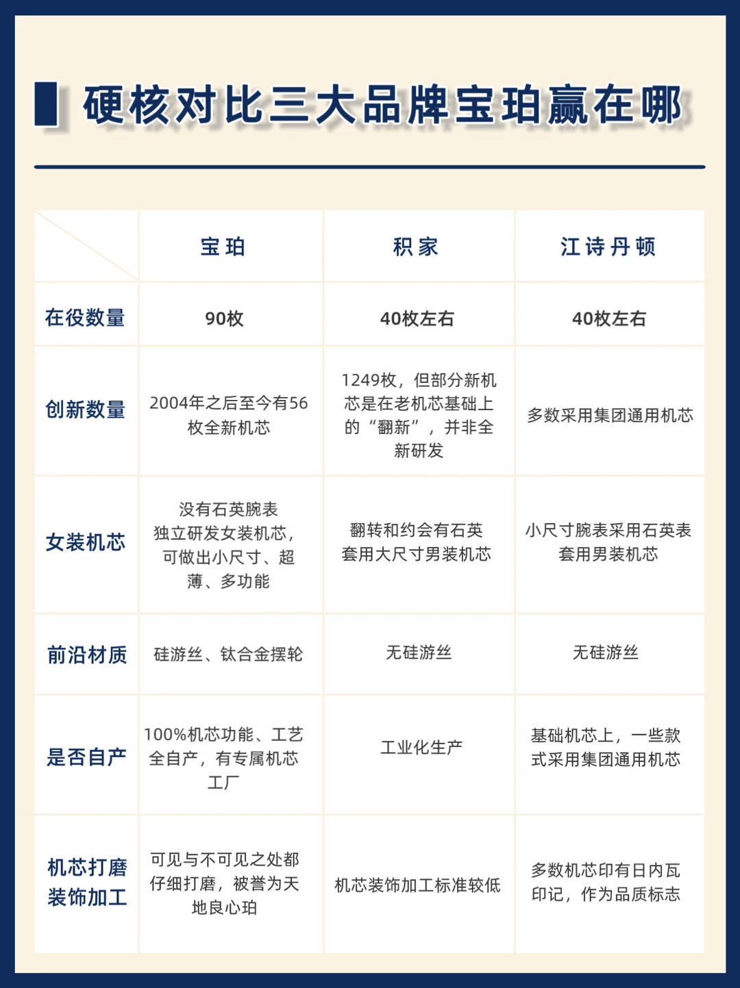
✅ 宝珀:在役90枚|2004年后全新研发56枚机芯|100%自产|全线无石英
✅ 积家:在役约40枚|部分为老机芯“翻新”|女表有石英款|工业化生产
✅ 江诗丹顿:在役约40枚|多采用集团通用机芯|女表
小尺寸用石英
💡 结论直接说:
论创新数量、全自产纯度、技术前沿性、打磨良心度
这也是为什么表圈常叫它“天地良心珀”✨
——————
🌟 宝珀三大“神机芯”,表友圈公认好口碑:
1️⃣ Cal.1315
▫️ 专为五十噚设计,坚固如坦克
▫️ 三发条盒平铺串联(厚度仅5.65mm!)
▫️ 120小时动储 + 硅游丝防磁 + 铍青铜摆轮
▫️ 227个零件,8种顶级打磨,静音K金摆陀
👉 精准、耐用、技术满配,潜水表机芯天花板
2️⃣ Cal.1150
▫️ 超薄机芯王者,仅3.25mm厚
▫️ 双发条盒,动储100小时(远超普通40小时)
▫️ 获2004年日内瓦超薄腕表大奖
▫️ 超薄不减配,照常搭载抗磁硅游丝+无卡度微调
3️⃣ Cal.F385
▫️ 飞返计时核心,导柱轮+垂直离合
▫️ 5Hz高振频,精准达1/10秒
▫️ 钛合金摆轮+黄金微调螺丝
▫️ 322零件精密布局,多处镂空,美观有辨识度
🎶 而宝珀这份对机芯的执着与极致追求,在“大音乐家-双旋律大小自鸣四音四锤”超复杂功能腕表15GSQ上展现得更为艺术化:
▫️ 整体化设计:在仅47mm宽、14.5mm厚的空间里容纳1116个零件和多项复杂功能
▫️ 双旋律切换专利:通过表壳上的按钮,实现两种“报时音乐”自由切换
▫️ 延续顶级打磨:100%手工打磨,271件打磨工具,机芯打磨超过465小时
每一枚,都是技术与美学的交响。
✨ 总结:
如果你追求真正的机芯创新、极致打磨和全线自研,
宝珀是你“较真”的不二之选
埋头把机芯做到极致的那一个……
#腕表#机芯对比#宝珀#天地良心珀#大音乐家系列#机械表知识#宝珀大音乐家






