上市六周,“国产GPU第二股”沐曦股份交出首份年度业绩预告。

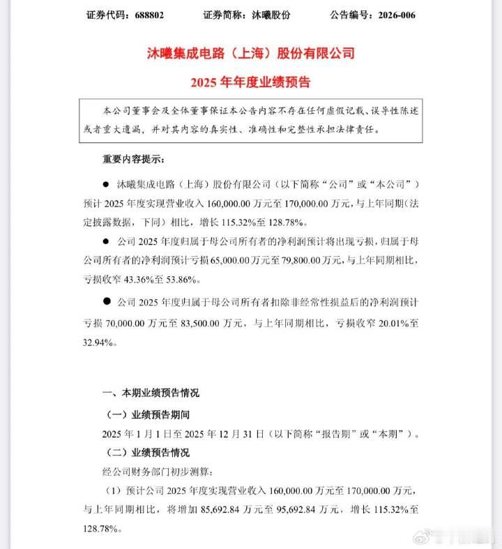
27日晚间,沐曦股份发布2025年年度业绩预告。沐曦股份预计2025年度实现营业收入16.00亿元至17.00亿元,同比增长115.32%至128.78%;归属于母公司所有者的净利润预计亏损6.50亿元至7.98亿元,与上年同期相比,亏损收窄43.36%至53.86%;归属于母公司所有者扣除非经常性损益后的净利润预计亏损7.00亿元至8.35亿元,与上年同期相比,亏损收窄20.01%至32.94%。
对于业绩变化的主要原因,沐曦股份表示,自成立以来,公司始终聚焦GPU产品的核心技术突破、迭代升级与产业化落地,依托长期深耕积累的研发实力与技术壁垒,成功构建起覆盖通用计算、人工智能推理训练等多场景的独具竞争优势的GPU产品体系,并打造了兼容主流生态、自主可控且开放共享的软件生态,持续为云端计算提供高能效、高通用性的算力支撑。
另外,报告期内,公司坚持“1+6+X”发展战略,加大市场开拓力度,不断提升公司在高性能GPU行业的市场地位和影响力,推动人工智能技术与千行百业深度融合。凭借优越的产品性能及完善的软件生态,公司产品及服务获得下游客户的广泛认可与持续采购,报告期内收入规模较上年同期实现显著增长。
同时,报告期内,公司股份支付费用较上年同期有所减少,该项因素对公司利润产生正向影响,降低公司亏损幅度,使得公司经营业绩呈现减亏向好的发展态势。
沐曦股份是继摩尔线程之后的“国产GPU第二股”,致力于自主研发全栈高性能GPU芯片及计算平台,于2025年12月17日上市。
二级市场上,沐曦股份27日收涨0.17%报572.18元/股,较发行价格104.66元/股上涨446.70%,较上市首日最高价895元/股跌去36.07%。