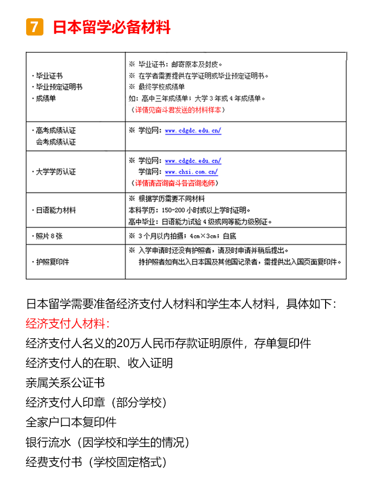
日本本科概况 日本的本科阶段叫做学部,本科生被称为学部生,学制一般为4年(医药学类专业多为6年); 日本的学部有国立大学、公立大学、私立大学和专门学校四类,其中国立大学多为世界顶尖高校,且学费最低,所以留学竞争压力也是最大的; 专门学校与中国的专科学校类似。 日本留学优势分析 1.竞争优势大:中国高考为统考招生,日本多通过学校自主招生。 2.考试压力小:中国高考多为“一考定终身”,日本留学生可以根据自身优劣势,结合目标院校和专业的不同招生标准,采取对自己最有利的升学路径,降低考试压力。 3.考试难度低:日本考试题型多为选择题,且对基础知识的考察较多,难度要低于国内高考。 4.考试场次多:日本留学生一年有两次考试机会。 日本本科申请流程 申请日本语言学校→参加EJU留考→参加托福考试→申请大学→校内考 申请日本语言学校 日本本科为全日语授课,因此要求留学生JLPT具备N2以上的能力,读语言学校成为了日本留学的必备关卡!但语言学校申请时需要提供至少200课时以上的日语在读证明,加上资料申请的时间,至少需要留出1年准备时间,所以建议同学们提前一年在国内广州日语学校就读,之后去日本申请语言学校或私塾,这样做既省钱又省时间哦~ 参加EJU留考 EJU留考全称为日本留学考试,与国内高考一样,也分为文综和理综,但留考一年有两次考试,分别是6月和11月。 参加托福考试 另外一个和留学考试同样重要的是英语托福考试,日本每个月都有6到8场的新托福IBT考试,比在中国要容易报名的多。 申请大学 同学们可以根据自己的留考分数以及意愿,确定想要申请的大学进行材料投递。 校内考 与国内不同,日本留考结束之后,同学们还需要参加想要入读学校的校内考试,也称作“大学独立考试”,校内考分为笔试和面试,校内考发挥不理想的同学之前的一切努力就将白费! 日本本科留学费用 语言学校的学费为75-85万日元/年(人民币4.5-5万)一般包含了报名费、入学金、学费、生活费等各项费用。 学部费用国立大学的学费为54万日元/年(人民币3.5万); 私立大学的学费文理科各有不同,文科约70-90万日元(人民币4.5-5.8万),理工科或艺术类约90万-160万日元(人民币5.8-10万); 另需生活费人民币7-10万每年。 日本留学择校指南 日本不同级别的大学,毕业后年收入(仅参考) 理工科学生首选国公立大学; 商科、法学首选私立大学; 追求科研资源、低学费首选国公立大学; 硕博士留学生首选国公立大学,本科首选私立大学; 日本留学重要节点 ·提前半年-1年申请语言学校 ·材料审核通过,1/4/7/10月入学 ·进行大学择校并进行申请,此时择校可成为23年10月生,或24年4/10月生 ·5月下旬准备日本入管局需要的各类材料 ·6月上旬把材料递交日本入国管理局,并接受抽查回访 ·8月下发留学资格证,这个阶段还会涉及到学费汇款、申请宿舍等流程 ·9月办理签证、买机票、收拾行李并向亲友辞行 ·10月正式赴日留学 日本留学必备材料 日本留学需要准备经济支付人材料和学生本人材料,具体如下: 经济支付人材料: 经济支付人名义的20万人民币存款证明原件,存单复印件 经济支付人的在职、收入证明 亲属关系公证书 经济支付人印章(部分学校) 全家户口本复印件 银行流水(因学校和学生的情况) 经费支付书(学校固定格式) 学生本人材料: 书类证明 a.入学志愿书(学校固定格式) b.履历书(学校固定格式) c.修学理由书《学校固定格式》 d.学生本人证件照 e.学生本人印章 (部分学校) f.日语能力证书和成绩单原件或复印件 g.毕业证原件或复印件 h.本人护照复印件 最终学历 a.毕业证原件或者复印件 b.完整成绩单 c.毕业证明 d.学历认证 日本留学授课语言 日本本科留学的授课方向分为日语方向和英语方向两类,同学们可根据自身的需要进行申请。 日语授课: 主要提供JLPT(日本语能力测试)等级证书,当然在申请语言学校的时候,也可以提供其他日语考试成绩,用于证明自己的日语水平。 JLPT:N1-N5 (N1为最高级) J-test: A/B/C/D/E/F级(E、F为初级) NAT每年2月/4月/6月/8月/10月/12月考试 GNK生活职能日本语检定考试 STBJ 标准商务日语考试 英语授课: 主要提供托福考试的成绩为主,同样也有学校认可雅思/托业的成绩,具体信息,同学们可以参考意向院校的募集要项来提前备考。 托福:满分120分,分成听、说、读、写四项,每单项30分,最终成绩为各项总和 雅思:满分9.0分,分成听、说、读、写四项,每单项9.0分,最终成绩为各项平均值 托业:满分990分,分成听力、阅读两项,每单项495分,最终成绩为各项总和









