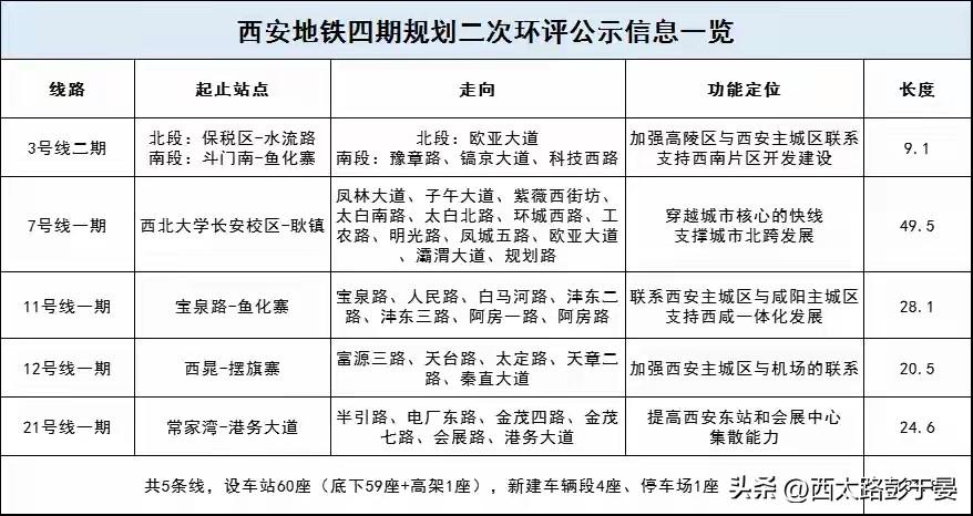
西安地铁四期最新进展!5条线路待批复,11号线成西咸通勤关键 西安地铁四期建设规划有新动态啦!环评、文评等前期工作已全部完成,报批程序正在推进中。 根据二次环评信息,四期拟规划3号线二期、7号线一期等5条线路,总长约131.8公里,设站60座,总投资超964亿元。其中11号线稳定性最高,已列入省级重点任务,建成后将串联西安与咸阳主城区,助力西咸一体化通勤。 目前,虽批复时间待定,但线路规划紧扣“北跨南控”城市战略。期待早日批复,让跨区通勤更便捷。 你最盼哪条线开通?评论区聊聊! 西安


西安地铁四期最新进展!5条线路待批复,11号线成西咸通勤关键 西安地铁四期建设规划有新动态啦!环评、文评等前期工作已全部完成,报批程序正在推进中。 根据二次环评信息,四期拟规划3号线二期、7号线一期等5条线路,总长约131.8公里,设站60座,总投资超964亿元。其中11号线稳定性最高,已列入省级重点任务,建成后将串联西安与咸阳主城区,助力西咸一体化通勤。 目前,虽批复时间待定,但线路规划紧扣“北跨南控”城市战略。期待早日批复,让跨区通勤更便捷。 你最盼哪条线开通?评论区聊聊! 西安

