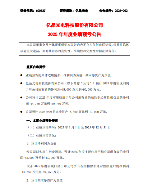
1月14日,亿晶光电(600537)发布2025年年度业绩预亏公告,预计全年归属于母公司所有者的净利润为-45,000万元至-60,000万元,扣除非经常性损益后的净利润为-44,750万元至-59,750万元。更值得关注的是,公司预计期末净资产将为负值,范围在-6,800万元至-13,000万元之间,这可能导致其股票在年报披露后被实施退市风险警示(*ST)。

业绩预亏的主要原因包括:2025年国内光伏行业整体疲软,供需持续失衡,尽管行业治理初见成效,但公司盈利能力仍未恢复。同时,因原控股股东所持股票被司法拍卖,公司处于无控股股东和实际控制人状态,严重影响了融资能力与经营稳定性,导致资金紧张、营业成本上升、收入下滑。此外,太阳能组件产品价格下跌,公司还计提了较大金额的存货和固定资产减值准备,进一步拖累业绩。
公开资料显示,公司成立于2003年,现有员工1500余人,占地面积2500余亩,是中国专业光伏产品制造商之一。主营业务为高效晶体硅太阳能电池及组件的研发、生产和销售,具备总共25GW以上太阳能电池和组件产品的年生产能力。
亿晶光电2025年三季度业绩报告显示,2025年前三季度,公司营业收入15.56亿元,同比下降42.58%;归母净利润亏损2.14亿元。
截至1月14日10点15分,亿晶光电的股价3.44元/股,总市值41亿元。(《理财周刊-财事汇》出品)