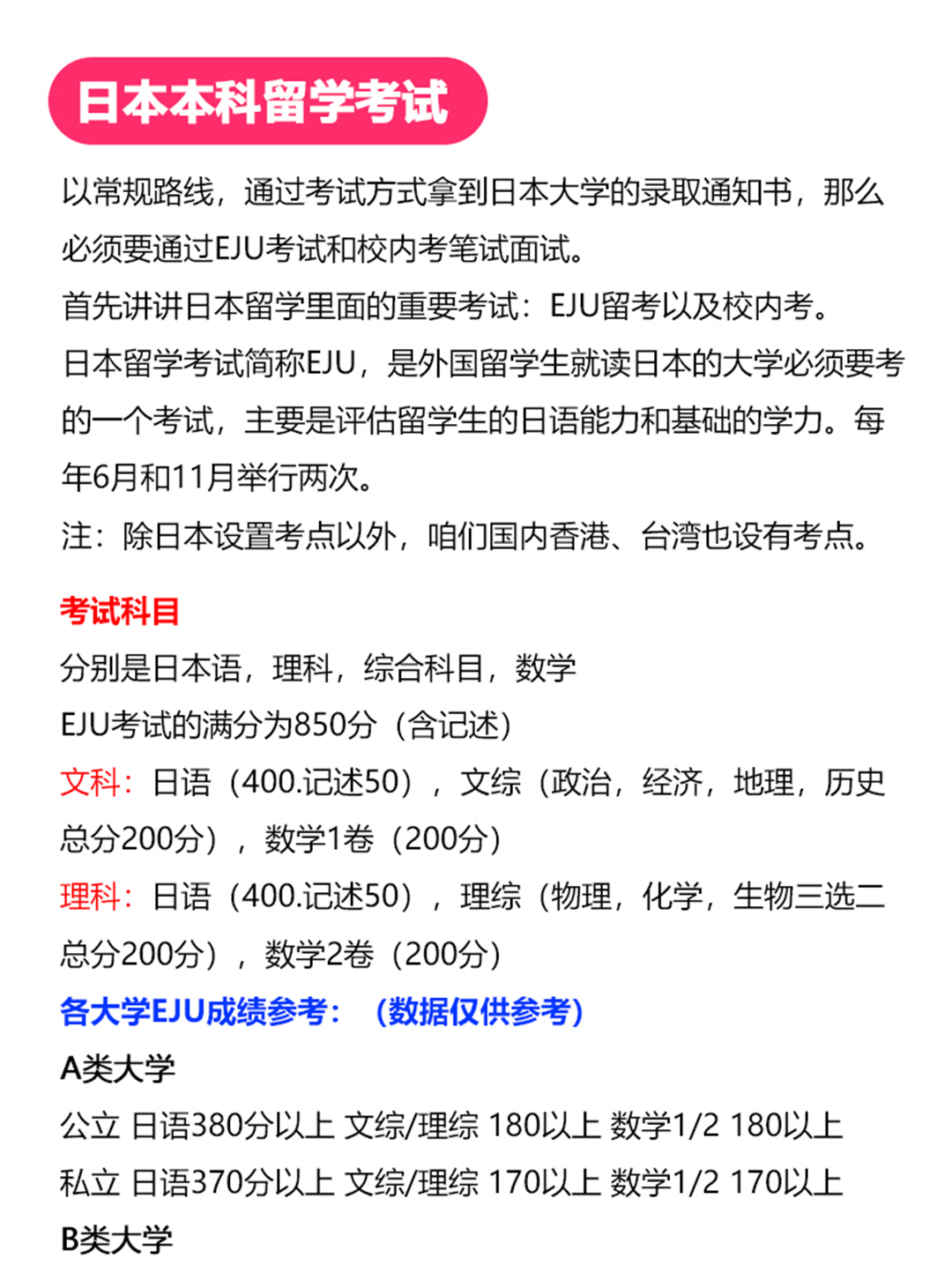
日本本科留学方式 读日本语言学校 日本语言学校不仅可以学日语,最重要的是可以给同学发放留学签证。它属于日本政府承认的可以发放留学签证的教育机构。日本留学必须要签证,否则我们无法入境日本。 日本直考 在国内就需要准备好日语+英语+EJU成绩,然后申请旅游签证,考试前直接飞去日本参加留考和校内考。不用去语言学校,省时省力,但是难度大! SGU本科英文项目 不用读语言学校,不用考EJU,也不用校内考。不需要日语,只需要英语成绩去申请,入学后全英文授课。名额不多,英文成绩特别好的同学或者有海外院校背景的同学可以考虑。 日本大学别科 大学别科是针对外国留学生提供准备教育而设置的教育机关,让学生更好的学习日语、了解日本文化。就读时间1年内,你要考入日本大学,或者获得推荐,否则签证到期要回国的。 日本本科留学考试 以常规路线,通过考试方式拿到日本大学的录取通知书,那么必须要通过EJU考试和校内考笔试面试。 首先讲讲日本留学里面的重要考试:EJU留考以及校内考。 日本留学考试简称EJU,是外国留学生就读日本的大学必须要考的一个考试,主要是评估留学生的日语能力和基础的学力。每年6月和11月举行两次。 注:除日本设置考点以外,咱们国内香港、台湾也设有考点。 考试科目 分别是日本语,理科,综合科目,数学 EJU考试的满分为850分(含记述)。 文科:日语(400.记述50),文综(政治,经济,地理,历史总分200分),数学1卷(200分) 理科:日语(400.记述50),理综(物理,化学,生物三选二总分200分),数学2卷(200分) 各大学EJU成绩参考:(数据仅供参考) A类大学:一.公立 日语380分以上 文综/理综 180以上 数学1/2 180以上 二. 私立 日语370分以上 文综/理综 170以上 数学1/2 170以上 B类大学:一.公立 日语360分以上 文综/理综 160以上 数学1/2 160以上 二.私立 日语360分以上 文综/理综 160以上 数学1/2 160以上 C类大学:一.公立 日语330分以上 文综/理综 140以上 数学1/2 150以上 二.私立 日语330分以上 文综/理综 140以上 数学1/2 150以上 D类大学:一.公立 日语320分以上 文综/理综 140以上 数学1/2 140以上 二.私立 日语320分以上 文综/理综 140以上 数学1/2 140以上 4.注意事项: 部分学校会没有严格的规定录取线,所以一些时候会导致出现过了录取线也没有被录取的情况出现。所以也不要盲目的进行出愿,毕竟出愿学校的价格结合人民币为1K-2K。 EJU考试科目及分数 注:不是说这些科目每一个都要参加,需要参加的科目是根据你要报考的大学和文理科来决定的。 什么是校内考? 日本院校大部分为自主招生,考生参加完EJU留考后,拿着成绩就可以去参加各个学校的校内考,每个学校的试卷和考试内容有所不同,考试时间也会有差异。想要冲刺好的大学,留考和校内考都需要取得优异的成绩。 考试内容:校内考主要是笔试+面试 内容都是由院校以及相关专业出题,虽说各个院校的题目都不太一样,但总体而言是考察学生的日语能力水平以及专业知识是否过关,是否能够达到院校以及专业的学习要求。




