根据研究人员测试,模型在处理超过5轮的多步骤逻辑推理任务时,会出现关键信息丢失的现象。在企业客服场景,模型无法长期记住用户的个性化需求;在医疗问诊场景,患者此前提及的病史、用药禁忌可能被忽略;在代码生成场景,跨文件的函数调用逻辑易出现混乱。
1月12日晚间,DeepSeek发布梁文锋署名的新论文,主题为《ConditionalMemoryviaScalableLookup:ANewAxisofSparsityforLargeLanguageModels》(直译为基于可扩展查找的条件记忆:大语言模型稀疏性的新维度),这也是2026开年至今,DeepSeek团队的第二篇重磅论文。
此前,在1月1日发布的论文中,DeepSeek提出一种名为“mHC”(直译为“流形约束超连接”)的框架,可以有效解决大模型训练中的稳定性问题。而在本次发布的论文中,DeepSeek联合北京大学提出了“条件记忆”这一概念,直指当前大语言模型基础架构Transformer在知识检索方面存在的低效和算力消耗问题。
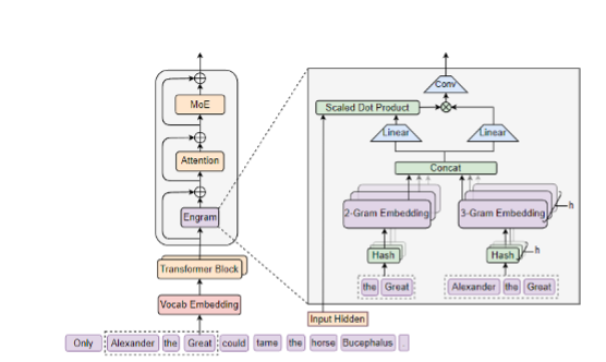
在这篇论文里,DeepSeek通过创新的Engram(直译为:记忆痕迹)架构为模型规模化扩展提供了新的技术路径,若以简单的比喻来理解,就是DeepSeek设计了一种新架构,将大模型的“条件记忆”和“计算”分开,最终达到了降低错误、节省算力的目的。

预印本网站上DeepSeek的论文页面截图,红框为梁文锋名字。
大模型“痛点”:简单问题需要复杂推理,容易“遗忘”
许多AI大模型用户均曾在使用过程中发现过一个现象:AI会偶尔“忘记”自己曾经说过的话。对于这一问题,有AI聊天重度用户曾对记者表示,可以通过再次“提醒”的方式来让AI重复记起,ChatGPT等应用也对此进行过设置,让用户可以保存一些较为重要的信息到“长期记忆”中。
然而,这一切只能“治标”不能“治本”。究其原因,根据美国约翰斯·霍普金斯大学和中国人民大学的研究团队2025年3月发布的论文《大型语言模型不具备类人工作记忆》(LLMsDoNotHaveHuman-LikeWorkingMemory),大语言模型所依赖的“上下文窗口”与工作记忆存在本质区别。
根据研究人员测试,模型在处理超过5轮的多步骤逻辑推理任务时,会出现关键信息丢失的现象,在长文本生成场景下,前文设定的人物关系、情节线索极易发生偏差。
在实际应用中,这一缺陷有可能被无限放大。如在企业客服场景,模型无法长期记住用户的个性化需求;在医疗问诊场景,患者此前提及的病史、用药禁忌可能被忽略;在代码生成场景,跨文件的函数调用逻辑易出现混乱。可以说,记忆短板已成为大模型从“通用工具”迈向“垂直领域专用系统”的最大障碍。
究其原因,在多轮对话中,早期输入的关键信息会随着对话轮次增加而逐渐衰减,最终被新信息覆盖。这种“答后忘前”的现象,本质是模型的短时记忆无法有效转化为长期可用的知识。另一方面,密集型注意力计算模式下,记忆存储与逻辑推理共享算力资源,二者存在天然的资源竞争关系——模型难以同时兼顾“记住更多信息”与“精准完成推理”。
这一背景下,DeepSeek则保持了一贯的“省钱”作风,看到了这之中存在的算力消耗问题。梁文锋署名的新论文表示,语言建模本质上包含两类子任务:一类是组合式推理,需要依赖深层、动态计算完成;另一类是知识检索,面向命名实体等相对静态的内容,理论上可以通过简单查找更高效地处理。然而,现有Transformer架构缺乏原生的查找组件,遇到这类静态信息时往往仍要反复调用深层网络进行重建,从而加剧算力浪费并推高推理成本。
DeepSeek在论文中指出,当前主流模型在内部运行方式上仍存在明显低效。大量固定知识和常见语言模式并不需要复杂推理,但模型在推理时往往仍要通过多层计算重新构建相关信息,导致算力被大量消耗在记忆相关操作上。在长文本和知识密集型任务中,这一问题更为突出,重复静态信息的重建会增加额外的推理开销并拉长推理链路。
首创MoE+Engram双稀疏轴架构,实现“推理+检索”分工协作
那么,如何解决上述问题呢?
根据DeepSeek的论文,研究人员首次将条件记忆(ConditionalMemory)作为混合专家模型(MoE)条件计算的互补维度,提出计算与记忆双稀疏轴的设计思路,这也是此次研究的核心创新点。
所谓“条件记忆”,是指模型能够基于输入中的局部上下文模式,以常数时间从大规模参数化记忆中检索并融合静态知识表示,从而避免在推理过程中反复通过深层计算重建高频、模板化信息,类似于人类在面对熟悉知识时直接调用既有记忆,而非重新推导。

具体而言,条件记忆通过Engram模块(记忆痕迹)实现静态知识存储与动态计算的分离,达成静态模式的常数时间O(1)查找。其核心逻辑是为语言建模的两类子任务进行分工:MoE专注处理需要深层思考的组合式推理任务,Engram则依托条件记忆机制负责静态知识的快速检索,从架构上优化了算力资源分配,改变了传统模型用计算模拟记忆的低效模式。当大约20%至25%的稀疏参数预算分配给Engram,剩余部分留给MoE时(75%-80%),模型性能达到最佳。
这种稀疏性设计带来两大优势:一是大幅降低算力消耗,静默状态的记忆资源不占用计算资源,提升模型运行效率;二是拓展记忆容量,稀疏存储模式可支持更大规模的知识存入,突破传统注意力窗口的物理限制。
论文给出了这一新方案在准确性上所得到的提升:在长上下文检索方面,研究人员采用业内公认的两个长上下文评测基准。实验结果显示,在32k上下文长度下,Engram-27B在多项Needle-in-a-Haystack(NIAH)任务中显著优于MoE基线模型,Multi-QueryNIAH的准确率从84.2%提升至97.0%,VariableTracking从77.0%提升至89.0%。
目前,该研究的代码已开源,DeepSeek团队在论文最后表示,“我们认为条件记忆函数是下一代稀疏模型中不可或缺的建模基元。”这一表述的背后,是行业对大模型技术演进方向的共识——当参数竞赛进入瓶颈期,稀疏性设计将成为提升模型效率与能力的核心路径,而条件记忆或许可以成为稀疏模型在记忆领域的关键突破。
在业界猜测DeepSeek下一代模型将于春节前发布的背景下,这篇论文的出现颇具风向标意义,论文提出的技术范式也为大模型的底层架构创新提供了新的思路。
新京报贝壳财经记者罗亦丹实习生郭雯华