大众网记者齐春菊通讯员徐继涛淄博报道
近日,淄博市医疗保障局沂源分局对参加“国家集采药品进药店”活动的单位开展星级评定工作,沂源县22家药店被评为“集采药品进药店星级单位”,其中“山东信宏仁医药连锁有限公司沂源振兴路店”“淄博诚心医药有限公司”被评为五星级单位。
“国家集采药品进药店”活动是一项重要的便民惠民政策,原来需要到医院才能买到的低价集采药,现在能在家门口的药店即可购买,满足了群众就近就便购买低价集采药的需求。
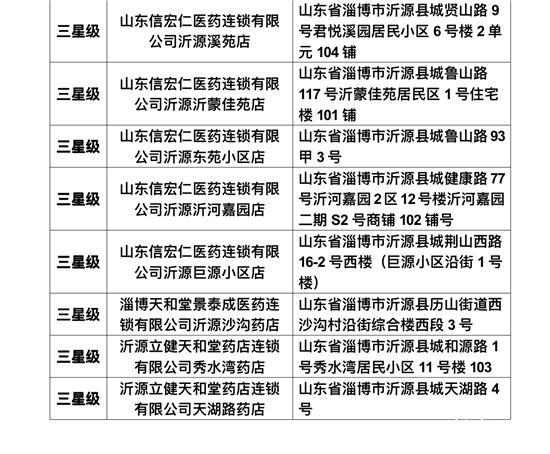
“集采药品进药店星级单位”名单:


大众网记者齐春菊通讯员徐继涛淄博报道
近日,淄博市医疗保障局沂源分局对参加“国家集采药品进药店”活动的单位开展星级评定工作,沂源县22家药店被评为“集采药品进药店星级单位”,其中“山东信宏仁医药连锁有限公司沂源振兴路店”“淄博诚心医药有限公司”被评为五星级单位。
“国家集采药品进药店”活动是一项重要的便民惠民政策,原来需要到医院才能买到的低价集采药,现在能在家门口的药店即可购买,满足了群众就近就便购买低价集采药的需求。
“集采药品进药店星级单位”名单:

