群发资讯网
2024版湘教版地理期中复习资料——努力完成
2026-01-09 00:10:03
大雨下的印记
教育
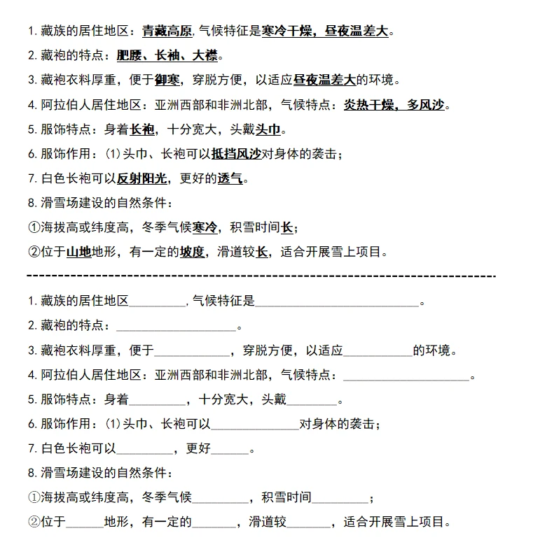
11月14号15号期中考试,今天已经全面进入到复习当中,我已经进入,不知道孩子们有没有进入[偷笑R]一共准备了三套基础复习资料,一套家长回家提问的复习资料6页,一套在学校学生自己复习的资料16页,一套每日十分钟默写,基础巩固基础巩固,利用手上资料💾做题做题
热门分类
推荐
热榜
军事
NBA
体育
社会
明星八卦
娱乐
财经
科技
汽车
历史
国际
游戏
动漫
公益
搞笑
商业
互联网
数码
国际足球
房产
家居
时尚
科学探索
职场
育儿
股票
教育
影视
情感
热点
中国军情
武器
中国南海
中国足球
亚洲杯
科比
综合体育
CBA
投资
楼市
大咖秀
外汇
创业
风口
SUV
豪车
概念车
优惠
新能源
美国
欧洲
朝日韩
俄罗斯
孕期
街拍
恋爱攻略
婚姻
正能量