近日,内蒙古自治区乌兰察布市发展和改革委员会核准6个项目,风电总装机容量共计96.475万千瓦,具体如下:
1、内蒙古格盟宜和新能源有限责任公司察右前旗风光制氢一体化项目(新能源端):项目类型为离网型,建设7.5万千瓦风电,配套1.125万千瓦/4.5万千瓦时储能系统,同时新建一座35千伏变电站,以及检修道路、集电线路等配套设施。项目单位为内蒙古格盟宜和新能源有限责任公司。

2、内蒙古山河化泰新能源有限公司化德县45万千瓦源网荷储一体化项目二期:二期项目装机规模22.5万千瓦,其中风电15万千瓦,光伏发电7.5万千瓦,配套建设3.375万千瓦/5小时储能、220千伏升压站1座,以及运行管理中心、一体化联合运行管控平台、集电线路、交通工程等附属设施。项目单位为内蒙古山河化泰新能源有限公司。

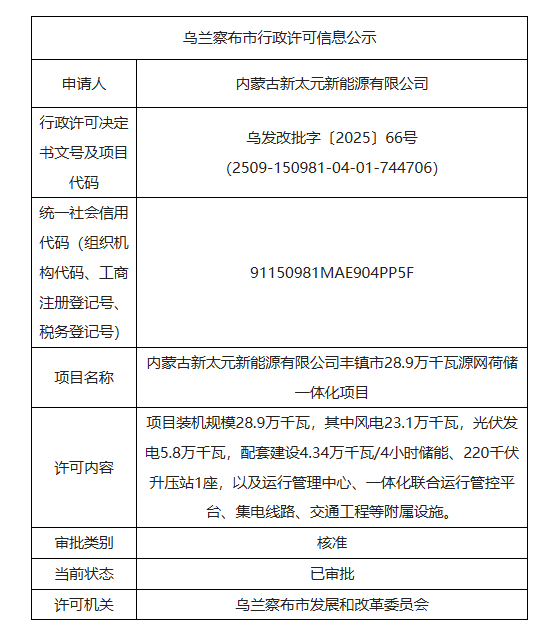
3、内蒙古新太元新能源有限公司丰镇市28.9万千瓦源网荷储一体化项目:项目装机规模28.9万千瓦,其中风电23.1万千瓦,光伏发电5.8万千瓦,配套建设4.34万千瓦/4小时储能、220千伏升压站1座,以及运行管理中心、一体化联合运行管控平台、集电线路、交通工程等附属设施。项目单位为内蒙古新太元新能源有限公司。

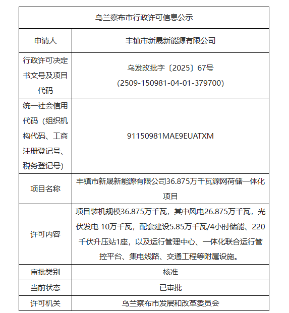
4、丰镇市新晟新能源有限公司36.875万千瓦源网荷储一体化项目:项目装机规模36.875万千瓦,其中风电26.875万千瓦,光伏发电10万千瓦,配套建设5.85万千瓦/4小时储能、220千伏升压站1座,以及运行管理中心、一体化联合运行管控平台、集电线路、交通工程等附属设施。项目单位为丰镇市新晟新能源有限公司。

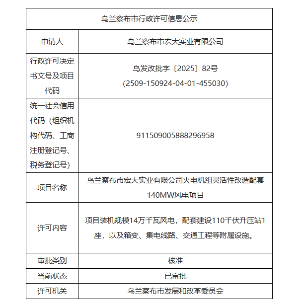
5、乌兰察布市宏大实业有限公司火电机组灵活性改造配套140MW风电项目:项目装机规模14万千瓦风电,配套建设110千伏升压站1座,以及箱变、集电线路、交通工程等附属设施。项目单位为乌兰察布市宏大实业有限公司。

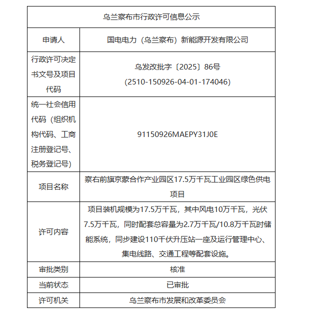
6、察右前旗京蒙合作产业园区17.5万千瓦工业园区绿色供电项目:项目装机规模为17.5万千瓦,其中风电10万千瓦,光伏7.5万千瓦,同时配套总容量为2.7万千瓦/10.8万千瓦时储能系统,同步建设110千伏升压站一座及运行管理中心、集电线路、交通工程等配套设施。项目单位为国电电力(乌兰察布)新能源开发有限公司。
