群发资讯网
一图读懂脑机接口🤖
2026-01-08 15:05:49
侍儿聊商业
财经
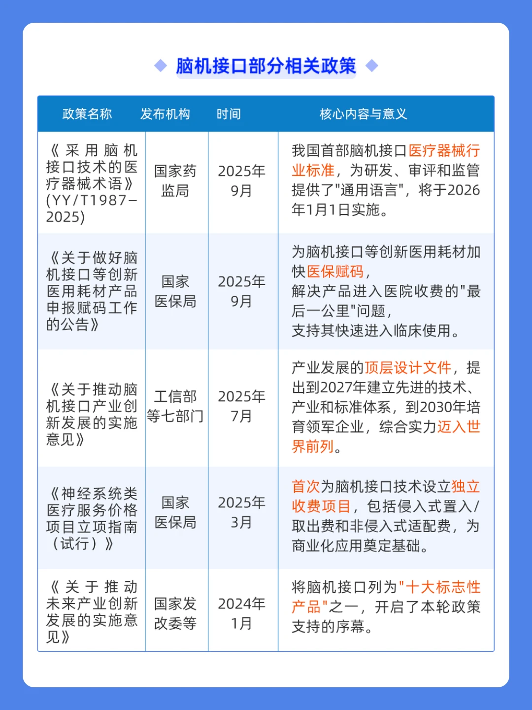
📅近期,马斯克在社交媒体上重磅宣告: 🤖旗下脑机接口公司Neuralink计划2026年启动设备「大规模量产」, 💡并采用“高度精简、几乎完全自动化”的外科手术流程。 🔮这一消息,让曾停留在科幻电影中的“意念操控”技术, 👉正式迈入「产业化落地」的关键阶段。
热门分类
推荐
热榜
军事
NBA
体育
社会
明星八卦
娱乐
财经
科技
汽车
历史
国际
游戏
动漫
公益
搞笑
商业
互联网
数码
国际足球
房产
家居
时尚
科学探索
职场
育儿
股票
教育
影视
情感
热点
中国军情
武器
中国南海
中国足球
亚洲杯
科比
综合体育
CBA
投资
楼市
大咖秀
外汇
创业
风口
SUV
豪车
概念车
优惠
新能源
美国
欧洲
朝日韩
俄罗斯
孕期
街拍
恋爱攻略
婚姻
正能量