
致全市医疗救助对象的一封信
尊敬的市民朋友:
您好!
为更好地保障您的医疗保障权益,规范就医结算行为,提升医疗救助基金使用效益,按照国家、省有关文件规定,自2026年1月1日起对医疗救助政策进行优化调整。现将主要变化及注意事项告知如下,请您关注并知悉:
一、按时参保至关重要
请您务必在城乡居民医保集中缴费期内完成参保缴费。经反复动员后,因个人原因未参加基本医疗保险的医疗救助对象,将不纳入医疗救助范围,并按参保长效机制规定设置一定的待遇等待期。只有先参加基本医保,才能享受医疗救助。
二、待遇衔接更明晰
1.身份变动待遇衔接:自医疗救助对象身份认定或调出之日起,按规定享受相对应的基本医保、大病保险待遇;自次月起,按规定享受或停止享受医疗救助待遇。
2.住院期间身份变化:在一个住院周期内,若您的医疗救助身份发生变动,将按照“就高不就低”的原则享受医疗救助和大病保险倾斜待遇。
3.新增对象追溯救助:因患重大疾病新认定为特困人员、低保对象或防止返贫监测对象的,可依申请对身份认定前6个月内个人自付的合规医疗费用进行追溯救助。
三、就医请优先选择救助定点机构
自2026年1月1日起,医疗救助实行单独定点管理,我市目前已完成2092家医疗机构审定公示(重点向基层倾斜),其中三级3家、二级30家、一级139家、未定级1920家,充分发挥基层医疗机构“健康守门人”作用。请您根据病情需要,优先选择六安市医疗保障局官网公布的医疗救助定点医疗机构就医,并主动告知您的医疗救助对象身份。
四、记住转诊规定,结算更便捷
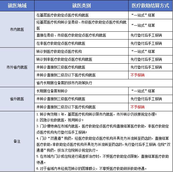
请您严格遵循“基层首诊、规范转诊”的原则有序就医,医疗救助结算按以下规则执行:
1.下列情形之一的,享受医疗救助“一站式”结算:
(1)在市内或办理省内异地长期居住备案地基层医疗救助定点医疗机构就医的;
(2)在市内或办理省内异地长期居住备案地经基层医疗机构转诊至县级、市级医疗救助定点医疗机构就医的;
(3)转诊到市外省内医疗救助定点医疗机构(含三级、二级及以下)就医的;
(4)转诊到省外异地临时就医或办理省外异地长期居住备案的。
2.下列情形之一的,医疗救助不“一站式”结算,回认定地申请手工报销:
(1)在市内或办理省内异地长期居住备案地,直接在县级、市级医疗救助定点医疗机构就医的,或直接在非医疗救助定点医疗机构就医的;
(2)转诊到市外省内非医疗救助定点医疗机构(含三级、二级及以下)就医的;
(3)未转诊到市外省内或省外三级医疗机构就医的。
3.下列情形之一的,医疗救助不予报销:
(1)因个人原因未参加基本医保的;
(2)未转诊到市外省内或省外二级及以下医保定点医疗机构就医的。
详见:医疗救助“一站式”结算情况一览表

五、重要提醒
1.严守转诊规定:请严格遵守定点就医和转诊规定,避免因手续不全导致无法即时结算,增加个人垫付压力和报销奔波。
2.维护基金安全:严禁任何欺诈骗取医疗救助基金的行为,违者将依法严肃处理。
3.补充医疗保障:符合慈善救助、商业健康保险等补充保障条件的,建议您自愿参保或申请救助,进一步减轻个人医疗费用负担。
本次政策调整旨在为您提供更精准、便捷、高效的医疗保障服务。请您仔细阅读以上内容,理解并配合执行。如有疑问,可向户籍所在地乡镇(街道)医保办或县(区)医保中心咨询。
感谢您对医疗保障工作的理解与支持!
六安市医疗保障局
2026年1月7日

六安市医疗保障基金管理中心业务咨询电话


这样就能第一时间收到消息啦!

来源|六安市医保局
责编/王伟
校对/程晨
审稿/张磊
监审/单姗陈辉