看完就懂了😍,2024江西省考公告和岗位在哪出??
2024省考将近,有很多小伙伴反映说江西省考的公告和岗位不知道在哪里发布,就算找到了公告,岗位表也不知道怎么下载。别急,今天编编一步步教你
(一)公告先发布的地方
江西省考公告一般在“江西组工微讯”先发布
(二)岗位在哪下载
步骤一这个公告下面也有岗位表,不过比较麻烦,这边建议岗位表那些附件到官网去下载~~
1、搜索“江西人事考试网”,并进入该网站
2、在主页,有一个“公务员.考试”栏,点击进入该栏目,如下图
3、进入公务员.考试栏,点击“江西省2024年度考试公务员网上抱名专题”
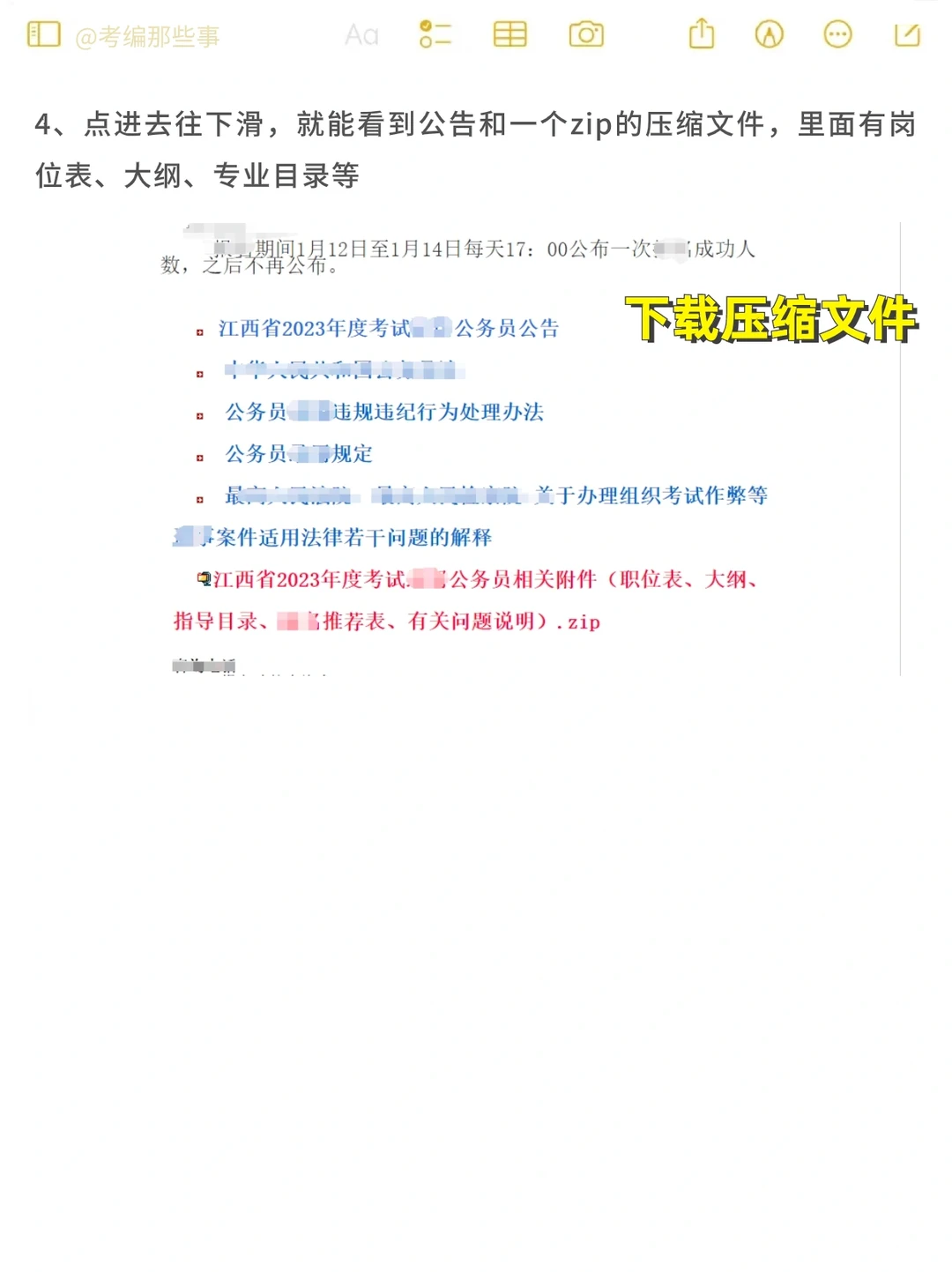
4、点进去往下滑,就能看到公告和一个zip的文件,里面有岗位表、大纲、专业目录等


