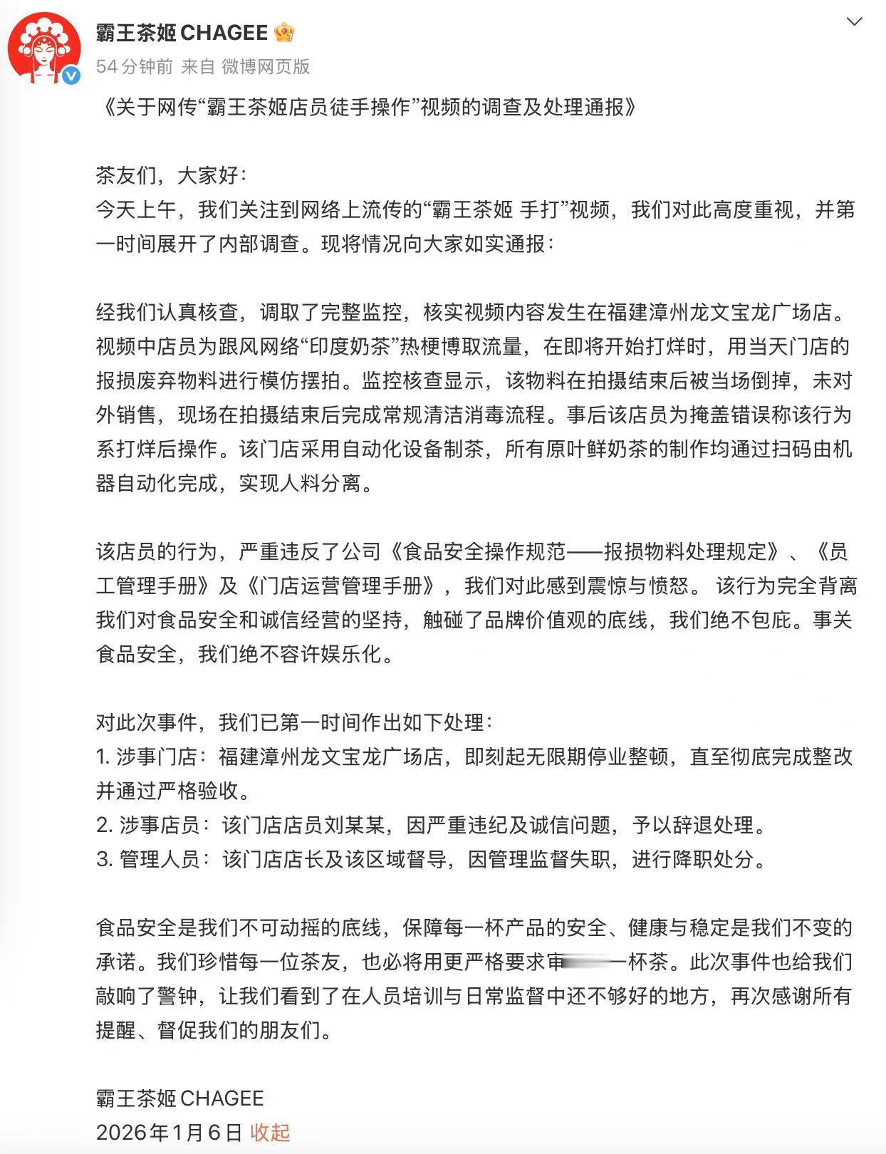
上证报中国证券网讯(记者伊妹儿)1月6日,“霸王茶姬CHAGEE”发布微博《关于网传“霸王茶姬店员徒手操作”视频的调查及处理通报》,称视频中店员为跟风网络“印度奶茶”热梗博取流量,在即将开始打烊时,用当天门店的报损废弃物料进行模仿摆拍。目前已辞退涉事员工,涉事门店即刻起无限期停业整顿。此前,网传视频显示,一霸王茶姬店员未佩戴手套,徒手捏挤柠檬片或橙片后,直接用手在奶茶杯内搅拌饮品。

上证报中国证券网讯(记者伊妹儿)1月6日,“霸王茶姬CHAGEE”发布微博《关于网传“霸王茶姬店员徒手操作”视频的调查及处理通报》,称视频中店员为跟风网络“印度奶茶”热梗博取流量,在即将开始打烊时,用当天门店的报损废弃物料进行模仿摆拍。目前已辞退涉事员工,涉事门店即刻起无限期停业整顿。此前,网传视频显示,一霸王茶姬店员未佩戴手套,徒手捏挤柠檬片或橙片后,直接用手在奶茶杯内搅拌饮品。
